PRAVILNIK O KLASIFIKACIJI, PAKOVANJU, OBELEŽAVANJU I OGLAŠAVANJU HEMIKALIJE I ODREĐENOG PROIZVODA U SKLADU SA GLOBALNO HARMONIZOVANIM SISTEMOM ZA KLASIFIKACIJU I OBELEŽAVANJE UN("Sl. glasnik RS", br. 105/2013, 52/2017, 21/2019, 40/2023 i 91/2025) |
KRITERIJUMI ZA KLASIFIKACIJU I OBELEŽAVANJE SUPSTANCI I SMEŠA
OPŠTI PRINCIPI KLASIFIKACIJE I OBELEŽAVANJA
Gas je supstanca koja:
1) na 50°C ima napon pare veći od 300 kPa (apsolutni) ili
2) je u potpunosti gasovita na 20°C pri normalnom pritisku od 101,3 kPa.
Tečnost je supstanca ili smeša koja:
1) na 50 °C ima napon pare jednak ili manji od 300 kPa (3 bara);
2) nije u potpunosti gasovita na 20°C pri normalnom pritisku od 101,3 kPa i
3) ima tačku topljenja ili početnu tačku topljenja na 20°C ili manje pri normalnom pritisku od 101,3 kPa.
Supstanca ili smeša u čvrstom stanju je supstanca ili smeša koja ne ispunjava uslove iz definicija za gas ili tečnost iz st. 1. i 2. ovog odeljka.
1.1. Klasifikacija supstanci i smeša
1.1.0. Korišćenje podataka koji nisu dobijeni primenom propisanih metoda iz člana 8. stav 3. Pravilnika
1.1.0.1. Upotreba postojećih podataka
1.1.0.1.1. Podaci o fizičko-hemijskim svojstvima dobijeni ispitivanjima koja nisu izvršena u skladu s dobrom laboratorijskom praksom ili metodama ispitivanja iz člana 8. stav 3. Pravilnika koriste se u postupku klasifikacije supstanci i smeša ako:
1) su podaci odgovarajući za klasifikaciju i obeležavanje, odnosno procenu rizika;
2) je dostavljena odgovarajuća dokumentacija za utvrđivanje kvaliteta podataka;
3) se podaci odnose na ciljni pokazatelj ispitivanja i nivo kvaliteta istraživanja je prihvatljiv.
1.1.0.1.2. Podaci o svojstvima koja utiču na zdravlje ljudi i životnu sredinu iz istraživanja koja nisu izvršena u skladu s dobrom laboratorijskom praksom ili metodama ispitivanja iz člana 8. stav 3. ovog pravilnika koriste se u postupku klasifikacije ako:
1) su podaci odgovarajući za klasifikaciju i obeležavanje, odnosno procenu rizika;
2) ispitivanje obezbeđuje pouzdane podatke o ključnim parametrima koji se određuju i u odgovarajućim metodama ispitivanja iz člana 8. stav 3. ovog pravilnika;
3) je trajanje izlaganja slično ili duže nego kod odgovarajućih metoda ispitivanja iz člana 8. stav 3. ovog pravilnika, ako je trajanje izlaganja relevantan parametar;
4) je dostavljena odgovarajuća i pouzdana dokumentacija o ispitivanju.
1.1.0.1.3. U postupku klasifikacije uzimaju se u obzir postojeći podaci o efektima na ljude, kao što su epidemiološke studije o izloženim populacijama, podaci o slučajnoj ili profesionalnoj izloženosti i kliničke studije.
Kvalitet podataka o određenom efektu na zdravlje ljudi zavisi i od vrste ispitivanja i obuhvaćenih parametara, kao i od jačine i specifičnosti odgovora, odnosno od predvidljivosti efekta. Kvalitet podataka je odgovarajući ako je:
1) pravilan izbor i karakterizacija izloženih i kontrolnih grupa;
2) odgovarajuća karakterizacija izloženosti;
3) period posmatranja je dovoljno dug da se uoči moguća pojava bolesti;
4) validnost metode za posmatranje efekta;
5) uzete su u obzir moguće greške (bias) i zbunjujući faktori;
6) statistička pouzdanost je dovoljna da se opravda zaključak.
Dostavljena dokumentacija sadrži odgovarajuće i pouzdane podatke.
1.1.0.2. Kvalitet podataka
Podaci dobijeni iz više nezavisnih izvora, na osnovu kojih se može pretpostaviti ili zaključiti da supstanca ima ili nema određeno opasno svojstvo, mogu imati dovoljan kvalitet, čak i ako podaci iz svakog od tih izvora zasebno nisu dovoljni za takav zaključak ili pretpostavku.
Podaci na osnovu kojih se može zaključiti da supstanca ima ili nema određeno opasno svojstvo mogu imati dovoljan kvalitet i ako su dobijeni upotrebom novih metoda ispitivanja koje još uvek nisu obuhvaćene članom 8. stav 3. ovog pravilnika ili upotrebom međunarodno priznatih metoda ispitivanja.
Ako podaci koji ukazuju na prisustvo ili odsustvo određenog opasnog svojstva imaju dovoljan kvalitet:
- odustaje se od daljih ispitivanja tog svojstva na kičmenjacima;
- može se odustati od daljih ispitivanja tog svojstva na bezkičmenjacima.
Dostavljena dokumentacija sadrži odgovarajuće i pouzdane podatke.
1.1.0.3. Kvalitativni ili kvantitativni odnos strukture i aktivnosti ((Q)SAR)
Rezultati dobijeni iz validnih modela kvalitativnog ili kvantitativnog odnosa strukture i aktivnosti (Quantitative structure-activity relationship - (Q)SAR, u daljem tekstu: (Q)SAR) mogu ukazati na prisustvo ili odsustvo određenog opasnog svojstva. (Q)SAR rezultati zamenjuju ispitivanje ako:
- su rezultati dobijeni na osnovu naučno zasnovanog modela (Q)SAR,
- se na supstancu može primeniti određeni (Q)SAR model,
- su podaci odgovarajući za klasifikaciju i obeležavanje, odnosno procenu rizika i
- je dostavljena odgovarajuća i pouzdana dokumentacija o primenjenoj metodi.
1.1.0.4. In vitro metode ispitivanja
Rezultati dobijeni odgovarajućim in vitro metodama mogu ukazati na određeno opasno svojstvo hemikalije ili biti važni u pogledu određivanja mehanizma, što može biti važno za procenu opasnosti. U ovom smislu: "odgovarajuće" su one in vitro metode koje su dobro osmišljene, u skladu s međunarodno priznatim kriterijumima (npr. kriterijumi za svrstavanje metoda ispitivanja u predvalidacioni postupak Evropskog centra za validaciju alternativnih metoda (ECVAM)).
Ako rezultati dobijeni primenom in vitro metoda ne ukazuju na određeno opasno svojstvo, ipak treba sprovesti relevantno ispitivanje kako bi se potvrdio negativni rezultat.
Od potvrđivanja negativnog rezultata može se odustati ako:
- su rezultati dobijeni in vitro metodom čija je naučna utemeljenost potvrđena validacijom, u skladu s međunarodno priznatim validacionim principima;
- su rezultati odgovarajući za klasifikaciju i obeležavanje, odnosno procenu rizika;
- je dostavljena odgovarajuća i pouzdana dokumentacija o primenjenoj metodi.
1.1.0.5. Pristup grupisanja i analogijski pristup
Supstance kod kojih se na osnovu strukturne sličnosti može očekivati da imaju slična fizičko-hemijska, toksikološka i ekotoksikološka svojstva, odnosno da odgovaraju određenom obrascu, mogu se smatrati grupom ili "kategorijom" supstanci. Koncept grupe se može primeniti ako se fizičko-hemijska svojstva, efekti na zdravlje ljudi i životnu sredinu, odnosno sudbina u životnoj sredini određene supstance iz grupe supstanci mogu predvideti interpolacijom iz podataka za jednu ili više referentnih supstanci iz te grupe (analogijski pristup). U tom slučaju nije potrebno ispitati svaku supstancu za svaki ciljni pokazatelj ispitivanja.
Sličnosti se mogu zasnivati na:
1) zajedničkoj funkcionalnoj grupi;
2) zajedničkim prekursorima i/ili verovatnoći zajedničkih proizvoda razgradnje u fizičkohemijskim ili biološkim procesima, pri čemu nastaju strukturno slične hemikalije;
3) ustaljenom obrascu promene intenziteta svojstava unutar kategorije.
Ako se primenjuje pristup grupisanja, supstance se klasifikuju i obeležavaju u skladu s tim.
U svakom slučaju, potrebni rezultati su: odgovarajući za klasifikaciju i obeležavanje, odnosno procenu rizika; obezbeđuju dovoljnu i pouzdanu pokrivenost ključnih parametara iz odgovarajućih metoda ispitivanja i obuhvataju sličan ili duži period izlaganja nego kod odgovarajućih metoda ispitivanja ako je trajanje izlaganja relevantni parametar.
Dokumentacija o primenjenoj metodi treba da bude dovoljna i pouzdana.
1.1.1. Uloga i primena stručne procene i utvrđivanja kvaliteta podataka
1.1.1.1. Kada se kriterijumi ne mogu neposredno primeniti na dostupne podatke ili kada su dostupni samo podaci iz člana 6. stav 5. ovog pravilnika, potrebno je utvrditi kvalitet podataka na osnovu stručne procene, a u skladu sa članom 9. st. 3. i 4. ovog pravilnika.
1.1.1.2. U postupku klasifikacije smeša koriste se stručne procene iz različitih oblasti kako bi se omogućila klasifikacija na osnovu postojećih podataka za što veći broj smeša sa ciljem da se obezbedi zaštita zdravlja ljudi i životne sredine. Stručna procena može se zahtevati za tumačenje podataka prilikom klasifikacije opasnosti supstanci, naročito tamo gde je potrebno utvrditi kvalitet podataka.
1.1.1.3. Utvrđivanje kvaliteta podataka podrazumeva razmatranje svih dostupnih podataka koji se odnose na određenu opasnost, kao što su rezultati odgovarajućih in vitro ispitivanja; odgovarajući podaci dobijeni ispitivanjem na životinjama; informacije dobijene primenom kategorizacije (grupisanje, analogijski pristup); rezultati ispitivanja (kvantitativnog) odnosa strukture i aktivnosti ((Q)SAR); iskustva o efektima na ljude, kao što su podaci o profesionalnim oboljenjima i podaci iz baza podataka o udesima; epidemiološke i kliničke studije i dobro dokumentovani prikazi slučaja. Potrebno je na odgovarajući način proceniti kvalitet i pouzdanost podataka. Podaci o sličnim supstancama i smešama koje se odnose i na supstancu ili smešu koja se klasifikuje smatraju se prihvatljivim, kao i rezultati studija o mehanizmu, načinu ili mestu njihovog delovanja. Prilikom utvrđivanja kvaliteta podataka razmatraju se i pozitivni i negativni rezultati.
1.1.1.4. U postupku klasifikacije u odnosu na opasnost po zdravlje ljudi (Deo 3. ovog priloga) uobičajeno je da se klasifikacija vrši na osnovu efekata uočenih u odgovarajućim ispitivanjima na životinjama ili podataka o efektima na ljude koji su u skladu sa kriterijumima za klasifikaciju. Kada su istovremeno dostupni i podaci dobijeni ispitivanjem na životinjama i podaci o efektima na ljude, a kada su ovi podaci u suprotnosti, procenjuju se kvalitet i pouzdanost podataka iz oba izvora kako bi se izvršila klasifikacija. Odgovarajući, pouzdani i naučno potvrđeni podaci o efektima na ljude (uključujući i epidemiološka ispitivanja, naučno utemeljene studije slučaja kao što je dato u ovom prilogu ili statistički podaci) imaju prednost u odnosu na ostale podatke. Dobro osmišljena i vođena epidemiološka ispitivanja mogu imati nedovoljan broj ispitanih subjekata, tako da se na osnovu njih ne mogu uočiti relativno retki, ali značajni efekti koji mogu uticati na procenu podataka. Zbog ovoga se pozitivni rezultati dobijeni u dobro sprovedenim ispitivanjima na životinjama ne mogu odbaciti zbog nedostatka pozitivnih nalaza kod ljudi, ali se u tom slučaju procenjuju potpunost, kvalitet i statistički značaj podataka iz oba izvora.
1.1.1.5. U postupku klasifikacije u odnosu na opasnost po zdravlje ljudi (Deo 3. ovog priloga), ključni činioci za određivanje značaja efekata na ljude su podaci o putu izlaganja, mehanizmu dejstva i ispitavanjima metabolizma. Kada ovakvi podaci, uz uslov da postoje dokazi o njihovoj potpunosti i kvalitetu, izazovu sumnju o značaju efekata na ljude, prihvata se niži stepen klasifikacije. Kada postoje naučni dokazi da mehanizam i način delovanja nisu bitni za efekte na ljude, supstancu ili smešu ne treba klasifikovati.
1.1.2. Specifične granične koncentracije, M-faktori i opšte granične vrednosti
1.1.2.1. Specifične granične koncentracije ili M-faktori koriste se u skladu sa čl. 10. i 11. ovog pravilnika.
1.1.2.2. Granične vrednosti
1.1.2.2.1. Granične vrednosti određuju kada je u postupku klasifikacije supstance ili smeše potrebno uzeti u obzir prisustvo određene opasne supstance koja se u njoj nalazi kao nečistoća, aditiv ili pojedinačni sastojak u skladu sa članom 12. ovog pravilnika.
1.1.2.2.2. Granične vrednosti iz člana 12. Pravilnika su:
1) za opasnost po zdravlje ljudi i životnu sredinu iz Delova 3, 4. i 5. ovog priloga:
- specifična granična koncentracija ili odgovarajuća opšta granična vrednost data u Tabeli 1.1. ovog priloga, odnosno ona koja ima nižu vrednost, za supstance za koje su date specifične granične koncentracije za odgovarajuće klase opasnosti ili razlike unutar tih klasa u Spisku klasifikovanih supstanci ili u EU inventaru klasifikacije i obeležavanja, a te klase opasnosti ili razlike unutar tih klasa su navedene u Tabeli 1.1. ovog priloga ili
- specifična granična koncentracija data u Spisku klasifikovanih supstanci ili u EU inventaru klasifikacije i obeležavanja, za supstance za koje su date specifične granične koncentracije za odgovarajuće klase opasnosti ili razlike unutar tih klasa u Spisku klasifikovanih supstanci ili u EU inventaru klasifikacije obeležavanja i pakovanja, a te klase opasnosti ili razlike unutar tih klasa nisu navedene u Tabeli 1.1. ovog priloga ili
- opšta granična vrednost data u Tabeli 1.1. ovog priloga, za supstance za koje nisu date specifične granične koncentracije za odgovarajuće klase opasnosti ili razlike unutar tih klasa u Spisku klasifikovanih supstanci niti u EU inventaru klasifikacije i obeležava, a te klase opasnosti i razlike unutar tih klasa su navedene u Tabeli 1.1. ovog priloga ili
- opšta granična koncentracija data u odgovarajućim odeljcima Delova 3, 4. i 5. ovog priloga, za supstance za koje nisu date specifične granične koncentracije za odgovarajuće klase opasnosti ili razlike unutar tih klasa u Spisku klasifikovanih supstanci niti u EU inventaru klasifikacije obeležavanja i pakovanja, a te klase opasnosti ili razlike unutar tih klasa nisu navedene u Tabeli 1.1. ovog priloga;
2) za opasnost po vodenu životnu sredinu iz Dela 4. odeljak 4.1. ovog priloga:
- opšta granična vrednost korigovana korišćenjem proračuna iz Dela 4. odeljak 4.1. ovog priloga, za supstance za koje je utvrđen M-faktor za odgovarajuće kategorije opasnosti u Spisku klasifikovanih supstanci ili u EU inventaru klasifikacije i obeležavanja ili
- odgovarajuće opšte granične vrednosti date u Tabeli 1.1. ovog priloga, za supstance za koje nije utvrđen M-faktor za odgovarajuće kategorije opasnosti u Spisku klasifikovanih supstanci ili u EU inventaru klasifikacije i obeležavanja.
Tabela 1.1. Opšte granične vrednosti
Klasa opasnosti |
Opšte granične vrednosti koje treba uzeti u obzir |
Akutna toksičnost: |
|
- kategorije 1-3 |
0,1% |
- kategorija 4 |
1% |
Korozija kože/iritacija kože |
1% (1) |
Teško oštećenje oka/iritacija oka |
1%(2) |
Specifična toksičnost za ciljni organ, jednokratna izloženost, kategorija 3 |
1% (3) |
Opasnost od aspiracije |
1% |
Opasno po vodenu životnu sredinu |
|
- akutno, kategorija 1 |
0,1% (4) |
- hronično, kategorija 1 |
0,1% (4) |
- hronično, kategorije 2-4 |
1% |
(1) ili < 1% po potrebi, videti odeljak 3.2.3.3.1. ovog priloga |
|
Napomena: opšte granične vrednosti izražene su u masenim procentima, osim za smeše u gasovitom stanju za one klase opasnosti kod kojih se opšte granične vrednosti mogu najbolje izraziti u zapreminskim procentima
1.1.3. Načela premošćavanja za klasifikaciju smeša kada nisu dostupni podaci iz ispitivanja za kompletnu smešu
Kada nisu izvršena ispitivanja same smeše kako bi se odredila njena opasna svojstva, ali postoji dovoljno podataka za njene pojedinačne sastojke i slične ispitane smeše na osnovu kojih se može pravilno proceniti opasnost smeše, ovi podaci se koriste u skladu sa načelima premošćavanja koji su dati u članu 9. stav 4. ovog pravilnika za svaku pojedinačnu klasu opasnosti iz Dela 3. i Dela 4. ovog priloga, u skladu sa specifičnim odredbama za smeše koje su date za svaku klasu opasnosti.
1.1.3.1. Razblaživanje
Ukoliko je ispitana smeša razblažena supstancom koja je klasifikovana u istu ili nižu kategoriju opasnosti u odnosu na najmanje opasan sastojak smeše, a za koju se ne očekuje da će uticati na klasifikaciju drugih sastojka smeše, prilikom klasifikacije postupa se na sledeći način:
- nova smeša se klasifikuje kao i početna smeša;
- metod koji je objašnjen u svakom odeljku Dela 3. i 4. ovog priloga primenjuje se za klasifikaciju smeša kada su dostupni podaci za sve sastojke ili za neke od sastojaka smeše;
- u slučaju akutne toksičnosti, primenjuje se metod za klasifikaciju smeša na osnovu sastojaka smeše (aditivna formula).
1.1.3.2. Šaržna proizvodnja
Može se smatrati da je kategorija opasnosti jedne ispitane šarže smeše suštinski jednaka kategoriji opasnosti drugih šarži istog komercijalnog proizvoda koje nisu ispitane kada ih proizvodi ili kontroliše isti snabdevač, osim ako se s razlogom veruje da postoji značajna razlika koja može dovesti do promene klasifikacije šarže koja nije ispitana. U tom slučaju, radi se nova procena.
1.1.3.3. Koncentracija veoma opasnih smeša
Pri klasifikaciji smeša opisanih u Delu 3. odeljak 3.1, 3.2, 3.3, 3.8, 3.9, 3.10. i Delu 4. odeljak 4.1. ovog priloga, ako je ispitana smeša klasifikovana u najvišu kategoriju ili podkategoriju opasnosti i koncentracija sastojaka ispitane smeše koji su klasifikovani u tu kategoriju ili podkategoriju se poveća, nova neispitana smeša koja tako nastane klasifikuje se u istu kategoriju ili podkategoriju bez dodatnih ispitivanja.
1.1.3.4. Interpolacija unutar jedne kategorije opasnosti
Pri klasifikaciji smeša opisanih u Delu 3. odeljak 3.1, 3.2, 3.3, 3.8, 3.9, 3.10. i Delu 4. odeljak 4.1. ovog priloga, kada je reč o tri smeše (A, B i C) sa istim sastojcima, pri čemu su smeše A i B ispitane i klasifikovane u istu kategoriju opasnosti, a smeša C koja nije ispitana ima iste opasne sastojke kao smeše A i B, ali u koncentracijama koje su između koncentracija tih opasnih sastojaka u smešama A i B, smatra se da je smeša C iste kategorije opasnosti kao smeše A i B.
1.1.3.5. Veoma slične smeše
Ako postoje dve smeše od kojih svaka ima dva sastojka:
1) A+B,
2) C+B
za koje važi sledeće:
- koncentracija sastojka B je jednaka u obe smeše;
- koncentracija sastojka A u smeši iz tačke 1) jednaka je koncentraciji sastojka C u smeši iz tačke 2);
- podaci o opasnosti sastojaka A i C su dostupni i jednaki npr. oni spadaju u istu kategoriju opasnosti i ne očekuje se da bi mogli uticati na klasifikaciju sastojka B.
Ako je jedna od smeša iz stava 1. tač. 1) ili 2) već klasifikovana na osnovu podataka dobijenih ispitivanjem onda se i druga smeša klasifikuje u istu kategoriju opasnosti.
1.1.3.6. Preispitivanje klasifikacije u slučaju promena u sastavu smeše
Definisana su sledeća odstupanja od početne koncentracije radi primene člana 16. stav 2. tačka 1) ovog pravilnika:
Tabela 1.2. Načela premošćavanja u slučaju promena u sastavu smeše
Opseg početnih koncentracija sastojaka |
Dozvoljena odstupanja od početnih koncentracija sastojaka |
< 2,5% |
± 30% |
2,5 < C < 10% |
± 20% |
10 < C < 25% |
± 10% |
25 < C < 100% |
± 5% |
1.1.3.7. Aerosoli
Pri klasifikaciji smeša opisanih u Delu 3. odeljak 3.1, 3.2, 3.3, 3.4, 3.8. i 3.9. ovog priloga, aerosolni oblik smeše klasifikuje se u istu kategoriju opasnosti kao i ispitana smeša koja nije u obliku aerosola, pod uslovom da dodati potisni gas (propelent) ne utiče na opasna svojstva smeše nakon raspršivanja.
1.2.1. Opšta pravila za postavljanje i izgled etikete u skladu sa članom 32. ovog pravilnika
1.2.1.1. Piktogrami opasnosti su kvadratnog oblika, dijagonala postavljenih horizontalno, odnosno vertikalno u odnosu na stranice etikete.
1.2.1.2. Piktogrami opasnosti koji su dati u Prilogu 3. ovog pravilnika imaju crni slikovni simbol na beloj pozadini sa crvenim okvirom dovoljne širine da bude jasno uočljiv.
1.2.1.3. Svaki piktogram opasnosti zauzima najmanje jednu petnaestinu površine etikete koja sadrži podatke iz člana 18. ovog pravilnika. Minimalna površina svakog piktograma opasnosti je 1 cm2.
1.2.1.4. Dimenzije etikete, koja sadrži podatke iz člana 18. ovog pravilnika, i piktograma opasnosti date su u Tabeli 1.3. koja je data u ovom prilogu.
Tabela 1.3. Minimalne dimenzije etikete i piktograma opasnosti
Kapacitet pakovanja |
Dimenzije etikete koja sadrži podatke iz člana 18. ovog pravilnika (u milimetrima) |
Dimenzije piktograma |
Ne prelazi 3 litra |
ukoliko je moguće najmanje 52 x 74 |
najmanje 10 x 10 |
Između 3 i 50 litara |
najmanje 74 x 105 |
najmanje 23 x 23 |
Između 50 i 500 litara |
najmanje 105 x 148 |
najmanje 32 x 32 |
Preko 500 litara |
najmanje 148 x 210 |
najmanje 46 x 46 |
1.3. Odstupanja od obeležavanja u posebnim slučajevima
U skladu sa odredbama člana 24. ovog pravilnika, dozvoljena su sledeća odstupanja od obeležavanja:
1.3.1. Prenosivi cilindri za gas
Kod prenosivih cilindara za gas kapaciteta do 150 litara, dozvoljeno je koristiti jedno od sledećih odstupanja od obeležavanja:
1) oblik i dimenzije mogu biti u skladu sa standardom SRPS ISO 7225 ("Boce za gas - Etikete za upozorenje"). U ovom slučaju, na etiketi se može nalaziti generički, industrijski ili trgovački naziv supstance ili smeše ako su opasne supstance navedene na samoj boci i to na jasan i prepoznatljiv način.
2) elementi obeležavanja koji su navedeni u članu 18. ovog pravilnika mogu se nalaziti na trajnom informacionom disku ili na etiketi utisnutoj na samoj boci.
1.3.2. Kontejneri za gas namenjeni za čuvanje propana, butana ili tečnog naftnog gasa (TNG)
1.3.2.1. Ako se propan, butan i tečni naftni gas ili smeše koje sadrže ove supstance klasifikovane u skladu sa kriterijumima datim u ovom prilogu, stavljaju u promet u zatvorenim bocama za višekratnu upotrebu ili u bocama za jednokratnu upotrebu (kartušama) u skladu sa standardom SRPS EN 417 ("Metalne boce (kartuše) za tečni naftni gas za jednokratnu upotrebu, sa ili bez ventila, namenjene za prenosive aparate - Proizvodnja, kontrola, ispitivanje i obeležavanje."), kao gasovita goriva koja se oslobađaju samo za sagorevanje, ovakve boce ili kartuše treba obeležiti samo odgovarajućim piktogramom i obaveštenjima o opasnosti i obaveštenjima o merama predostrožnosti koja se odnose na zapaljivost.
1.3.2.2. Nije nužno da etiketa sadrži informacije koje se odnose na efekte na zdravlje ljudi i na životnu sredinu. Umesto toga snabdevač u bezbednosnom listu pruža informacije o efektima na zdravlje ljudi i životnu sredinu daljim korisnicima ili distributerima.
1.3.2.3. Korisnicima se dostavlja dovoljno informacija na osnovu kojih će moći da preduzmu sve neophodne mere za očuvanje zdravlja i bezbednosti.
1.3.3. Aerosoli i kontejneri sa ugrađenim zapečaćenim rasprašivačem koji sadrže supstance ili smeše koje predstavljaju opasnost od aspiracije
U vezi sa primenom odredbi iz odeljka 3.10.4. ovog priloga, supstance ili smeše klasifikovane u skladu sa kriterijumima datim u odeljcima 3.10.2. i 3.10.3. ovog priloga ne moraju da budu obeležene za opasnost od aspiracije kada se stavljaju u promet u kontejnerima za aerosole ili u kontejnerima sa ugrađenim zapečaćenim raspršivačima.
1.3.4. Odlivci metala, legure, smeše koje sadrže polimere, smeše koje sadrže elastomere
1.3.4.1. Za odlivke metala, legure, smeše koje sadrže polimere i smeše koje sadrže elastomere nije potrebna etiketa, u skladu sa odredbama ovog priloga, ako ne predstavljaju opasnost za zdravlje ljudi kada se udahnu, progutaju ili dođu u kontakt sa kožom i ako ne predstavljaju opasnost za vodenu životnu sredinu u obliku u kome su stavljene u promet, bez obzira na to što su klasifikovane kao opasne u skladu sa kriterijumima datim u ovom prilogu.
1.3.4.2. Umesto etikete u skladu sa odredbama ovog priloga, snabdevač u bezbednosnom listu obezbeđuje informacije daljim korisnicima ili distributerima.
1.3.5. Eksplozivi koji se stavljaju u promet za upotrebu radi postizanja eksplozivnih ili pirotehničkih efekata
Eksplozivi iz odeljka 2.1. ovog priloga, koji se stavljaju u promet za upotrebu radi postizanja eksplozivnih ili pirotehničkih efekata, obeležavaju se i pakuju u skladu sa zahtevima koji se odnose samo na eksplozive.
1.3.6. Supstance ili smeše klasifikovane kao korozivne za metale, ali ne i kao korozivne za kožu ili teško oštećenje oka (kategorija 1)
Za supstance ili smeše klasifikovane kao korozivne za metale, ali ne i kao korozivne za kožu ili teško oštećenje oka (kategorija 1), koje su u finalnom obliku i upakovane za korišćenje od strane potrošača, na etiketi se ne mora navoditi piktogram opasnosti "GHS05".
1.4. Upotreba alternativnog hemijskog naziva
1.4.1. Zahtev za upotrebu alternativnog hemijskog naziva
Zahtev za upotrebu alternativnog hemijskog naziva iz člana 25. ovog pravilnika odobrava se za supstancu sadržanu u smeši ako:
1) je supstanca za koju se zahteva upotreba alternativnog hemijskog naziva klasifikovana isključivo u jednu ili više sledećih kategorija opasnosti:
- bilo koja kategorija opasnosti iz Dela 2. ovog priloga;
- akutna toksičnost, kategorija 4;
- korozija kože/iritacija kože, kategorija 2;
- teško oštećenje oka/iritacija oka, kategorija 2;
- specifična toksičnost za ciljni organ - jednokratna izloženost, kategorije 2 i 3;
- specifična toksičnost za ciljni organ - višekratna izloženost, kategorija 2;
- opasnost po vodenu životnu sredinu - hronična, kategorije 3 i 4 i
2) za tu supstancu nije propisana granična vrednost izloženosti u radnoj sredini i
3) proizvođač, uvoznik ili dalji korisnik dokaže da će se upotrebom tog alternativnog hemijskog naziva obezbediti dovoljno informacija o merama zaštite zdravlja ljudi i merama predostrožnosti koje treba preduzeti na radnom mestu, kao i o kontroli rizika prilikom rukovanja smešom.
1.4.2. Izbor hemijskog naziva za smeše namenjene za upotrebu u industriji mirisnih ekstrakata ili parfema
Za supstance koje se nalaze u prirodi, hemijski naziv kao što je: "esencijalno ulje..." ili: "ekstrakt..." može se koristiti umesto hemijskih naziva sastojaka tog esencijalnog ulja ili ekstrakta navedenih u članu 19. stav 4. tačka 2) ovog pravilnika.
1.5. Izuzeci od obeležavanja i pakovanja
1.5.1. Izuzeci od opštih pravila za primenu etikete iz člana 32. ovog pravilnika
1.5.1.1. Kada se primenjuju odredbe iz člana 30. stav 1. ovog pravilnika, elementi obeležavanja iz člana 18. ovog pravilnika prikazuju se na jedan od sledećih načina:
1) na presavijenim etiketama ili
2) na privezanoj pločici ili etiketi ili
3) na spoljašnjoj ambalaži.
1.5.1.2. Etiketa na unutrašnjem pakovanju sadrži piktogram opasnosti, identifikator proizvoda iz člana 19. ovog pravilnika i ime i broj telefona snabdevača supstance ili smeše.
1.5.2. Izuzeci od primene elemenata obeležavanja iz člana 18. ovog pravilnika
1.5.2.1. Obeležavanje na pakovanju čiji sadržaj ne prelazi 125 ml
1.5.2.1.1. Kada se primenjuju odredbe iz člana 30. stav 2. ovog pravilnika, sa etikete se mogu izostaviti obaveštenja o opasnosti i obaveštenja o merama predostrožnosti koje se odnose na dole navedene kategorije opasnosti:
1) ako sadržaj pakovanja ne prelazi 125 ml i
2) ako je supstanca ili smeša klasifikovana u jednu ili više sledećih kategorija opasnosti:
- Oksidujući gas, kategorija 1;
- Gas pod pritiskom;
- Zapaljive tečnosti, kategorija 2 ili 3;
- Zapaljive čvrste supstance i smeše, kategorija 1 ili 2;
- Samoreaktivne supstance ili smeše, tip C, D, E ili F;
- Supstance i smeše koje se same zagrevaju, kategorija 2;
- Supstance koje u kontaktu sa vodom oslobađaju zapaljive gasove, kategorija 1, 2 ili 3;
- Oksidujuće tečnosti, kategorija 2;
- Oksidujuće čvrste supstance ili smeše, kategorija 2 ili 3;
- Organski peroksidi, tip C, D, E ili F;
- Akutna toksičnost, kategorija 4, pod uslovom da supstance ili smeše nisu namenjene za opštu upotrebu;
- Iritacija kože, kategorija 2;
- Iritacija oka, kategorija 2;
- Specifična toksičnost za ciljni organ - jednokratna izloženost, kategorija 2 ili 3, pod uslovom da supstanca ili smeša nije namenjena za opštu upotrebu;
- Specifična toksičnost za ciljni organ - višekratna izloženost, kategorija 2, pod uslovom da supstanca ili smeša nije namenjena za opštu upotrebu;
- Opasno po vodenu životnu sredinu, kategorija akutno 1;
- Opasno po vodenu životnu sredinu, kategorija hronično 1 ili 2;
U slučaju aerosolnih raspršivača, primenjuju se i izuzeci od obeležavanja za mala pakovanja aerosola klasifikovanih kao zapaljivih koji su dati u propisima kojima se uređuju aerosoli.
1.5.2.1.2. Obaveštenja o merama predostrožnosti koja se odnose na dole navedene klase i kategorije opasnosti mogu se izostaviti iz elemenata obeležavanja iz člana 18. ovog pravilnika ako:
1) sadržaj pakovanja ne prelazi 125 ml i
2) ako je supstanca ili smeša klasifikovana u jednu ili više kategorija opasnosti:
- Zapaljivi gas, kategorija 2;
- Toksičnost za reprodukciju: efekti na ili preko laktacije;
- Opasno po vodenu životnu sredinu, kategorija hronično 3 ili 4.
1.5.2.1.3. Piktogram opasnosti, reč upozorenja, obaveštenja o opasnosti i obaveštenja o merama predostrožnosti koja se odnose na dole navedene kategorije opasnosti mogu se izostaviti iz elemenata obeležavanja datih u članu 18. ovog pravilnika ako:
1) sadržaj pakovanja ne prelazi 125 ml i
2) ako je supstanca ili smeša klasifikovana kao korozivna za metale.
1.5.2.2. Obeležavanje rastvorljive ambalaže namenjene za jednokratnu upotrebu
Elementi obeležavanja iz člana 18. ovog pravilnika mogu se izostaviti sa rastvorljive ambalaže namenjene za jednokratnu upotrebu ako:
1) sadržaj u svakoj pojedinačnoj rastvorljivoj ambalaži ne prelazi zapreminu od 25 ml;
2) je sadržaj u rastvorljivoj ambalaži klasifikovan isključivo u jednu ili više kategorija opasnosti iz odeljka 1.5.2.1.1. tačke 2), odeljka 1.5.2.1.2. tačke 2) ili odeljka 1.5.2.1.3. tačke 2) ovog priloga i
3) se rastvorljiva ambalaža nalazi u spoljašnjoj ambalaži koja u potpunosti ispunjava uslove iz člana 18. ovog pravilnika.
1.5.2.3. Odredbe iz odeljka 1.5.2.2. ovog priloga ne primenjuju se na supstance ili smeše uređene propisima o sredstvima za zaštitu bilja ili biocidnim proizvodima.
1.5.2.4. Obeležavanje unutrašnjeg pakovanja kada sadržaj ne prelazi 10 ml
1.5.2.4.1. Elementi obeležavanja iz člana 18. ovog pravilnika mogu se izostaviti na unutrašnjem pakovanju, ako:
1) sadržaj unutrašnjeg pakovanja ne prelazi 10 ml;
2) je supstanca ili smeša stavljena u promet za snabdevanje distributera ili daljeg korisnika radi naučnog istraživanja i razvoja ili analiza u okviru kontrole kvaliteta; i
3) je unutrašnje pakovanje sadržano u spoljašnjem pakovanju koje je obeleženo u skladu sa članom 18. ovog pravilnika.
1.5.2.4.2. Bez obzira na odredbe iz odeljka 1.5.1.2. i tačke 1.5.2.4.1, etiketa na unutrašnjem pakovanju sadrži identifikator proizvoda i gde je to odgovarajuće, piktograme opasnosti: "GHS01", "GHS05", "GHS06" i/ili "GHS08". Kada je dodeljeno više od dva piktograma opasnosti, piktogrami "GHS06" i "GHS08" imaju prednost u odnosu na "GHS01" i "GHS05".
1.5.2.5. Odredbe iz odeljka 1.5.2.4. ovog priloga ne primenjuje se na supstance ili smeše uređene propisima o sredstvima za zaštitu bilja ili propisima o biocidnim proizvodima.
FIZIČKA OPASNOST
2.1.1. Definicije
2.1.1.1. U klasu eksploziva spadaju:
1) eksplozivne supstance i smeše,
2) eksplozivni proizvodi, osim uređaja koji sadrže eksplozivne supstance ili smeše u takvoj količini ili takvih svojstava da njihovo nenamerno ili slučajno paljenje ili aktiviranje ne može imati nikakve efekte van samog uređaja, kao što su izbacivanje projektila, pojava vatre, dima, toplote ili buke i
3) supstance, smeše i proizvodi koji nisu pomenuti u tač. 1) i 2), koje su proizvedene radi stvaranja praktičnog eksplozivnog ili pirotehničkog efekta.
2.1.1.2.Definicije koje se odnose na klasu eksploziva:
Eksplozivna supstanca ili smeša je čvrsta ili tečna supstanca ili smeša koja ima svojstvo da sama po sebi može dovesti do hemijske reakcije pri kojoj dolazi do oslobađanja gasa takve temperature, pritiska i brzine da može prouzrokovati štetu u okolini. Pirotehničke supstance spadaju u ovu klasu i kada ne oslobađaju gasove.
Pirotehnička supstanca ili smeša je supstanca ili smeša čija je svrha da izazove toplotni, svetlosni ili zvučni efekat ili da proizvede gas, dim ili njihovu kombinaciju kao rezultat nedetonirajuće egzotermne hemijske reakcije.
Nestabilan eksploziv je eksplozivna supstanca ili smeša koja je termički nestabilna i/ili isuviše osetljiva pri uobičajenom načinu rukovanja, transporta i korišćenja.
Eksplozivni proizvod je proizvod koji sadrži jednu ili više eksplozivnih supstanci ili smeša.
Pirotehnički proizvod je proizvod koji sadrži jednu ili više pirotehničkih supstanci ili smeša.
Namenski eksploziv je supstanca, smeša ili proizvod čija je svrha da izazove eksplozivne ili pirotehničke efekte.
2.1.2. Kriterijumi za klasifikaciju
2.1.2.1. Supstance, smeše i proizvodi iz ove klase klasifikuju se kao nestabilni eksplozivi na osnovu šematskog prikaza datog na slici 2.1.2. u ovom prilogu. Metode ispitivanja opisane su u Delu I Priručnika za ispitivanja i kriterijume, Preporuke UN o transportu opasnog tereta.
2.1.2.2. Supstance, smeše i proizvodi iz ove klase, koji nisu klasifikovani kao nestabilan eksploziv, klasifikuju se u jednu od sledećih šest podklasa prema tipu opasnosti:
1) Podklasa 1.1 Supstance, smeše i proizvodi koji mogu dovesti do masovne eksplozije (masovna eksplozija je eksplozija koja zahvata čitavu količinu u pakovanju, i to trenutno);
2) Podklasa 1.2 Supstance, smeše i proizvodi koji mogu dovesti do izbacivanja projektila, ali ne mogu dovesti do masovne eksplozije;
3) Podklasa 1.3 Supstance, smeše i proizvodi koji mogu dovesti do požara i slabog udarnog talasa ili izbacivanja projektila, ali ne i do masovne eksplozije i to:
- supstance, smeše i proizvodi čije sagorevanje dovodi do oslobađanja znatne količine toplote,
- supstance, smeše i proizvodi koji sagorevaju jedan za drugim uz slabe udarne talase ili izbacivanje projektila ili imaju oba efekta;
4) Podklasa 1.4 Supstance, smeše i proizvodi koji ne predstavljaju značajnu opasnost: supstance, smeše i proizvodi koji predstavljaju samo malu opasnost u slučaju paljenja ili inicijacije. Efekti su u velikoj meri ograničeni na pakovanje i ne treba očekivati izbacivanje pojedinačnih delova značajne veličine ili opsega. Eksterni plamen neće izazvati virtuelno trenutnu eksploziju gotovo celokupnog sadržaja u pakovanju;
5) Podklasa 1.5 Veoma neosetljive supstance ili smeše koje predstavljaju opasnost od masovne eksplozije: supstance i smeše koje predstavljaju opasnost od masovne eksplozije, ali su toliko neosetljive da je veoma mala verovatnoća da će pod uobičajenim uslovima doći do inicijacije ili prelaza iz požara u detonaciju;
6) Podklasa 1.6 Ekstremno neosetljivi proizvodi koji ne mogu da izazovu masovnu eksploziju:
- proizvodi koji pretežno sadrže ekstremno neosetljive supstance ili smeše;
- i koji pokazuju zanemarljivu verovatnoću da će doći do akcidentne inicijacije ili propagacije.
2.1.2.3. Eksplozivi koji nisu klasifikovani kao nestabilni eksplozivi, klasifikuju se u jednu od gore navedenih šest podklasa na osnovu serija ispitivanja, i to od serije 2 do serije 8, koje su opisane u Delu I Preporuke UN o transportu opasnog tereta, Priručnika za ispitivanja i kriterijume, a na osnovu rezultata ispitivanja datih u Tabeli 2.1.1. koja je data u ovom prilogu.
Tabela 2.1.1. Kriterijumi za eksplozive
Kategorija opasnosti |
Kriterijumi |
Nestabilni eksplozivi ili eksplozivi iz podklase 1.1-1.6 |
Za eksplozive iz podklase 1.1 do 1.6 vrše se sledeća osnovna ispitivanja: |
2.1.2.4. Eksplozivi koji su raspakovani ili su prepakovani u ambalažu koja nije originalna ili slična originalnoj, ponovo se ispituju.
2.1.3. Elementi obeležavanja
Elementi obeležavanja za supstance, smeše ili proizvode koji ispunjavaju kriterijume za klasifikaciju u ovu klasu opasnosti dati su u Tabeli 2.1.2. koja je data u ovom prilogu.
Napomena 1: Neupakovani eksplozivi ili eksplozivi koji su prepakovani u ambalažu koja nije originalna ili slična, moraju da sadrže sledeće elemente obeležavanja:
1) piktogram opasnosti: bomba koja eksplodira;
2) reč upozorenja: "Opasnost" i
3) obaveštenje o opasnosti: "Eksploziv; opasnost od masovne eksplozije",
osim ukoliko se dokaže da opasnost odgovara jednoj od kategorija opasnosti datih u Tabeli 2.1.2. ovog priloga, kada se dodeljuje odgovarajući piktogram opasnosti, reč upozorenja i/ili obaveštenje o opasnosti.
Napomena 2: Supstance i smeše, stavljene u promet, sa pozitivnim rezultatom u Seriji ispitivanja 2 koja je opisana u Delu I, odeljak 12, Preporuke UN o transportu opasnog tereta, Priručnika za ispitivanja i kriterijume, koje su izuzete od klasifikacije kao eksplozivi (na osnovu negativnog rezultata u Seriji ispitivanja 6 koja je opisana u Delu I, odeljak 16, Preporuke UN o transportu opasnog tereta, Priručnika za ispitivanja i kriterijume), i dalje imaju eksplozivna svojstva. Korisnik mora da bude obavešten o ovim inherentnim eksplozivnim svojstvima jer se ona moraju uzeti u obzir prilikom rukovanja, naročito ako se supstanca ili smeša uklanja iz pakovanja ili se prepakuje, i skladištenja. Iz ovog razloga, eksplozivna svojstva supstance ili smeše moraju se navesti u Poglavlju 2. (Identifikacija opasnosti) i Poglavlju 9. (Fizička i hemijska svojstva) bezbednosnog lista, a u drugim poglavljima bezbednosnog lista, po potrebi.
Tabela 2.1.2. Elementi obeležavanja za eksplozive
Klasifikacija |
Nestabilan eksploziv |
Podklasa 1.1 |
Podklasa 1.2 |
Podklasa 1.3 |
Podklasa 1.4 |
Podklasa 1.5 |
Podklasa 1.6 |
GHS piktogram opasnosti |
|
|
|
|
|
|
|
Reč upozorenja |
Opasnost |
Opasnost |
Opasnost |
Opasnost |
Pažnja |
Opasnost |
Bez pisanog upozorenja |
Obaveštenje o opasnosti |
H200: Nestabilan eksploziv |
H201: Eksploziv, opasnost od masovne eksplozije |
H202: Eksploziv, ozbiljna opasnost od izbacivanja projektila |
H203: Eksploziv, opasnost od požara, udarnog talasa ili izbacivanja projektila |
H204: Opasnost od požara ili izbacivanja projektila |
H205: Može masovno eksplodirati u požaru |
Bez obaveštenja o opasnosti |
Obaveštenje o merama predostrožnosti - prevencija |
P201 |
P210 |
P210 |
P210 |
P210 |
P210 |
Bez obaveštenja o merama predostrožnosti |
Obaveštenje o merama predostrožnosti - reagovanje |
P370+P372+ P380+P373 |
P370+P372+ P380+P373 |
P370+P372+ P380+P373 |
P370+P372+ P380+P373 |
P370+P372+ P380+P373 P370+P380+P375 |
P370+P372+ P380+P373 |
Bez obaveštenja o merama predostrožnosti |
Obaveštenje o merama predostrožnosti - skladištenje |
P401 |
P401 |
P401 |
P401 |
P401 |
P401 |
Bez obaveštenja o merama predostrožnosti |
Obaveštenje o merama predostrožnosti - odlaganje |
P501 |
P501 |
P501 |
P501 |
P501 |
P501 |
Bez obaveštenja o merama predostrožnosti |
2.1.4. Dodatna uputstva za klasifikaciju
2.1.4.1. Klasifikacija supstanci, smeša i proizvoda u klasu eksploziva i njihova dalja klasifikacija u šest podklasa je veoma složen proces koji se sastoji od tri koraka (u skladu sa Delom I Preporuke UN o transportu opasnog tereta, Priručnika za ispitivanja i kriterijume).
Prvi korak je određivanje da li supstanca ili smeša ima svojstvo eksplozivnosti (Serija ispitivanja 1). Drugi korak je primena procedura za prihvatanje (Serija ispitivanja 2, 3 i 4). Treći korak je određivanje podklase opasnosti (Serija ispitivanja 5, 6 i 7). Procena da li je supstanca ili smeša koja je kandidat za "amonijum-nitratnu emulziju, suspenziju ili gel, intermedijer za eksplozive sa udarnim talasom (ANE), dovoljno neosetljiva tako da se klasifikuje u oksidujuće tečnosti (odeljak 2.13. ovog priloga) ili oksidujuće čvrste supstance i smeše (odeljak 2.14. ovog priloga) utvrđuje se ispitivanjima iz Serije ispitivanja 8.
Neke eksplozivne supstance i smeše su nakvašene vodom ili alkoholima, razblažene drugim supstancama, ili rastvorene ili suspendovane u vodi ili drugim tečnim supstancama, da bi se suzbila ili smanjila njihova eksplozivna svojstva. One mogu biti kandidati za klasifikaciju u desenzibilizovane eksplozive (videti odeljak 2.17. ovog priloga).
Određene fizičke opasnosti (koje su posledica eksplozivnih svojstava) mogu se izmeniti razblaživanjem, npr. u slučaju stabilizovanih eksploziva, dodavanjem u smešu ili proizvod, pakovanjem ili na drugi odgovarajući način.
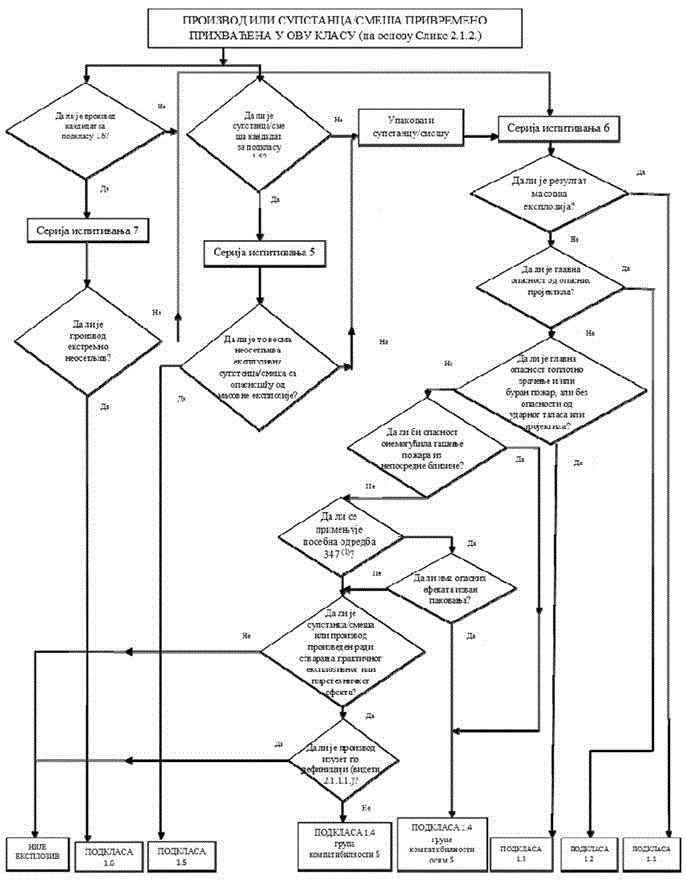
Izvođenje zaključaka u postupku klasifikacije vrši se prema šematskim prikazima datim na slikama 2.1.1. do 2.1.4. koje su date u ovom prilogu.
Slika 2.1.1. Opšta šema postupka za klasifikaciju supstance, smeše ili proizvoda u jednu od podklasa eksploziva (Klasa 1 za transport opasnog tereta)

Napomena (*): videti Preporuku UN o transportu opasnog tereta, Model propisa, 16. rev. izd. odeljak 2.1.2.
Slika 2.1.2. Postupak za privremenu klasifikaciju supstance, smeše ili proizvoda u klasu eksploziva (Klasa 1 za transport opasnog tereta)

Napomena (*): Klasifikaciju započeti Serijom ispitivanja 2.
Slika 2.1.3. Postupak za svrstavanje u podklasu klase eksploziva (Klasa 1 u transportu opasnog tereta)

(1) Videti odeljak 3.3. Preporuke UN o transportu opasnog tereta.
Slika 2.1.4. Postupak klasifikacije amonijum-nitratne emulzije, suspenzije ili gela (ANE)

2.1.4.2. Skrining procedura
Svojstva eksploziva povezuju se sa prisustvom pojedinih hemijskih grupa u molekulu koje mogu reagovati tako da prouzrokuju veoma brz porast temperature ili pritiska. Skrining ima za cilj da identifikuje prisustvo takvih reaktivnih grupa i potencijala za brzo oslobađanje energije. Ukoliko se tokom skrininga otkriju supstance ili smeše koje mogu biti potencijalno eksplozivne, primenjuje se procedura njihove klasifikacije (Metode ispitivanja date su u odeljku 10.3. Priručnika za ispitivanja i kriterijume, Preporuke UN o transportu opasnog tereta.)
Napomena: Ukoliko je energija egzotermne razgradnje organskih materijala manja od 800 J/g nije potrebno sprovoditi ispitivanje iz Serije 1 tip (a) za određivanje širenja detonacije, niti iz serije 2 tip (a) za određivanje osetljivosti na detonacioni šok. Za organske supstance i smeše organskih supstanci sa energijom razgradnje od 800 J/g i više, ispitivanja 1 (a) i 2 (a) ne izvode se ako je ishod ispitivanja sa balističkim klatnom Mk. IIId (F.1), ispitivanja sa balističkim klatnom (F.2) ili "BAM Trauzl testa" pomoću standardnog detonatora No 8 (videti Dodatak 1. Preporuke UN o transportu opasnog tereta, Priručnika za ispitivanja i kriterijume): "ne". U tom slučaju rezultati ispitivanja 1 (a) i 2 (a) su: "-".
2.1.4.3. Proceduru za prihvatanje u klasu "eksplozivi" ne treba primenjivati ako:
1) u molekulu nisu prisutne hemijske grupe koje se povezuju sa eksplozivnim svojstvima. Primeri grupa koje mogu ukazivati na svojstva eksplozivnosti su dati u tabeli A 6.1 u Dodatku 6. Preporuke UN o transportu opasnog tereta, Priručnika za ispitivanja i kriterijume, ili
2) supstanca sadrži hemijske grupe povezane sa eksplozivnim svojstvima koje uključuju kiseonik, a izračunati balans kiseonika je manji od -200.
Balans kiseonika se izračunava za hemijsku reakciju:
CxHyOz + [x + (y/4) - (z/2)]O2" xCO2 + (y/2)H2O
pomoću sledeće formule:
balans kiseonika = - 1600[2x + (y/2) - z]/ molekulska masa;
3) kod organske supstance ili homogene smeše organskih supstanci koje sadrže hemijsku grupu ili grupe povezane sa eksplozivnim svojstvima:
- energija egzotermnog raspadanja je manja od 500 J/g, ili
- početak egzotermnog raspadanja je na temperaturi 500 °C ili višoj, kako je prikazano u Tabeli 2.1.3. koja je data u ovom prilogu,
Tabela 2.1.3. Odlučivanje o primeni procedure prihvatanja u klasu opasnosti "Eksplozivi" za organsku supstancu ili homogenu smešu organskih supstanci
Energija raspadanja |
Temperatura početka raspadanja (°C) |
Primena procedure prihvatanja (Da/Ne) |
< 500 |
< 500 |
Ne |
< 500 |
≥ 500 |
Ne |
≥ 500 |
< 500 |
Da |
≥ 500 |
≥ 500 |
Ne |
Energija egzotermnog raspadanja može se odrediti primenom odgovarajućih kalorimetrijskih tehnika (videti Preporuku UN o transportu opasnog tereta, Priručnik za ispitivanja i kriterijume, odeljak 20.3.3.3).
4) kod smeša neorganskih oksidujućih supstanci i organskih materijala, koncentracija neorganske oksidujuće supstance je:
- manja od 15% po masi, ukoliko oksidujuća supstanca pripada kategorijama 1 ili 2;
- manja od 30% po masi, ukoliko oksidujuća supstanca pripada kategoriji 3.
2.1.4.4. Kod smeša koje sadrže bilo koju vrstu poznatog eksploziva, primenjuje se procedura za prihvatanje.
2.2.1. Definicije
2.2.1.1. Zapaljiv gas je gas ili smeša gasova koja ima interval zapaljivosti u smeši sa vazduhom pri temperaturi od 20°C i normalnom pritisku od 101,3 kPa.
2.2.1.2. Samozapaljiv gas je zapaljivi gas koji je podložan da se spontano zapali na vazduhu pri temperaturi od 54°C ili nižoj.
2.2.1.3. Hemijski nestabilan gas je zapaljiv gas koji može da reaguje eksplozivno čak i u odsustvu vazduha ili kiseonika.
2.2.2. Kriterijumi za klasifikaciju
2.2.2.1. Zapaljivi gas klasifikuje se u kategoriju 1A, 1B ili 2 u skladu sa Tabelom 2.2.1. koja je data u ovom prilogu. Zapaljivi gasovi koji su samozapaljivi i/ili hemijski nestabilni uvek se klasifikuju u kategoriju 1A.
Tabela 2.2.1. Kriterijumi za kategorizaciju zapaljivih gasova
Kategorija opasnosti |
Kriterijumi |
||
1 A |
Zapaljiv gas |
Gasovi koji su pri temperaturi od 20°C i normalnom pritisku od 101,3 kPa: |
|
Samozapaljiv gas |
Zapaljivi gasovi koji se spontano pale na vazduhu pri temperaturi od 54°C ili nižoj. |
||
Hemijski nestabilan gas |
A |
Zapaljivi gasovi koji su hemijski nestabilni pri temperaturi od 20°C i normalnom pritisku od 101,3 kPa. |
|
B |
Zapaljivi gasovi koji su hemijski nestabilni pri temperaturi višoj od 20°C i/ili pritisku većem od 101,3 kPa. |
||
1 B |
Zapaljiv gas |
Gasovi koji ispunjavaju kriterijume zapaljivosti za kategoriju 1 A, ali koji nisu samozapaljivi niti hemijski nestabilni, i koji imaju najmanje bilo: |
|
2 |
Zapaljiv gas |
Gasovi, drugačiji od onih iz kategorije 1A ili 1B, koji pri temperaturi od 20°C i normalnom pritisku od 101,3 kPa, imaju interval zapaljivosti u smeši sa vazduhom. |
|
Napomena 1: Aerosoli se ne klasifikuju kao zapaljivi gasovi; videti odeljak 2.3. ovog priloga.
Napomena 2: U odsustvu podataka koji dopuštaju klasifikaciju u kategoriju 1B, zapaljivi gas koji ispunjava kriterijume za kategoriju 1A klasifikuje se u kategoriju 1A.
Napomena 3: Spontano paljenje kod samozapaljivih gasova nije uvek trenutno, već može biti odloženo.
Napomena 4: U odsustvu podataka o njenoj samozapaljivosti, zapaljiva smeša gasova klasifikuje se kao samozapaljiv gas ako sadrži više od 1% (po zapremini) samozapaljivih komponenti.
2.2.3. Elementi obeležavanja
Elementi obeležavanja za supstance i smeše koje ispunjavaju kriterijume za klasifikaciju u ovu klasu opasnosti dati su u Tabeli 2.2.2. koja je data u ovom prilogu.
Tabela 2.2.2. Elementi obeležavanja za zapaljive gasove
Kategorija |
Gasovi koji se kategorišu kao 1A koji ispunjavaju kriterijume za samozapaljive ili nestabilne gasove A/B |
Kategorija |
Kategorija |
|||
Samozapaljiv gas |
Hemijski nestabilan gas |
|||||
Kategorija |
Kategorija |
|||||
GHS piktogram opasnosti |
|
|
|
|
|
Bez GHS piktograma opasnosti |
Reč upozorenja |
Opasnost |
Opasnost |
Opasnost |
Opasnost |
Opasnost |
Pažnja |
Obaveštenje o opasnosti |
H220: |
H220: |
H220: |
H220: Veoma zapaljiv gas |
H221: |
H221: |
Obaveštenje o merama predostrožnosti - prevencija |
P210 |
P210 |
P202 |
P202 |
P210 |
P210 |
Obaveštenje o merama predostrožnosti - reagovanje |
P377 |
P377 |
P377 |
P377 |
P377 |
P377 |
Obaveštenje o merama predostrožnosti - skladištenje |
P403 |
P403 |
P403 |
P403 |
P403 |
P403 |
Obaveštenje o merama predostrožnosti - odlaganje |
|
|
|
|
|
|
Ako je zapaljiv gas ili smeša gasova klasifikovana kao samozapaljiva i/ili hemijski nestabilna, tada se u bezbednosnom listu navode sve relevantne klasifikacije, a svi relevantni elementi za saopštavanje opasnosti (elementi obeležavanja) na etiketi.
Postupak klasifikacije je utvrđen u šematskom prikazu datom na slici 2.2.1. koja je data u ovom prilogu.
Slika 2.2.1. Zapaljivi gasovi

(1) U odsustvu podataka o samozapaljivosti, zapaljiva smeša gasova klasifikuje se kao samozapaljiv gas ako sadrži više od 1% (zapreminski) samozapaljivih komponenti.
2.2.4. Dodatna uputstva za klasifikaciju
2.2.4.1. Zapaljivost se određuje ispitivanjima ili, u slučaju smeša za koje je dostupno dovoljno podataka, izračunavanjem u skladu sa usvojenim ISO metodama (videti standard SRPS ISO 10156 ("Gasovi i smeše gasova - Određivanje mogućnosti paljenja i oksidacione sposobnosti pri izboru ispusnih ventila za boce"), i, ako se primenjuje osnovna vektorska brzina gorenja za kategoriju 1B videti SRPS ISO 817 "Rashladni gasovi - Određivanje i bezbednosna klasifikacija, Prilog C: Metoda ispitivanja za merenje vektorske brzine gorenja zapaljivih gasova"). Umesto aparature za ispitivanje prema revidiranom SRPS ISO 10156, može se koristiti aparatura za ispitivanje za metodu u cevi u skladu sa tačkom 4.2 revidiranog standarda SRPS EN 1839 ("Određivanje granica eksplozivnosti za zapaljive gasove i pare").
2.2.4.2. Samozapaljivost se određuje na 54°C u skladu sa bilo IEC 60079-20-1 izdanje 1.0 (2010-01) "Eksplozivne atmosfere - Deo 20-1: Karakteristike materijala za klasifikaciju gasova i para - Metode ispitivanja i podaci" ili DIN 51794 "Određivanje temperature paljenja naftnih proizvoda".
2.2.4.3. Procedura za klasifikaciju samozapaljivih gasova ne mora se primenjivati kada iskustvo u proizvodnji i rukovanju pokazuje da se supstanca ne pali spontano pri dolasku u kontakt s vazduhom na temperaturi od 54 °C ili nižoj. Zapaljive smeše gasova, koje nisu ispitane u odnosu na samozapaljivost i sadrže više od jednog procenta samozapaljivih komponenti, klasifikuju se kao samozapaljiv gas. Stručna procena svojstava i fizičkih opasnosti samozapaljivih gasova i njihovih smeša primenjuje se za procenu potrebe za klasifikacijom zapaljivih smeša gasova koje sadrže jedan procenat ili manje samozapaljivih komponenti. U ovom slučaju, ispitivanje se razmatra samo kada stručna procena ukazuje na potrebu za dodatnim podacima za proces klasifikacije.
2.2.4.4. Hemijska nestabilnost određuje se u skladu sa metodom opisanom u Delu 3. Preprouka UN za transport opasnog tereta, Priručnika o metodama ispitivanja i kriterijumima. Ako izračunavanja u skladu sa standardom SRPS ISO 10156 pokažu da smeša gasova nije zapaljiva, nije neophodno vršiti ispitivanja radi određivanja hemijske nestabilnosti za potrebe klasifikacije.
2.3.1. Definicija
Aerosoli, odnosno aerosolni raspršivači, označavaju bilo koji sud napravljen od metala, stakla ili plastike koji se ne može ponovo puniti i koji sadrži komprimovani gas, utečnjeni gas ili gas rastvoren pod pritiskom, sa ili bez tečnosti, paste ili praha, opremljen uređajem za ispuštanje koji omogućuje da njegov sadržaj bude ispušten kao čvrste ili tečne čestice suspendovane u gasu, kao pena, pasta ili prah, ili u tečnom stanju ili u gasovitom stanju.
2.3.2. Kriterijumi za klasifikaciju
2.3.2.1. Aerosoli se klasifikuju u jednu od tri kategorije u okviru ove klase opasnosti, u zavisnosti od njihovih zapaljivih svojstava i njihove toplote sagorevanja. Klasifikacija aerosola u kategoriju 1 ili 2 razmatra se ako aerosol sadrži više od 1% sastojaka (maseni %) koji su klasifikovani kao zapaljivi prema sledećim kriterijumima, datim u ovom delu:
- zapaljivi gasovi (odeljak 2.2. ovog priloga);
- tečnosti sa tačkom paljenja ≤ 93°C, što uključuje zapaljive tečnosti prema odeljku 2.6. ovog priloga;
- zapaljive čvrste supstance i smeše (odeljak 2.7. ovog priloga);
ili ako je njegova toplota sagorevanja najmanje 20 kJ/g.
Napomena 1: Pod zapaljivim sastojcima ne podrazumevaju se samozapaljive supstance i smeše, samozagrevajuće supstance i smeše ili supstance i smeše koje u kontaktu sa vodom oslabađaju zapaljive gasove, s obzirom da se takvi sastojci nikada ne koriste kao sastojci aerosola.
Napomena2: Na aerosole se dodatno ne primenjuju odredbe odeljaka 2.2. (zapaljivi gasovi), 2.5. (gasovi pod pritiskom), 2.6. (zapaljive tečnosti) i 2.7. (zapaljive čvrste supstance i smeše) ovog priloga. U zavisnosti od njihovog sadržaja, klasifikacija u druge klase opasnosti može biti primenljiva na aerosole, uključujući elemente obeležavanja.
2.3.2.2. Aerosol se klasifikuje u jednu od tri kategorije u okviru ove klase opasnosti na osnovu svojih sastojaka, svoje hemijske toplote sagorevanja, i ukoliko je primenjivo, na osnovu rezultata ispitivanja pene (za aerosol - pena) i na osnovu ispitivanja udaljenosti zapaljenja i ispitivanja u zatvorenom prostoru (za aerosol - sprej) u skladu sa slikom 2.3.1. (1) do 2.3.1. (2) koje su date u ovom prilogu, i sa Delom III, pododeljcima 31.4, 31.5 i 31.6 Preporuka UN za transport opasnog tereta, Priručnika o metodama ispitivanja i kriterijumima. Aerosoli koji ne ispunjavaju kriterijume za klasifikaciju u kategoriju 1 ili kategoriju 2, klasifikuju se u kategoriju 3.
Napomena: Aerosoli koji sadrže više od 1% zapaljivog sastojka ili čija je toplota sagorevanja najmanje 20 kJ/g i na koje nisu primenjeni postupci klasifikacije u odnosu na zapaljivost iz ovog odeljka, klasifikuju se kao aerosoli, kategorija 1.
Slika 2.3.1(1) Aerosoli

Slika 2.3.1(2) Aerosol - sprej

Slika 2.3.1(3) Aerosol - pena

2.3.3. Elementi obeležavanja
Elementi obeležavanja za supstance ili smeše koje ispunjavaju kriterijume za klasifikaciju u ovu klasu opasnosti dati su u Tabeli 2.3.1. koja je data u ovom prilogu.
Tabela 2.3.1. Elementi obeležavanja za aerosole
Klasifikacija |
Kategorija 1 |
Kategorija 2 |
Kategorija 3 |
GHS piktogram opasnosti |
|
|
Bez piktograma |
Reč upozorenja |
Opasnost |
Pažnja |
Pažnja |
Obaveštenje o opasnosti |
H222: Veoma zapaljiv aerosol H229: Posuda pod pritiskom: može se rasprsnuti, ako se zagreva |
H223: Zapaljiv aerosol H229: Posuda pod pritiskom: može se rasprsnuti, ako se zagreva |
H229: Posuda pod pritiskom: može se rasprsnuti, ako se zagreva |
Obaveštenje o merama predostrožnosti - prevencija |
P210 |
P210 |
P210 |
Obaveštenje o merama predostrožnosti - reagovanje |
|
|
|
Obaveštenje o merama predostrožnosti - skladištenje |
P410+P412 |
P410 + P412 |
P410 + P412 |
Obaveštenje o merama predostrožnosti - odlaganje |
|
|
|
2.3.4. Dodatna uputstva za klasifikaciju
Hemijska toplota sagorevanja (∆Hc), izražena u kilodžulima po gramu (kJ/g) je proizvod teorijske toplote sagorevanja (∆Hcomb) i efikasnosti sagorevanja, koja je obično manja od 1,0 (tipična efikasnost sagorevanja je 0,95 ili 95%).
Za složene formulacije aerosola, hemijska toplota sagorevanja je zbir izmerenih toplota sagorevanja pojedinačnih sastojaka, kao što sledi:

pri čemu su:
∆Hc - hemijska toplota sagorevanja (kJ/g);
wi % - udeo mase sastojka u proizvodu;
∆Hc(i) - specifična toplota sagorevanja (kJ/g) sastojka u proizvodu.
Hemijska toplota sagorevanja može se pronaći u literaturi, izračunati ili odrediti ispitivanjem (videti standard SRPS B.H8.153 -"Standardna metoda za određivanje toplote sagorevanja tečnih ugljovodoničnih goriva pomoću kalorimetrijske bombe", standard SRPS EN ISO 13943, 86.1 do 86.3 - Bezbednost od požara - Rečnik, i Smernice za proizvodnju i skladištenje aerosolnih proizvoda - NFPA 30B).
2.4.1. Definicija
Oksidujući gasovi jesu gasovi ili smeše gasova koji, oslobađajući kiseonik, mogu da dovedu do sagorevanja ili da doprinesu sagorevanju drugog materijala efikasnije nego sam vazduh.
2.4.2. Kriterijumi za klasifikaciju
2.4.2.1. Oksidujući gasovi se klasifikuju u jedinu kategoriju opasnosti u okviru ove klase opasnosti u skladu sa Tabelom 2.4.1. koja je data u ovom prilogu.
Tabela 2.4.1. Kriterijumi za oksidirajuće gasove
Kategorija opasnosti |
Kriterijumi |
Kategorija 1 |
Bilo koji gas koji, oslobađajući kiseonik, može da dovede do sagorevanja ili da doprinese sagorevanju drugog materijala efikasnije nego sam vazduh. |
Napomena: "Gasovi koji prouzrokuju sagorevanje ili doprinose sagorevanju drugog materijala više nego sam vazduh" jesu čisti gasovi ili smeše gasova sa oksidacionim potencijalom većim od 23,5% određenim metodom definisanom u SRPS ISO 10156-2.
2.4.3. Elementi obeležavanja
Elementi obeležavanja za supstance ili smeše koje ispunjavaju kriterijume za klasifikaciju u ovu klasu opasnosti dati su u Tabeli 2.4.2. koja je data u ovom prilogu.
Tabela 2.4.2. Elementi obeležavanja za oksidujuće gasove
Klasifikacija |
Kategorija 1 |
GHS piktogram opasnosti |
|
Reč upozorenja |
Opasnost |
Obaveštenje o opasnosti |
H270: |
Obaveštenje o merama predostrožnosti - Prevencija |
P220 |
Obaveštenje o merama predostrožnosti - Reagovanje |
P370 + P376 |
Obaveštenje o merama predostrožnosti - Skladištenje |
P403 |
Obaveštenje o merama predostrožnosti - Odlaganje |
2.4.4. Dodatna uputstva za klasifikaciju
Da bi se klasifikovao oksidujući gas moraju se izvršiti ispitivanja ili primeniti metoda izračunavanja, kao što je opisano u SRPS ISO 10156 ("Gasovi i smeše gasova - Određivanje mogućnosti paljenja i oksidacione sposobnosti pri izboru ispusnih ventila za boce").
2.5.1. Definicije
2.5.1.1. Gasovi pod pritiskom su gasovi sadržani u posudama pod pritiskom koji je jednak ili viši od 200 kPa na temperaturi od 20°C, ili gasovi koji su utečnjeni ili utečnjeni i rashlađeni.
Gasovi pod pritiskom obuhvataju komprimovane gasove, tečne gasove, rastvorene gasove i rashlađene tečne gasove.
2.5.1.2. Kritična temperatura jeste ona temperatura iznad koje čisti gas ne može biti utečnjen, bez obzira na stepen kompresije.
2.5.2. Kriterijumi za klasifikaciju
Gasovi pod pritiskom se klasifikuju prema svom fizičkom stanju u pakovanju u jednu od četiri grupe u skladu sa Tabelom 2.5.1. koja je data u ovom prilogu.
Tabela 2.5.1. Kriterijumi za gasove pod pritiskom
Grupa |
Kriterijumi |
Komprimovan gas |
Gas koji je, kada je upakovan pod pritiskom, u potpunosti gasovit na -50°C, uključujući i sve gasove sa kritičnom temperaturom ≤ -50°C. |
Tečni gas |
Gas koji je, kada je upakovan pod pritiskom, delimično tečan na temperaturi iznad -50°C. Razlikuju se: |
Rashlađen tečni gas |
Gas koji je, kada je upakovan, delimično tečan zbog svoje niske temperature. |
Rastvoren gas |
Gas koji je kada je upakovan pod pritiskom, rastvoren u tečnoj fazi rastvarača. |
Napomena: Aerosoli se ne klasifikuju kao gasovi pod pritiskom, videti odeljak 2.3.
2.5.3. Elementi obeležavanja
Elementi obeležavanja za supstance ili smeše koje ispunjavaju kriterijume za klasifikaciju u ovu klasu opasnosti dati su u Tabeli 2.5.2. koja je data u ovom prilogu.
Tabela 2.5.2. Elementi obeležavanja za gasove pod pritiskom
Klasifikacija |
Komprimovani gas |
Tečni gas |
Rashlađeni tečni gas |
Rastvoreni gas |
GHS piktogram opasnosti |
|
|
|
|
Reč upozorenja |
Pažnja |
Pažnja |
Pažnja |
Pažnja |
Obaveštenje o opasnosti |
H280: Sadrži gas pod pritiskom, može da eksplodira ako se izlaže toploti |
H280: Sadrži gas pod pritiskom, može da eksplodira ako se izlaže toploti |
H281: Sadrži rashlađeni tečni gas, može da izazove promrzline ili povrede |
H280: Sadrži gas pod pritiskom, može da eksplodira ako se izlaže toploti |
Obaveštenje o merama predostrožnosti - prevencija |
P282 |
|||
Obaveštenje o merama predostrožnosti - reagovanje |
P336 + P315 |
|||
Obaveštenje o merama predostrožnosti - skladištenje |
P410 + P403 |
P410 + P403 |
P403 |
P410 + P403 |
Obaveštenje o merama predostrožnosti - odlaganje |
Napomena: Za gasove pod pritiskom ne navodi se piktogram opasnosti GHS04 ako su navedeni piktogram opasnosti GHS02 ili piktogram opasnosti GHS06.
2.5.4. Dodatna uputstva za klasifikaciju
Za ovu grupu gasova potrebno je:
- vrednost napona pare na 50°C;
- fizičko stanje na 20°C pri standardnom pritisku;
- kritična temperatura.
Podaci se mogu pronaći u literaturi, izračunati ili odrediti ispitivanjem. Većina čistih gasova je već klasifikovana kao što je dato u Preporuci UN za transport opasnog tereta, Model propisa.
2.6.1. Definicija
Zapaljiva tečnost jeste tečnost čija je tačka paljenja jednaka ili niža od 60°C.
2.6.2. Kriterijumi za klasifikaciju
Zapaljive tečnosti klasifikuju se u jednu od tri kategorije opasnosti u okviru ove klase opasnosti u skladu sa Tabelom 2.6.1. koja je data u ovom prilogu.
Tabela 2.6.1. Kriterijumi za zapaljive tečnosti
Kategorija opasnosti |
Kriterijumi |
Kategorija 1 Kategorija 2 Kategorija 3 |
Tačka paljenja < 23 °C i početna tačka ključanja ≤ 35 °C Tačka paljenja < 23 °C i početna tačka ključanja > 35 °C Tačka paljenja ≥ 23 °C i ≤ 60 °C* |
Napomena (*): Gasna ulja, dizel i laka ulja za loženje koja imaju tačku paljenja između ≥ 55 °C i ≤ 75 °C mogu se klasifikovati u kategoriju 3. |
|
Napomena: Aerosoli se ne klasifikuju kao zapaljive tečnosti; videti odeljak 2.3. ovog priloga.
2.6.3. Elementi obeležavanja
Elementi obeležavanja za supstance ili smeše koje ispunjavaju kriterijume za klasifikaciju u ovu klasu opasnosti dati su u Tabeli 2.6.2. koja je data u ovom prilogu.
Tabela 2.6.2. Elementi obeležavanja za zapaljive tečnosti
Klasifikacija |
Kategorija 1 |
Kategorija 2 |
Kategorija 3 |
GHS piktogram opasnosti |
|
|
|
Reč upozorenja |
Opasnost |
Opasnost |
Pažnja |
Obaveštenje o opasnosti |
H224: |
H225: |
H226: |
Obaveštenje o merama predostrožnosti - prevencija |
P210 |
P210 |
P210 |
Obaveštenje o merama predostrožnosti - reagovanje |
P303 + P361 + |
P303 + P361 + |
P303 + P361 + P353 |
Obaveštenje o merama predostrožnosti - skladištenje |
P403 + P235 |
P403 + P235 |
P403 + P235 |
Obaveštenje o merama predostrožnosti - odlaganje |
P501 |
P501 |
P501 |
2.6.4. Dodatna uputstva za klasifikaciju
2.6.4.1. Za klasifikaciju zapaljivih tečnosti neophodan je podatak o tački paljenja i početnoj tački ključanja. Ovi podaci mogu se odrediti ispitivanjem, preuzeti iz stručne literature ili izračunati. Ukoliko podaci nisu dostupni, tačka paljenja i početna tačka ključanja određuju se ispitivanjem. Za određivanje tačke paljenja koristi se metoda ispitivanja u zatvorenom sudu.
2.6.4.2. U slučaju smeša(1) koje sadrže poznate zapaljive tečnosti u definisanim koncentracijama, bez obzira na to što one mogu sadržati i neisparljive sastojke (npr. polimere, aditive i dr.), tačka paljenja ne mora se odrediti eksperimentalno ukoliko je tačka paljenja smeše izračunata primenom metode koja je opisana u odeljku 2.6.4.3. ovog priloga, za najmanje 5°C(2) viša od relevantnog kriterijuma za klasifikaciju, pod uslovom da je:
1) poznat tačan sastav smeše (ukoliko je sastav smeše dat kao opseg koncentracija, pri klasifikaciji treba uzeti u obzir sastav smeše sa najnižom izračunatom tačkom paljenja);
2) poznata donja granica eksplozivnosti svakog sastojka smeše (odgovarajuća korelacija primenjuje se kada se ovi podaci ekstrapoliraju na temperaturne vrednosti različite od onih upotrebljenih pri ispitivanju), kao i metoda za izračunavanje donje granice eksplozivnosti;
3) poznata temperaturna zavisnost napona pare i koeficijenta aktivnosti za svaki sastojak smeše;
4) tečna faza homogena.
2.6.4.3. Odgovarajuća metoda je opisana u literaturi(3). Kod smeša koje sadrže neisparljive komponente tačka paljenja izračunava se na osnovu isparljivih komponenti. Smatra se da neisparljiva komponenta neznatno smanjuje parcijalni pritisak rastvarača i izračunata tačka paljenja je neznatno ispod određenih vrednosti.
________
(1)Do danas, metoda izračunavanja je validirana za smeše koje sadrže do 6 isparljivih komponenti. Ove komponente mogu biti zapaljive tečnosti kao što su ugljovodonici, etri, alkoholi, estri (izuzev akrilata) i voda. Međutim, još uvek nije validirana za smeše koje sadrže halogenovana, sumporna i/ili fosforna jedinjenja, kao i reaktivne akrilate.
(2)Ukoliko je izračunata tačka paljenja za manje od 5°C viša od relevantnog kriterijuma za klasifikaciju, metoda izračunavanja se ne može koristiti i tačka paljenja se određuje eksperimentalno.
(3)Gmehling and Rasmussen, Ind. Eng. Fundament, 21, 186, (1982)
2.6.4.4. Metode ispitivanja koje se koriste za određivanje tačke paljenja zapaljivih tečnosti date su u Tabeli 2.6.3. koja je data u ovom prilogu.
Tabela 2.6.3. Metode za određivanje tačke paljenja zapaljivih tečnosti:
Nacionalni standard |
Ekvivalentan sa |
SRPS EN ISO 1516 |
EN ISO 1516 |
SRPS EN ISO 1523 |
EN ISO 1523 |
SRPS EN ISO 2719 |
EN ISO 2719 |
SRPS EN ISO 3679 |
EN ISO 3679 |
SRPS EN ISO 3680 |
EN ISO 3680 |
SRPS EN ISO 13736 |
EN ISO 13736 |
SRPS B.H8.047 |
DIN 51755 |
2.6.4.5. Tečnosti sa tačkom paljenja višom od 35 °C i ne višom od 60 °C ne moraju da budu klasifikovane u Kategoriju 3, ukoliko su pri ispitivanju zapaljivosti prema L2, Deo III, odeljak 32 Priručnika za ispitivanja i kriterijume, Preporuke UN o transportu opasnog tereta, dobijeni negativni rezultati.
2.6.4.6. Metode ispitivanja koje se koriste za određivanje početne tačke ključanja zapaljivih tečnosti date su u Tabeli 2.6.4. koja je data u ovom prilogu.
Tabela 2.6.4. Metode za određivanje početne tačke ključanja zapaljivih tečnosti:
Nacionalni standard ili propis |
Ekvivalentan sa |
SRPS EN ISO 3924 |
EN ISO 3924 |
- |
EN ISO 3405 |
- |
EN ISO 4626 |
Propis kojim se uređuju metode ispitivanja opasnih svojstava hemikalija - Metoda ispitivanja A.2. Temperatura ključanja |
Uredbom Saveta (EZ) broj 440/2008, Metoda ispitivanja A.2. |
2.7. Zapaljive čvrste supstance i smeše
2.7.1. Definicija
Zapaljive čvrste supstance i smeše jesu čvrste supstance i smeše koje se lako pale ili koje usled trenja mogu izazvati plamen ili doprineti stvaranju vatre.
Čvrste supstance i smeše koje se lako pale jesu supstance ili smeše u obliku praha, granula ili pasta koje su opasne ako se lako upale pri kratkotrajnom kontaktu sa izvorom vatre, kao što je zapaljena šibica i ako se plamen brzo širi.
2.7.2. Kriterijumi za klasifikaciju
2.7.2.1. Supstance i smeše u obliku praha, granula ili paste (izuzev metalnog praha ili legura metala - videti odeljak 2.7.2.2. ovog priloga) klasifikuju se kao brzo zapaljive čvrste supstance i smeše kada je u jednom ili u više ispitivanja sprovedenih u skladu sa metodama opisanim u Delu III, odeljak 33.2.1 Priručnika za ispitivanja i kriterijume, Preporuke UN o transportu opasnog tereta, vreme njihovog gorenja kraće od 45s ili kada je brzina sagorevanja veća od 2,2 mm/s.
2.7.2.2. Metali u prahu ili legure metala klasifikuju se kao zapaljive čvrste materije ukoliko se mogu zapaliti i reakcija zahvata celokupnu dužinu uzorka (100 mm) u roku od 10 minuta ili manje.
2.7.2.3. Zapaljive čvrste supstance i smeše se klasifikuju u jednu od dve kategorije opasnosti u okviru ove klase opasnosti na osnovu metode N.1 koja je opisana u odeljku 33.2.1. Priručnika za ispitivanja i kriterijume, Preporuke UN o transportu opasnog tereta, u skladu sa Tabelom 2.7.1. koja je data u ovom prilogu.
Tabela 2.7.1. Kriterijumi za zapaljive čvrste supstance i smeše
Kategorija opasnosti |
Kriterijumi |
Kategorija 1 |
Ispitivanje brzine sagorevanja |
Kategorija 2 |
Ispitivanje brzine sagorevanja |
Napomena:
1) Ispitivanje supstance ili smeše treba izvršiti u fizičkom obliku u kojem je uzorak dobijen. Ukoliko je, na primer, prilikom snabdevanja ili transporta, ista supstanca prisutna u fizičkom obliku različitom od oblika u kome je ispitivana i smatra se da ta promena može značajno da utiče na njenu klasifikaciju, supstanca se ispituje i u novom obliku;
2) Aerosoli se ne klasifikuju kao zapaljive čvrste supstance i smeše; videti odeljak 2.3. ovog priloga.
2.7.3. Elementi obeležavanja
Elementi obeležavanja za supstance ili smeše koje ispunjavaju kriterijume za klasifikaciju u ovu klasu opasnosti dati su u Tabeli 2.7.2. koja je data u ovom prilogu.
Tabela 2.7.2. Elementi obeležavanja za zapaljive čvrste supstance i smeše
Klasifikacija |
Kategorija 1 |
Kategorija 2 |
GHS piktogram opasnosti |
|
|
Reč upozorenja |
Opasnost |
Pažnja |
Obaveštenje o opasnosti |
H228: |
H228: |
Obaveštenje o merama predostrožnosti - Prevencija |
P210 |
P210 |
Obaveštenje o merama predostrožnosti - Reagovanje |
P370 + P378 |
P370+P378 |
Obaveštenje o merama predostrožnosti - skladištenje |
|
|
Obaveštenje o merama predostrožnosti - Odlaganje |
|
|
2.8. Samoreaktivne supstance i smeše
2.8.1. Definicija
2.8.1.1. Samoreaktivne supstance i smeše su termički nestabilne tečne ili čvrste supstance ili smeše kod kojih može doći do jakog egzotermnog razlaganja, čak i u odsustvu kiseonika (vazduha). Ova definicija ne obuhvata supstance ili smeše koje treba klasifikovati kao eksplozive, organske perokside ili kao oksidujuće.
2.8.1.2. Za samoreaktivne supstance ili smeše smatra se da poseduju eksplozivna svojstva ukoliko laboratorijska ispitivanja pokažu da je formulacija sklona detonaciji, brzoj deflagraciji ili da burno reaguje pri zagrevanju u zatvorenom prostoru.
2.8.2. Kriterijumi za klasifikaciju
2.8.2.1. Svaka samoreaktivna supstanca ili smeša klasifikuje se u okviru ove klase, izuzev:
1) ako je reč o eksplozivima koji ispunjavaju kriterijume iz odeljka 2.1. ovog priloga,
2) ako je reč o oksidujućim tečnostima ili oksidujućim čvrstim supstancama i smešama koje ispunjavaju kriterijume iz odeljka 2.13. ili 2.14. ovog priloga, sa izuzetkom smeša oksidujućih supstanci koje sadrže 5% ili više zapaljivih organskih supstanci koje se klasifikuju kao samoreaktivne supstance prema postupku datom u odeljku 2.8.2.2. ovog priloga,
3) ako je reč o organskim peroksidima koji ispunjavaju kriterijume iz odeljka 2.15. ovog priloga,
4) ako je toplota razlaganja ovih supstanci i smeša manja od 300 J/g ili
5) ako je njihova temperatura samorazlaganja viša od 75 °C za pakovanje od 50 kg.(4)
_______
(4)Videti UN Priručnik o metodama ispitivanja i kriterijumima, odeljak 28.1, 28.2, 28.3 i Tabelu 28.3
2.8.2.2. Smeše koje sadrže supstance klasifikovane kao oksidujuće, a koje sadrže i 5% ili više zapaljivih organskih supstanci i koje ne ispunjavaju kriterijume iz odeljka 2.8.2.1. tač. 1), 2), 3) ili 4) ovog priloga, treba da budu podvrgnute postupku klasifikacije za samoreaktivne supstance.
Ovakva smeša, koja ima svojstva samoreaktivnih supstanci tipa B do F (videti odeljak 2.8.2.3. ovog priloga), klasifikuje se kao samoreaktivna supstanca.
Ukoliko je izvršeno ispitivanje supstance ili smeše uzete iz originalnog pakovanja, a ambalaža se naknadno izmeni, potrebno je izvršiti naknadna ispitivanja ako se pretpostavlja da izmena ambalaže može uticati na rezultate ispitivanja.
2.8.2.3. Samoreaktivne supstance ili smeše treba da budu klasifikovane u jednu od sedam kategorija opasnosti (tip A, B, C, D, E, F ili G) unutar ove klase na osnovu sledećih principa:
1) svaka samoreaktivna supstanca ili smeša koja može detonirati ili je sklona deflagraciji, kada se nalazi u originalnom pakovanju, klasifikuje se kao samoreaktivna supstanca tipa A;
2) svaka samoreaktivna supstanca ili smeša koja ima eksplozivna svojstva i koja ne detonira niti podleže brzoj deflagraciji, kada se nalazi u originalnom pakovanju, ali je podložna termičkoj eksploziji u tom pakovanju klasifikuje se kao samoreaktivna supstanca tipa B;
3) svaka samoreaktivna supstanca ili smeša koja ima eksplozivna svojstva, ali nije sklona detonaciji niti deflagraciji, kada se nalazi u originalnom pakovanju, a ne podleže ni termičkoj eksploziji klasifikuje se kao samoreaktivna supstanca tipa C;
4) svaka samoreaktivna supstanca ili smeša koja u laboratorijskim ispitivanjima:
- detonira delimično, ne podleže brzoj deflagraciji i nema razorno dejstvo kada se zagreva u zatvorenom prostoru ili
- uopšte ne detonira, sporo podleže deflagraciji i nema razorno dejstvo kada se zagreva u zatvorenom prostoru ili
- ne detonira, ne podleže deflagraciji i ima osrednje razorno dejstvo kada se zagreva u zatvorenom prostoru;
klasifikuje se kao samoreaktivna supstanca tipa D;
5) svaka samoreaktivna supstanca ili smeša koja u laboratorijskim ispitivanjima ne podleže ni detonaciji ni deflagraciji i ima malo ili nikakvo razorno dejstvo, kada se zagreva u zatvorenom prostoru, klasifikuje se kao samoreaktivna supstanca tipa E;
6) svaka samoreaktivna supstanca ili smeša koja u laboratorijskim ispitivanjima ne detonira u kavitacionim uslovima, ne podleže deflagraciji i pokazuje slabo ili nikakvo razorno dejstvo kada se zagreva u zatvorenom prostoru, kao i slabu ili nikakvu eksplozivnu moć, klasifikuje se kao samoreaktivna supstanca tipa F;
7) svaka samoreaktivna supstanca ili smeša koja u laboratorijskim ispitivanjima ne detonira u kavitacionim uslovima, ne podleže deflagraciji i nema nikakvo razorno dejstvo kada se zagreva u zatvorenom prostoru, niti eksplozivnu moć, pod uslovom da je termički stabilna (temperatura samorazlaganja iznosi od 60 °C do 75 °C za pakovanje od 50 kg), a za tečne smeše i pod uslovom da sadrži sredstvo za razblaživanje koji služi za ublažavanje efekata, i koji ima tačku ključanja jednaku ili višu od 150 °C, klasifikuje se kao samoreaktivna supstanca, tip G. Ukoliko ovakva smeša nije termički stabilna ili sadrži sredstvo za razblaživanje koje služi za ublažavanje efekata, a koje ima tačku ključanja manju od 150 °C, takva smeša klasifikuje se kao samoreaktivna supstanca tipa F.
Ukoliko je izvršeno ispitivanje supstance ili smeše uzete iz originalnog pakovanja, a ambalaža se naknadno izmeni, potrebno je izvršiti naknadna ispitivanja ako se pretpostavlja da izmena ambalaže može uticati na rezultate ispitivanja.
2.8.2.4. Kriterijumi za kontrolu temperature
Kontrola temperature samoreaktivnih supstanci sprovodi se ukoliko je temperatura njihovog samorazlaganja jednaka ili niža od 55 °C. Metode ispitivanja za određivanje temperature samorazlaganja, kao i određivanje kontrolne temperature i kritične temperature dati su Delu II, odeljak 28 Priručnika za ispitivanja i kriterijume, Preporuke UN o transportu opasnog tereta. Odabrano ispitivanje treba da bude sprovedeno na način koji odgovara veličini i materijalu originalnog pakovanja.
2.8.3. Elementi obeležavanja
Elementi obeležavanja za supstance ili smeše koje ispunjavaju kriterijume za klasifikaciju u ovu klasu opasnosti dati su u Tabeli 2.8.1. koja je data u ovom prilogu.
Tabela 2.8.1. Elementi obeležavanja za samoreaktivne supstance i smeše
Klasifikacija |
Tip A |
Tip B |
Tip C i D |
Tip E i F |
Tip G(1) |
GHS piktogram opasnosti |
|
|
|
|
Nema nikakvih elemenata obeležavanja za ovu kategoriju opasnosti |
Reč upozorenja |
Opasnost |
Opasnost |
Opasnost |
Pažnja |
|
Obaveštenje o opasnosti |
H240: |
H241: Zagrevanje može da dovede do požara ili eksplozije |
H242: |
H242: |
|
Obaveštenje o merama predostrožnosti - prevencija |
P210 |
P210 |
P210 |
P210 |
|
Obaveštenje o merama predostrožnosti - reagovanje |
P370 + P372 + P380 + P373 |
P370 + P380 + P375 [+P378](2) |
P370 + P378 |
P370 + P378 |
|
Obaveštenje o merama predostrožnosti - skladištenje |
P403 |
P403 |
P403 |
P403 |
|
Obaveštenje o merama predostrožnosti - odlaganje |
P501 |
P501 |
P501 |
P501 |
(1) Tip G nema dodeljene elemente obeležavanja, ali se razmatraju elementi obeležavanja u odnosu na pripadnost drugim klasama opasnosti.
(2) Pojedinosti o upotrebi uglastih zagrada dati su u uvodnom delu Priloga 5. ovog pravilnika.
2.8.4. Dodatna uputstva za klasifikaciju
2.8.4.1. Svojstva samoreaktivnih supstanci ili smeša koja predstavljaju odlučujući faktor za njihovu klasifikaciju određuju se eksperimentalno. Samoreaktivne supstance ili smeše klasifikuju se u skladu sa serijom ispitivanja od A do H koji su opisani u Delu II Priručnika za ispitivanja i kriterijume, Preporuke UN o transportu opasnog tereta. Postupak klasifikacije šematski je prikazan na slici 2.8.1. koja je data u ovom prilogu.
2.8.4.2. Postupak klasifikacije za samoreaktivne supstance i smeše ne primenjuju se u sledećim slučajevima:
1) u molekulu supstance nema prisutnih hemijskih grupa koje su u vezi sa eksplozivnim ili samoreaktivnim osobinama. Primeri ovakvih grupa dati su u tabelama A6.1 i A6.2 u Dodatku 6 Priručnika za ispitivanja i kriterijume, Preporuke UN o transportu opasnog tereta, ili
2) za organsku supstancu ili homogenu smešu organskih supstanci kod kojih je temperatura samorazgradnje, za pakovanje od 50 kg, viša od 75 °C ili je energija egzotermne razgradnje manja od 300 J/kg. Početna temperatura i energija razgradnje mogu se proceniti korišćenjem odgovarajućih kalorimetrijskih tehnika (videti Deo II, odeljak 20.3.3.3. Priručnika za ispitivanja i kriterijume, Preporuke UN o transportu opasnog tereta).
Slika 2.8.1. Samoreaktivne supstance i smeše

2.9.1. Definicija
Samozapaljiva tečnost jeste tečna supstanca ili smeša koja se, čak i u malim količinama, zapali u roku od pet minuta nakon kontakta sa vazduhom.
2.9.2. Kriterijumi za klasifikaciju
Samozapaljiva tečnost se klasifikuje u jedinu kategoriju opasnosti u okviru ove klase na osnovu ispitivanja metodom N.3 iz Dela III, odeljak 33.31.5. Priručnika za ispitivanja i kriterijume, Preporuke UN o transportu opasnog tereta i na osnovu Tabele 2.9.1. koja je data u ovom prilogu.
Tabela 2.9.1. Kriterijumi za samozapaljive tečnosti
Kategorija opasnosti |
Kriterijumi |
Kategorija 1 |
Tečnost se zapali u roku od pet minuta kada se doda inertnom nosaču i izloži vazduhu ili pali, odnosno ugljeniše filter papir u kontaktu sa vazduhom u roku od pet minuta. |
2.9.3. Elementi obeležavanja
Elementi obeležavanja za supstance ili smeše koje ispunjavaju kriterijume za klasifikaciju u ovu klasu opasnosti dati su u Tabeli 2.9.2. koja je data u ovom prilogu.
Tabela 2.9.2. Elementi obeležavanja za samozapaljive tečnosti
Klasifikacija |
Kategorija 1 |
GHS piktogram opasnosti |
|
Reč upozorenja |
Opasnost |
Obaveštenje o opasnosti |
H250: |
Obaveštenje o merama predostrožnosti - prevencija |
P210 |
Obaveštenje o merama predostrožnosti - rukovanje |
P302 + P334 |
Obaveštenje o merama predostrožnosti - skladištenje |
|
Obaveštenje o merama predostrožnosti - odlaganje |
2.9.4. Dodatna uputstva za klasifikaciju
Postupak klasifikacije za samozapaljive tečnosti ne sprovodi se u slučaju kada iskustvo proizvođača ili korisnika pokazuje da se supstanca ili smeša ne pali spontano kada dođe u kontakt sa vazduhom na normalnoj sobnoj temperaturi (npr. za supstancu je poznato da je stabilna na sobnoj temperaturi u dužem vremenskom periodu tj. danima).
2.10. Samozapaljive čvrste supstance i smeše
2.10.1. Definicija
Samozapaljive čvrste supstance i smeše jesu supstance i smeše koje se, čak i u malim količinama, zapale u roku od pet minuta nakon kontakta sa vazduhom.
2.10.2. Kriterijumi za klasifikaciju
Samozapaljive čvrste supstance i smeše klasifikuju se u jedinu kategoriju opasnosti u okviru ove klase na osnovu ispitivanja metodom N.2 iz Dela III, odeljak 33.3.1.4. Priručnika za ispitivanja i kriterijume, Preporuke UN o transportu opasnog tereta i na osnovu Tabele 2.10.1. koja je data u ovom prilogu.
Tabela 2.10.1. Kriterijumi za samozapaljive čvrste supstance i smeše
Kategorija opasnosti |
Kriterijumi |
Kategorija 1 |
Čvrsta supstanca ili smeša se zapali u roku od 5 minuta nakon kontakta sa vazduhom. |
Napomena: Ispitivanje supstance ili smeše vrši se u fizičkom obliku u kojem je uzorak dobijen. Ukoliko je, na primer, prilikom snabdevanja ili transporta, ista supstanca prisutna u fizičkom obliku različitom od oblika u kome je ispitivana i smatra se da ta promena može značajno da utiče na njenu klasifikaciju, supstanca se ispituje i u novom obliku.
2.10.3. Elementi obeležavanja
Elementi obeležavanja za supstance ili smeše koje ispunjavaju kriterijume za klasifikaciju u ovu klasu opasnosti dati su u Tabeli 2.10.2. koja je data u ovom prilogu.
Tabela 2.10.2. Elementi obeležavanja za samozapaljive čvrste supstance i smeše
Klasifikacija |
Kategorija 1 |
GHS piktogram opasnosti |
|
Reč upozorenja |
Opasnost |
Obaveštenje o opasnosti |
H250: |
Obaveštenje o merama predostrožnosti - prevencija |
P210 |
Obaveštenje o merama predostrožnosti - reagovanje |
P302 + P335 + P334 |
Obaveštenje o merama predostrožnosti - skladištenje |
|
Obaveštenje o merama predostrožnosti - odlaganje |
2.10.4. Dodatna uputstva za klasifikaciju
2.10.4.1. Postupak klasifikacije samozapaljive čvrste materije ne sprovodi se u slučaju kada iskustvo proizvođača ili korisnika pokazuje da se supstanca ili smeša ne pali spontano kada dođe u kontakt sa vazduhom na sobnoj temperaturi (npr. za supstancu je poznato da je stabilna na sobnoj temperaturi u dužem vremenskom periodu, tj. danima).
2.11. Samozagrevajuće supstance i smeše
2.11.1. Definicija
2.11.1.1. Samozagrevajuća supstanca ili smeša je tečna ili čvrsta supstanca ili smeša, koja se razlikuje od samozapaljive tečnosti ili čvrste supstance ili smeše i koja se samozagreva u kontaktu sa vazduhom i bez ikakvog dodatka energije. Ovakva supstanca ili smeša razlikuje se od samozapaljive tečnosti ili čvrste materije po tome što će se ona zapaliti samo ako se nalazi u velikim količinama (kilogrami) i nakon dužeg vremenskog perioda (sati ili dani).
2.11.1.2. Samozagrevanje supstance ili smeše jeste proces postepene reakcije te supstance ili smeše sa kiseonikom (iz vazduha) pri kojoj se razvija toplota. Ako je brzina stvaranja toplote veća od brzine odavanja toplote, temperatura supstance ili smeše raste, što nakon indukcionog vremena može dovesti do samopaljenja i sagorevanja.
2.11.2. Kriterijumi za klasifikaciju
2.11.2.1. Supstancu ili smešu treba klasifikovati kao samozagrevajuću supstancu ili smešu ukoliko ispitivanja u skladu sa metodom datom u Preporuci UN o transportu opasnog tereta, Priručnika o metodama ispitivanja i kriterijumima Deo III, odeljak 33.3.1.6 pokažu pozitivan rezultat:
1) pri ispitivanju uzorka u kocki ivica 25 mm na 140°C;
2) pri ispitivanju uzorka u kocki ivica 100 mm na 140°C i negativan rezultat pri ispitivanju uzorka u kocki ivica 100 mm na 120°C, i supstanca ili smeša se pakuje u ambalažu čija je zapremina veća od 3 m3;
3) pri ispitivanju uzorka u kocki ivica 100 mm na 140°C i negativan rezultat pri ispitivanju uzorka u kocki ivica 100 mm na 100°C, i supstanca ili smeša se pakuje u ambalažu čija je zapremina veća od 450 litara;
4) pri ispitivanju uzorka u kocki ivica 100 mm na 140°C i pri ispitivanju uzorka u kocki ivica 100 mm na 100°C.
2.11.2.2. Samozagrevajuća supstanca ili smeša klasifikuje se u jednu od dve kategorije opasnosti u okviru ove klase, ukoliko rezultati ispitivanja po metodi N.4 iz III Dela, odeljak 33.3.1.6, Priručnika za ispitivanja i kriterijume, Preporuke UN o transportu opasnog tereta, odgovaraju kriterijumima iz Tabele 2.11.1. koja je data u ovom prilogu.
Tabela 2.11.1. Kriterijumi za samozagrevajuće supstance ili smeše
Kategorija opasnosti |
Kriterijumi |
Kategorija 1 |
Pozitivan rezultat dobijen pri ispitivanju uzorka u kocki ivica 25 mm na 140°C. |
Kategorija 2 |
(1) pozitivan rezultat dobijen pri ispitivanju uzorka u kocki ivica 100 mm na 140°C i negativan rezultat dobijen pri ispitivanju uzorka u kocki ivica 25 mm na 140°C i supstanca ili smeša se pakuje u ambalažu čija je zapremina veća od 3 m3; |
Napomena: Ispitivanje supstance ili smeše vrši se u fizičkom obliku u kojem je uzorak dobijen. Ukoliko je, na primer, prilikom snabdevanja ili transporta, ista supstanca prisutna u fizičkom obliku različitom od oblika u kome je ispitivana i smatra se da ta promena može značajno da utiče na njenu klasifikaciju, supstanca se ispituje i u novom obliku.
2.11.2.3. Supstance i smeše čija je temperatura spontanog sagorevanja viša od 50 °C pri zapremini od 27 m3 ne klasifikuju se kao samozagrevajuće supstance ili smeše.
2.11.2.4. Supstance i smeše čija je temperatura spontanog paljenja viša od 50 °C pri zapremini od 450 litara ne klasifikuju se u kategoriju 1 ove klase.
2.11.3. Elementi obeležavanja
Elementi obeležavanja za supstance ili smeše koje ispunjavaju kriterijume za klasifikaciju u ovu klasu opasnosti dati su u Tabeli 2.11.2. koja je data u ovom prilogu.
Tabela 2.11.2. Elementi obeležavanja za samozagrevajuće supstance i smeše
Klasifikacija |
Kategorija 1 |
Kategorija 2 |
GHS piktogram opasnosti |
|
|
Reč upozorenja |
Opasnost |
Pažnja |
Obaveštenje o opasnosti |
H251: |
H252: U velikoj količini |
Obaveštenje o merama predostrožnosti - prevencija |
P235 |
P235 |
Obaveštenje o merama predostrožnosti - reagovanje |
||
Obaveštenje o merama predostrožnosti - skladištenje |
P407 |
P407 |
Obaveštenje o merama predostrožnosti - odlaganje |
2.11.4. Dodatna uputstva za klasifikaciju
2.11.4.1. Postupak klasifikacije vrši se prema šematskom prikazu datom na slici 2.11.1. koja je data u ovom prilogu.
2.11.4.2. Postupak klasifikacije za samozagrevajuće supstance ili smeše ne sprovodi se ukoliko se može napraviti odgovarajuća korelacija između rezultata skrining testa i rezultata ispitivanja u svrhe klasifikacije i ukoliko se primene odgovarajuće bezbednosne mere. Primeri skrining testova su:
1) Gruer Ovenov test(5) sa početnom temperaturom za 80 K iznad referentne temperature za zapreminu od 1 litra;
2) Skrining test za praškaste materije(6) sa početnom temperaturom za 60K iznad referentne temperature za zapreminu od 1 litra.
______
(5)VDI guideline 2263, Part 1, 1990, Test methods for the Determination of the Safety Characteristics of Dusts
(6)Gibson, N. Harper, D.J. Rogers, R.Evaluation of the fire and explosion risks in drying powders, Plant Operations Progress, 4 (3), 181-189, 1985
Slika 2.11.1. Klasifikacija samozagrevajućih supstanci i smeša

2.12. Supstance i smeše koje u kontaktu sa vodom oslobađaju zapaljive gasove
2.12.1. Definicija
Supstance ili smeše koje u kontaktu sa vodom oslobađaju zapaljive gasove jesu čvrste ili tečne supstance i smeše koje pri interakciji sa vodom postaju podložne spontanom paljenju ili počinju da oslobađaju zapaljive gasove u opasnim količinama.
2.12.2. Kriterijumi za klasifikaciju
2.12.2.1. Supstanca ili smeša koja u kontaktu sa vodom oslobađa zapaljive gasove klasifikuje se u jednu od tri kategorije opasnosti u okviru ove klase opasnosti, na osnovu rezultata ispitivanja N.5, opisanih u Delu III, odeljak 33.4.1.4 Priručnika za ispitivanja i kriterijume, Preporuke UN o transportu opasnog tereta, u skladu sa Tabelom 2.12.1. koja je data u ovom prilogu.
Tabela 2.12.1. Kriterijumi za supstance i smeše koje u kontaktu sa vodom oslobađaju zapaljive gasove
Kategorija opasnosti |
Kriterijumi |
Kategorija 1 |
Svaka supstanca ili smeša koja burno reaguje s vodom na ambijentalnim temperaturama i uopšteno pokazuje tendenciju da se gas koji nastane spontano pali, ili koja trenutno reaguje sa vodom na ambijentalnim temperaturama, tako da je brzina nastanka zapaljivog gasa jednaka ili veća od 10 litara po kilogramu supstance u bilo kojem minutu. |
Kategorija 2 |
Svaka supstanca ili smeša koja trenutno reaguje s vodom na ambijentalnim temperaturama, tako da je maksimalna brzina nastanka zapaljivog gasa jednaka ili veća od 20 litara po kilogramu supstance na sat, i koja ne ispunjava kriterijume za kategoriju 1. |
Kategorija 3 |
Svaka supstanca ili smeša koja sporo reaguje s vodom na ambijentalnim temperaturama, tako da je maksimalna brzina nastanka zapaljivog gasa veća od jednog litra po kilogramu supstance na sat, i koja ne ispunjava kriterijume za kategoriju 1 i 2. |
Napomena: Ispitivanje supstance ili smeše vrši se u fizičkom obliku u kojem je uzorak dobijen. Ukoliko je, na primer za potrebe snabdevanja ili transporta, ista supstanca prisutna u fizičkom obliku različitom od oblika koji je ispitan i za koji se smatra verovatnim da bi materijalno promenio njen učinak u ispitivanju radi klasifikacije, supstanca se mora ispitati i u novom obliku.
2.12.2.2. Supstanca ili smeša treba da bude klasifikovana kao supstanca ili smeša koja u kontaktu sa vodom oslobađa zapaljive gasove ukoliko do spontanog zapaljenja dolazi u bilo kojoj fazi ispitivanja.
2.12.3. Elementi obeležavanja
Elementi obeležavanja za supstance ili smeše koje ispunjavaju kriterijume za klasifikaciju u ovu klasu opasnosti dati su u Tabeli 2.12.2. koja je data u ovom prilogu.
Tabela 2.12.2. Elementi obeležavanja za supstance i smeše koje u kontaktu sa vodom oslobađaju zapaljive gasove
Klasifikacija |
Kategorija 1 |
Kategorija 2 |
Kategorija 3 |
GHS piktogram opasnosti |
|
|
|
Reč upozorenja |
Opasnost |
Opasnost |
Pažnja |
Obaveštenje o opasnosti |
H260: |
H261: |
H261: |
Obaveštenje o merama predostrožnosti - prevencija |
P223 |
P223 |
P231 + P232 |
Obaveštenje o merama o predostrožnosti - reagovanje |
P302 + P335 + P334 |
P302 + P335 + P334 |
P370 + P378 |
Obaveštenje o merama predostrožnosti - skladištenje |
P402 + P404 |
P402 + P404 |
P402 + P404 |
Obaveštenje o merama predostrožnosti - odlaganje |
P501 |
P501 |
P501 |
2.12.4. Dodatna uputstva za klasifikaciju
Postupak klasifikacije za ovu klasu ne sprovodi se u sledećim slučajevima:
1) hemijska struktura supstanci ili smeša je takva da one ne sadrže metale ili metaloide ili
2) iskustvo iz proizvodnje ili rukovanja supstancom ili smešom pokazuje da one ne reaguju sa vodom, npr. supstanca se proizvodi uz upotrebu vode ili se pere vodom ili
3) poznato je da se supstanca ili smeša rastvora u vodi i da pri tom gradi stabilnu smešu.
2.13.1. Definicija
Oksidujuća tečnost jeste tečna supstanca ili smeša koja sama po sebi ne mora biti zapaljiva, ali može da izazove ili da doprinese sagorevanju drugih materijala reakcijom oksidacije.
2.13.2. Kriterijumi za klasifikaciju
Oksidujuća tečnost klasifikuje se u jednu od tri kategorije opasnosti u okviru ove klase opasnosti na osnovu rezultata ispitivanja opisanih u O.2, Deo III, odeljak 34.4.2. Priručnika za ispitivanja i kriterijume, Preporuke UN o transportu opasnog tereta, u skladu sa Tabelom 2.13.1. koja je data u ovom prilogu.
Tabela 2.13.1. Kriterijumi za oksidujuće tečnosti
Kategorija opasnosti |
Kriterijumi |
Kategorija 1 |
Svaka supstanca ili smeša koja spontano počinje da gori kada se nalazi u smeši sa celulozom u masenom odnosu 1:1 ili je prosečno vreme porasta pritiska ove smeše kraće ili jednako prosečnom vremenu porasta pritiska referentne smeše koja se sastoji od 50% vodenog rastvora perhlorne kiseline i celuloze u masenom odnosu 1:1. |
Kategorija 2 |
Svaka supstanca ili smeša koja kada se nalazi u smeši sa celulozom u masenom odnosu 1:1 ima prosečno vreme porasta pritiska kraće ili jednako prosečnom vremenu porasta pritiska referentne smeše koja se sastoji od 40% vodenog rastvora natrijum-hlorata i celuloze u masenom odnosu 1:1, a koja ne ispunjava kriterijume za kategoriju 1. |
Kategorija 3 |
Svaka supstanca ili smeša koja kada se nalazi u smeši sa celulozom u masenom odnosu 1:1 ima prosečno vreme porasta pritiska kraće ili jednako prosečnom vremenu porasta pritiska referentne smeše koja se sastoji od 65% vodenog rastvora azotne kiseline i celuloze u masenom odnosu 1:1, a koja ne ispunjava kriterijume za kategoriju 1 i kategoriju 2. |
2.13.3. Elementi obeležavanja
Elementi obeležavanja za supstance ili smeše koje ispunjavaju kriterijume za klasifikaciju u ovu klasu opasnosti dati su u Tabeli 2.13.2. koja je data u ovom prilogu.
Tabela 2.13.2. Elementi obeležavanja za oksidujuće tečnosti
Klasifikacija |
Kategorija 1 |
Kategorija 2 |
Kategorija 3 |
GHS piktogram opasnosti |
|
|
|
Reč upozorenja |
Opasnost |
Opasnost |
Pažnja |
Obaveštenje o opasnosti |
H271: |
H272: |
H272: |
Obaveštenje o merama predostrožnosti - prevencija |
P210 |
P210 |
P210 |
Obaveštenje o merama predostrožnosti - rukovanje |
P306 + P360 |
P370 + P378 |
P370 + P378 |
Obaveštenje o merama predostrožnosti - skladištenje |
P420 |
||
Obaveštenje o merama predostrožnosti - odlaganje |
P501 |
P501 |
P501 |
2.13.4. Dodatna uputstva za klasifikaciju
2.13.4.1. Organske supstance ili smeše ne klasifikuju se u ovu klasu ako:
1) supstanca ili smeša ne sadrži kiseonik, fluor ili hlor ili
2) supstanca ili smeša sadrži kiseonik, fluor ili hlor i ovi elementi su hemijski vezani samo za ugljenik ili vodonik.
2.13.4.2. Neorganske supstance ili smeše ne klasifikuju se u ovu klasu opasnosti ukoliko ne sadrže kiseonik ili halogene elemente.
2.13.4.3. Kada za supstancu ili smešu postoji razlika između rezultata ispitivanja i praktičnih iskustava prilikom rukovanja i upotrebe koja ukazuju da se radi o oksidujućoj tečnosti, prilikom odlučivanja o klasifikaciji praktično iskustvo ima prednost u odnosu na rezultate ispitivanja.
2.13.4.4. Kada supstanca ili smeša dovodi do promene pritiska (postaje previše visok ili nizak) usled hemijske reakcije koja nije karakteristična za supstance ili smeše sa oksidujućim svojstvima, ispitivanje iz Dela III, odeljak 34.4.2. Priručnika za ispitivanja i kriterijume, Preporuke UN o transportu opasnog tereta, ponovo se sprovodi sa nekom inertnom supstancom, kao što je dijatomejska zemlja, umesto celuloze kako bi se razjasnila priroda reakcije i da bi se proverilo da li su dobijeni pozitivni rezultati pouzdani.
2.14. Oksidujuće čvrste supstance i smeše
2.14.1. Definicija
Oksidujuće čvrste supstance i smeše jesu supstance ili smeše koje, iako same po sebi ne moraju da budu gorive, predavanjem kiseonika mogu da izazovu ili da doprinesu sagorevanju drugog materijala,
2.14.2. Kriterijumi za klasifikaciju
Oksidujuće čvrste supstance i smeše klasifikuju se u jednu od tri kategorije u okviru ove klase opasnosti na osnovu ispitivanja O.1, opisanog u Delu III, pododeljak 34.4.1. ili ispitivanja O.3, opisanog u Delu III, pododeljak 34.4.3. Priručnika za ispitivanja i kriterijume, Preporuke UN o transportu opasnog tereta, u skladu sa Tabelom 2.14.1. koja je data u ovom prilogu.
Tabela 2.14.1. Kriterijumi za oksidujuće čvrste supstance i smeše
Kategorija opasnosti |
Kriterijumi kod ispitivanja O.1 |
Kriterijumi kod ispitivanja O.3 |
Kategorija 1 |
Svaka supstanca ili smeša koja, kada se ispituje u smeši sa celulozom u masenom odnosu uzorka prema celulozi od 4:1 ili 1:1, ima prosečno vreme sagorevanja kraće od prosečnog vremena sagorevanja smeše kalijum-bromata i celuloze u masenom odnosu 3:2. |
Svaka supstanca ili smeša koja, kada se ispituje u smeši sa celulozom u masenom odnosu uzorka prema celulozi od 4:1 ili 1:1, ima veću prosečnu brzinu sagorevanja od prosečne brzine sagorevanja smeše kalcijum-peroksida i celuloze u masenom odnosu 3:1. |
Kategorija 2 |
Svaka supstanca ili smeša koja, kada se ispituje u smeši sa celulozom u masenom odnosu uzorka prema celulozi od 4:1 ili 1:1, ima prosečno vreme sagorevanja jednako ili kraće od prosečnog vremena sagorevanja smeše kalijum-bromata i celuloze u masenom odnosu 2:3 i ne ispunjava kriterijume za klasifikaciju u kategoriju 1. |
Svaka supstanca ili smeša koja, kada se ispituje u smeši sa celulozom u masenom odnosu uzorka prema celulozi od 4:1 ili 1:1, ima prosečnu brzinu sagorevanja jednaku ili veću od prosečne brzine sagorevanja smeše kalcijum-peroksida i celuloze u masenom odnosu 1:1 i ne ispunjava kriterijume za klasifikaciju u kategoriju 1. |
Kategorija 3 |
Svaka supstanca ili smeša, koja kada se ispituje u smeši sa celulozom u masenom odnosu uzorka prema celulozi od 4:1 ili 1:1, ima prosečno vreme sagorevanja jednako ili kraće od prosečnog vremena sagorevanja smeše kalijum-bromata i celuloze u masenom odnosu 3:7 i ne ispunjava kriterijume za klasifikaciju u kategoriju 1 i 2. |
Svaka supstanca ili smeša, koja kada se ispituje u smeši sa celulozom u masenom odnosu uzorka prema celulozi od 4:1 ili 1:1, ima prosečnu brzinu sagorevanja jednaku ili veću od prosečne brzine sagorevanja smeše kalcijum-peroksida i celuloze u masenom odnosu 1:2 i ne ispunjava kriterijume za klasifikaciju u kategoriju 1 i 2. |
Napomena 1: Pojedine oksidujuće čvrste supstance i smeše predstavljaju potencijalnu opasnost od eksplozije pod određenim uslovima (prilikom skladištenja u većim količinama). Pojedini tipovi amonijum-nitrata mogu da izazovu opasnost od eksplozije u ekstremnim uslovima, a za procenu ove opasnosti može se koristiti ispitivanje otpornosti na detonaciju(7). Odgovarajuće informacije o ovoj opasnosti navode se u bezbednosnom listu.
Napomena 2: Ispitivanje supstance ili smeše treba izvršiti u fizičkom obliku u kojem je uzorak dobijen. Ukoliko je, na primer, prilikom snabdevanja ili transporta, ista supstanca prisutna u fizičkom obliku različitom od oblika u kome je ispitivana i smatra se da ta promena može značajno da utiče na njenu klasifikaciju, supstanca se ispituje i u novom obliku.
_______
(7)IMSBC Code (International Maritime Solid Bulk Cargoes Code, IMO), Appendix 2, Section 5.
2.14.3. Elementi obeležavanja
Elementi obeležavanja za supstance ili smeše koje ispunjavaju kriterijume za klasifikaciju u ovu klasu opasnosti dati su u Tabeli 2.14.2. koja je data u ovom prilogu.
Tabela 2.14.2. Elementi obeležavanja za oksidujuće čvrste supstance i smeše
Kategorija 1 |
Kategorija 2 |
Kategorija 3 |
|
GHS piktogram opasnosti |
|
|
|
Reč upozorenja |
Opasnost |
Opasnost |
Pažnja |
Obaveštenje o opasnosti |
H271: |
H272: |
H272: |
Obaveštenje o merama predostrožnosti - prevencija |
P210 |
P210 |
P210 |
Obaveštenje o merama predostrožnosti - rukovanje |
P306 + P360 |
P370 + P378 |
P370 + P378 |
Obaveštenje o merama predostrožnosti - skladištenje |
P420 |
||
Obaveštenje o merama predostrožnosti - odlaganje |
P501 |
P501 |
P501 |
2.14.4. Dodatna uputstva za klasifikaciju
2.14.4.1. Organske supstance ili smeše ne klasifikuju se u ovu klasu opasnosti ako:
1) supstanca ili smeša ne sadrži kiseonik, fluor ili hlor ili
2) supstanca ili smeša sadrži kiseonik, fluor ili hlor, a ovi elementi su hemijski vezani samo za ugljenik ili vodonik.
2.14.4.2. Neorganske supstance ili smeše ne klasifikuju se u ovu klasu opasnosti ako ne sadrže kiseonik ili halogene elemente.
2.14.4.3. Kada za supstancu ili smešu postoji razlika između rezultata ispitivanja i praktičnih iskustava prilikom rukovanja i upotrebe koja ukazuju da se radi o oksidujućoj čvrstoj supstanci ili smeši, prilikom odlučivanja o klasifikaciji praktično iskustvo ima prednost u odnosu na rezultate ispitivanja.
2.15.1. Definicija
2.15.1.1. Organski peroksid jeste tečna ili čvrsta organska supstanca ili smeša koja sadrži bivalentnu -O-O- funkcionalnu grupu i kao takva smatra se derivatom vodonik peroksida, pri čemu su jedan ili oba atoma vodonika zamenjena organskim radikalima. Termin "organski peroksid" odnosi se na smešu organskih peroksida (formulaciju) koja sadrži barem jedan organski peroksid. Organski peroksidi su termički nestabilne supstance i smeše, koje su podložne egzotermnoj samorazgradnji. Pored toga, one mogu da imaju jednu ili više od sledećih osobina:
- da budu podložne dekompoziciji uz eksploziju;
- da brzo gore;
- da budu osetljive na udar ili trenje;
- da reaguju burno sa drugim supstancama.
2.15.1.2. Smatra se da organski peroksid ima eksplozivna svojstva ukoliko pri laboratorijskom ispitivanju smeša (formulacija) podleže detonaciji, brzoj deflagraciji ili ima jako razorno dejstvo kada se zagreva u zatvorenom prostoru.
2.15.2. Kriterijumi za klasifikaciju
2.15.2.1. Svaki organski peroksid treba uzeti u razmatranje za klasifikaciju u ovu klasu opasnosti osim ako:
1) sadrži manje od 1,0% dostupnog kiseonika iz organskih peroksida, a da pri tom sadrži do 1,0% vodonik-peroksida ili
2) sadrži manje od 0,5% dostupnog kiseonika iz organskih peroksida, a da pri tom sadrži više od 1,0% ali manje od 7,0% vodonik-peroksida.
Napomena: Sadržaj dostupnog kiseonika (%) u smeši organskog peroksida izračunava se na osnovu sledeće formule:

gde je:
ni - broj peroksidnih grupa u molekulu organskog peroksida;
ci - koncentracija (maseni %) organskog peroksida;
mi - molekulska masa organskog peroksida i.
2.15.2.2. Organski peroksidi se klasifikuju u jednu od sedam kategorija opasnosti: "tipovi A, B, C, D, E, F i G" u okviru ove klase opasnosti, na osnovu sledećih principa:
1) svaki organski peroksid koji u originalnom pakovanju podleže detonaciji ili brzoj deflagraciji, klasifikuje se u organske perokside tipa A;
2) svaki organski peroksid koji ima eksplozivna svojstva i koji dok je u originalnom pakovanju ne podleže detonaciji ni brzoj deflagraciji, ali može da podlegne termalnoj eksploziji, klasifikuje se u organske perokside tipa B;
3) svaki organski peroksid koji ima eksplozivna svojstva ali, dok je u originalnom pakovanju, ova supstanca ili smeša ne podleže detonaciji, brzoj deflagraciji ili termalnoj eksploziji, klasifikuje se u organske perokside tipa C;
4) svaki organski peroksid klasifikuje se u organske perokside tipa D, ako u laboratorijskim ispitivanjima:
- delimično detonira, ne podleže brzoj deflagraciji i nema razorna dejstva kada se zagreva u zatvorenom prostoru ili
- ne detonira, podleže sporoj deflagraciji i nema razorna dejstva kada se zagreva u zatvorenom prostoru ili
- ne detonira, ne podleže brzoj deflagraciji i ima razorno dejstvo srednje jačine kada se zagreva u zatvorenom prostoru.
5) svaki organski peroksid koji u laboratorijskim ispitivanjima ne detonira, ne podleže brzoj deflagraciji i ima slabo ili nikakvo razorno dejstvo kada se zagreva u zatvorenom prostoru, klasifikuje se u organske perokside tipa E;
6) svaki organski peroksid koji u laboratorijskim ispitivanjima ne detonira u kavitacionim uslovima, ne podleže brzoj deflagraciji i ima slabo ili nikakvo razorno dejstvo kada se zagreva u zatvorenom prostoru, a takođe nema ili ima slabu eksplozivnu moć, klasifikuje se u organske perokside tipa F;
7) svaki organski peroksid koji pri laboratorijskim ispitivanjima ne detonira u kavitacionim uslovima, ne podleže brzoj deflagraciji i ima slabo ili nikakvo razorno dejstvo kada se zagreva u zatvorenom prostoru, a takođe nema ili ima slabu eksplozivnu moć, pod uslovom da je termički stabilan, npr. da mu je temperatura samorazlaganja 60 °C ili viša, za pakovanje od 50 kg(8), a za smeše u tečnom stanju, da tačka ključanja razređivača koji se koristi za ublažavanje efekata bude veća od 150°C, klasifikuje se u organske perokside tipa G. Ukoliko organski peroksid nije termički stabilan ili se za ublažavanje efekata koristi razređivač koji ima tačku ključanja nižu od 150 °C, takav organski peroksid klasifikuje se u tip F.
Ukoliko je izvršeno ispitivanje supstance ili smeše uzete iz originalnog pakovanja, a ambalaža se naknadno izmeni, sprovode se naknadna ispitivanja ako se pretpostavlja da izmena ambalaže može uticati na rezultate ispitivanja.
______
(8)Videti UN Priručnik o metodama ispitivanja i kriterijumima, odeljak 28.1, 28.2, 28.3 i Tabelu 28.3
2.15.2.3. Kriterijumi za kontrolu temperature
Sledeći organski peroksidi podvrgavaju se kontroli temperature:
1) organski peroksidi tipa B i C sa temperaturom samorazgradnje ≤ 50 °C ;
2) organski peroksidi tipa D koji imaju razornu moć srednjeg intenziteta kada se zagrevaju u zatvorenom prostoru(9) sa temperaturom samorazgradnje ≤ 50 °C ili koji imaju slabo ili nemaju razorno dejstvo kada se zagrevaju u zatvorenom prostoru sa temperaturom samorazgradnje ≤ 45 °C i
3) organski peroksidi tipa E i F sa temperaturom samorazgradnje ≤ 45 °C.
Metode ispitivanja za određivanje temperature samorazgradnje, kao i metode za utvrđivanje vrednosti kontrolnih temperatura i kritične temperature dati su u Priručniku za ispitivanja i kriterijume, Preporuke UN o transportu opasnog tereta, II Deo, odeljak 28. Izabrane metode ispitivanja izvode se na način koji je reprezentativan i za veličinu i za materijal pakovanja.
2.15.3. Elementi obeležavanja
Elementi obeležavanja za supstance ili smeše koje ispunjavaju kriterijume za klasifikaciju u ovu klasu opasnosti dati su u Tabeli 2.15.1. koja je data u ovom prilogu.
Tabela 2.15.1. Elementi obeležavanja za organske perokside
Klasifikacija |
Tip A |
Tip B |
Tip C i D |
Tip E i F |
Tip G |
GHS piktogram opasnosti |
|
|
|
|
Nema elementa obeležavanja koji se odnose na ovu kategoriju opasnosti |
Reč upozorenja |
Opasnost |
Opasnost |
Opasnost |
Pažnja |
|
Obaveštenje o opasnosti |
H240: |
H241: |
H242: |
H242: |
|
Obaveštenje o merama predostrožnosti - prevencija |
P210 |
P210 |
P210 |
P210 |
|
Obaveštenje o merama predostrožnosti - reagovanje |
P370 + P372 + P380 + P373 |
P370 + P380 + P375 [+ P378](1) |
P370 + P378 |
P370 + P378 |
|
Obaveštenje o merama predostrožnosti - skladištenje |
P403 |
P403 |
P403 |
P403 |
|
Obaveštenje o merama predostrožnosti - odlaganje |
P501 |
P501 |
P501 |
P501 |
(1) Pojedinosti o upotrebi uglastih zagrada dati su u uvodnom delu Priloga 5. ovog pravilnika.
Tip G nema dodeljene elemente obeležavanja, ali se razmatraju elementi obeležavanja u odnosu na pripadnost drugim klasama opasnosti.
2.15.4. Dodatna uputstva za klasifikaciju
2.15.4.1. Organski peroksidi se klasifikuju na osnovu njihove hemijske strukture i na osnovu sadržaja dostupnog kiseonika i vodonik peroksida u smeši (videti odeljak 2.15.2.1. ovog priloga). Svojstva organskih peroksida koja su bitna za njihovu klasifikaciju određuju se eksperimentalnim putem. Klasifikacija organskih peroksida vrši se na osnovu serije ispitivanja od A do H koji su opisani u Delu II Priručnika za ispitivanja i kriterijume, Preporuke UN o transportu opasnog tereta. Postupak klasifikacije je šematski prikazan na slici 2.15.1. koja je data u ovom prilogu.
2.15.4.2. Smeše organskih peroksida koji su već klasifikovani mogu se klasifikovati u istu kategoriju opasnosti kojoj pripada i najopasniji organski peroksid sadržan u smeši. Ipak, u slučaju kada dva stabilna sastojka daju smešu koja ima manju termičku stabilnost od sastojaka, određuje se temperatura samorazgradnje za ovakve smeše.
Napomena: Zbir pojedinačnih delova može biti opasniji od pojedinačnih sastojaka.
______
(9)Kao što je određeno ispitivanjima serije E kao što je opisano u Priručniku o metodama ispitivanja i kriterijumima, Deo II
Slika 2.15.1. Organski peroksidi

2.16. Supstance i smeše korozivne za metale
2.16.1. Definicija
Supstanca ili smeša koja izaziva koroziju metala jeste supstanca ili smeša koja hemijskom reakcijom može da ošteti ili čak i da uništi metale.
2.16.2. Kriterijumi za klasifikaciju
Supstanca ili smeša koja izaziva koroziju metala klasifikuje se u jednu kategoriju opasnosti u okviru ove klase opasnosti, na osnovu ispitivanja opisanog u Delu III, odeljak 37, tačka 37.4 Priručnika za ispitivanja i kriterijume, Preporuke UN o transportu opasnog tereta, u skladu sa Tabelom 2.16.1. koja je data u ovom prilogu.
Tabela 2.16.1. Kriterijumi za supstance i smeše korozivne za metale
Kategorija opasnosti |
Kriterijumi |
Kategorija 1 |
Brzina korozije na površini čelika ili aluminijuma prelazi 6,25mm godišnje kada se na temperaturi od 55°C ispituju oba materijala. |
Napomena: Kada se na probnom ispitivanju sprovedenom na čeliku ili aluminijumu pokaže da je neka supstanca ili smeša korozivna, ne vrše se dodatna ispitivanja na drugim materijalima.
2.16.3. Elementi obeležavanja
Elementi obeležavanja za supstance ili smeše koje ispunjavaju kriterijume za klasifikaciju u ovu klasu opasnosti dati su u Tabeli 2.16.2. koja je data u ovom prilogu.
Tabela 2.16.2. Elementi obeležavanja za supstance i smeše korozivne za metale
Klasifikacija |
Kategorija 1 |
GHS piktogram opasnosti |
|
Reč upozorenja |
Pažnja |
Obaveštenje o opasnosti |
H290: |
Obaveštenje o merama predostrožnosti - prevencija |
P234 |
Obaveštenje o merama predostrožnosti - reagovanje |
P390 |
Obaveštenje o merama predostrožnosti - skladištenje |
P406 |
Obaveštenje o merama predostrožnosti - odlaganje |
Napomena: Kada je supstanca ili smeša klasifikovana kao korozivna za metale, ali ne i kao korozivna za kožu i/ili oči, primenjuju se odredbe o obeležavanju utvrđene u Delu 1. odeljak 1.3.6. ovog priloga.
2.16.4. Dodatna uputstva za klasifikaciju
Brzina korozije može se izmeriti primenom metod ispitivanja date u Delu III, odeljak 37.4 Priručnika za ispitivanja i kriterijume, Preporuke UN o transportu opasnog tereta. Uzorak koji se koristi u ovim ispitivanjima može se napraviti od sledećih materijala:
1) za potrebe ispitivanja čelika, čelik tipa:
- S235JR+CR (1.0037 resp.St 37-2);
- S275J2G3+CR (1.0144 resp.St 44-3), SRPS ISO 3574, unificirani brojčani sistem (UNS) G 10200, ili SAE 1020;
2) za potrebe ispitivanja aluminijuma, neobloženi tipovi 7075-T6 ili AZ5GU-T6.
2.17. Desenzibilizovani eksplozivi
2.17.1. Definicije i opšta razmatranja
2.17.1.1. Desenzibilizovani eksplozivi su čvrste ili tečne eksplozivne supstance ili smeše koje su flegmatizovane radi supresije njihovih eksplozivnih svojstava na takav način da ne može eksplodirati celokupna masa supstance ili smeše (masovna eksplozija), i ne gore prebrzo, pa se s toga mogu izuzeti iz klase opasnosti "Eksplozivi" (videti odeljak 2.1.4.1, stav 3, ovog priloga).10
2.17.1.2. Klasa opasnosti "Desenzibilizovani eksplozivi" obuhvata:
1) čvrste desenzibilizovane eksplozive: eksplozivne supstance ili smeše koje su nakvašene vodom ili alkoholima, ili su razblažene drugim supstancama tako da formiraju homogenu čvrstu smešu, radi supresije njihovih eksplozivnih svojstava.
Napomena: Ovo uključuje desenzibilizaciju koja se postiže formiranjem hidrata supstanci.
2) tečne desenzibilizovane eksplozive: eksplozivne supstance ili smeše, koje su rastvorene ili suspendovane u vodi ili drugim tečnim supstancama tako da formiraju homogenu tečnu smešu, radi supresije njihovih eksplozivnih svojstava.
2.17.2. Kriterijumi za klasifikaciju
2.17.2.1. Svaki eksploziv koji je u desenzibilizovanom stanju razmatra se u okviru ove klase, osim ako u tom stanju:
1) namenjen je za proizvodnju praktičnog eksplozivnog ili pirotehničkog efekta;
2) ima opasnost od masovne eksplozije prema seriji ispitivanja 6 (a) ili 6 (b), ili ima korigovanu brzinu gorenja prema ispitivanju brzine gorenja opisanom u Delu V, pododeljak 51.4 Preporuke UN o transportu opasnog tereta, Priručnika za ispitivanja i kriterijume, veću od 1200 kg/min; ili
3) energija egzotermne razgradnje je manja od 300 J/g.
Napomena 1: Supstance ili smeše koje ispunjavaju kriterijum 1) ili 2) u svom desenzibilizovanom stanju klasifikuju se kao eksplozivi (videti odeljak 2.1. ovog priloga). Supstance ili smeše koje ispunjavaju kriterijum 3) mogu pripadati drugim klasama fizičke opasnosti.
Napomena 2: Energija egzotermne razgradnje može se proceniti korišćenjem odgovarajućih kalorimetrijskih tehnika (videti odeljak 20, pododeljak 20.3.3.3 u Delu II Preporuke UN o transportu opasnog tereta, Priručnika za ispitivanja i kriterijume).
2.17.2.2. Desenzibilizovani eksplozivi klasifikuju se i pakuju za snabdevanje i korišćenje u jednu od četiri kategorije ove klase u zavisnosti od korigovane brzine gorenja (Ac) primenom ispitivanja "ispitivanje brzine gorenja (eksterni požar)" opisanog u Delu V, pododeljak 51.4 Preporuke UN o transportu opasnog tereta, Priručnika za ispitivanja i kriterijume, u skladu sa Tabelom 2.17.1 ovog priloga.
Tabela 2.17.1. Kriterijumi za desenzibilizovane eksplozive
Kategorija opasnosti |
Kriterijumi |
Kategorija 1 |
Desenzibilizovani eksplozivi sa korigovanom brzinom gorenja (As) jednakom ili većom od 300 kg/min ali ne većom od 1200 kg/min. |
Kategorija 2 |
Desenzibilizovani eksplozivi sa korigovanom brzinom gorenja (As) jednakom ili većom od 140 kg/min ali manjom od 300 kg/min. |
Kategorija 3 |
Desenzibilizovani eksplozivi sa korigovanom brzinom gorenja (As) jednakom ili većom od 60 kg/min ali manjom od 140 kg/min. |
Kategorija 4 |
Desenzibilizovani eksplozivi sa korigovanom brzinom gorenja (As) manjom od 60 kg/min. |
________
10 Nestabilni eksplozivi, kako su definisani u odeljku 2.1. ovog priloga, takođe mogu biti stabilizovani desenzibilizacijom i tada mogu biti klasifikovani kao desenzibilizovani eksplozivi, pod uslovom da su ispunjeni svi kriterijumi iz odeljka 2.17. ovog priloga. U ovom slučaju desenzibilizovani eksplozivi ispituju se prema seriji ispitivanja 3 koja je opisana u Delu I Preporuke UN o transportu opasnog tereta, Priručnika za ispitivanja i kriterijume, zato što je verovatno da je informacija o njihovoj osetljivosti na mehaničke stimulanse važna za utvrđivanje uslova za bezbedno rukovanje i korišćenje. Rezultati se saopštavaju u bezbednosnom listu.
Napomena 1: Desenzibilizovani eksplozivi pripremaju se tako da ostanu homogeni i ne razdvajaju se za vreme uobičajenog skladištenja i rukovanja, naročito ako su desenzibilizovani kvašenjem. Proizvođač/ snabdevač pruža informacije u bezbednosnom listu o roku trajanja i uputstva za verifikaciju desenzibilizacije. Pri određenim uslovima sadržaj desenzibilizirajućeg agensa (npr. flegmatizer, agens za kvašenje ili tretman) može da opadne za vreme snabdevanja i korišćenja, i stoga potencijal opasnosti desenzibilizovanog eksploziva može da se poveća. Dodatno, u bezbednosnom listu se navodi savet za izbegavanje povećane opasnosti od požara, udarnog talasa ili projektila kada supstanca ili smeša nije dovoljno desenzibilizovana.
Napomena 2: Eksplozivna svojstva desenzibilizovanih eksploziva određuju se ispitivanjima serije 2 Preporuke UN o transportu opasnog tereta, Priručnika za ispitivanja i kriterijume, i saopštavaju se u bezbednosnom listu.
Napomena 3: Za potrebe skladištenja, snabdevanja i korišćenja, desenzibilizovani eksplozivi ne razmatraju se dodatno u okviru odeljka 2.1 (eksplozivi), 2.6 (zapaljive tečnosti) i 2.7 (zapaljive čvrste supstance i smeše).
2.17.3. Elementi obeležavanja
Elementi obeležavanja za tečne ili čvrste supstance ili smeše koje ispunjavaju kriterijume za klasifikaciju u ovu klasu opasnosti dati su u Tabeli 2.17.2. koja je data u ovom prilogu.
Tabela 2.17.2. Elementi obeležavanja za desenzibilizovane eksplozive
Kategorija 1 |
Kategorija 2 |
Kategorija 3 |
Kategorija 4 |
|
GHS piktogram opasnosti |
|
|
|
|
Reč upozorenja |
Opasnost |
Opasnost |
Pažnja |
Pažnja |
Obaveštenje o opasnosti |
H206: |
H207: |
H207: |
H208: |
Obaveštenje o merama predostrožnosti - prevencija |
P210 |
P210 |
P210 |
P210 |
Obaveštenje o merama predostrožnosti - reagovanje |
P370 + |
P370 + P380 + |
P370 + P380 + P375 |
P371 + P380 + |
Obaveštenje o merama predostrožnosti - skladištenje |
P401 |
P401 |
P401 |
P401 |
Obaveštenje o merama predostrožnosti - odlaganje |
P501 |
P501 |
P501 |
P501 |
2.17.4. Dodatna uputstva za klasifikaciju
Slika 2.17.1. Desenzibilizovani eksplozivi

17.4.1. Postupak klasifikacije za desenzibilizovane eksplozive ne primenjuje se ako:
1) supstance ili smeše ne sadrže eksplozive prema kriterijumima koji su dati u odeljku 2.1 ovog priloga; ili
2) energija egzotermne razgradnje je manja od 300 J/g.
2.17.4.2. Energija egzotermne razgradnje određuje se za već desenzibilizovan eksploziv (npr. homogenu čvrstu ili tečnu smešu koju čine eksploziv i supstance korišćene za supresiju njegovih eksplozivnih svojstava). Energija egzotermne razgradnje može se proceniti korišćenjem odgovarajućih kalorimetrijski tehnika (videti odeljak 20, pododeljak 20.3.3.3 u Delu II UN Preporuka o transportu opasnog tereta, Priručnika za ispitivanje i kriterijume).
OPASNOST PO ZDRAVLJE LJUDI
3.1.1. Definicija
3.1.1.1. Akutna toksičnost jesu ozbiljni štetni efekti na zdravlje (odnosno letalitet) koji se javljaju posle jednokratnog ili kratkotrajnog peroralnog, dermalnog ili inhalacionog izlaganja supstanci ili smeši.
3.1.1.2. Klasa opasnosti akutna toksičnost se deli na:
- akutnu peroralnu toksičnost,
- akutnu dermalnu toksičnost,
- akutnu inhalacionu toksičnost.
3.1.2. Kriterijumi za klasifikaciju supstanci kao akutno toksičnih
3.1.2.1. Supstance se mogu svrstati u jednu od četiri kategorije opasnosti na osnovu akutne toksičnosti peroralnim, dermalnim ili inhalacionim putem u skladu sa numeričkim graničnim kriterijumima, kao što je prikazano u Tabeli 3.1.1. koja je data u ovom prilogu. Vrednosti akutne toksičnosti su izražene kao (približne) LD50 (peroralne, dermalne) ili LC50 (inhalacione) vrednosti ili kao procenjene vrednosti akutne toksičnosti (Acute toxicity estimates - ATE). Dok se nekim in vivo metodama direktno određuju LD50/LC50 vrednosti, druge novije in vivo metode (npr. korišćenjem manjeg broja životinja) razmatraju druge indikatore akutne toksičnosti, kao što su značajni klinički znaci toksičnosti, koji se koriste kao referentni za svrstavanje u kategoriju opasnosti.
Objašnjenja u vidu napomena data su ispod Tabele 3.1.1.
Tabela 3.1.1. Procenjene vrednosti akutne toksičnosti (ATE) i kriterijumi za kategorije opasnosti akutne toksičnosti
Put izlaganja |
Kategorija 1 |
Kategorija 2 |
Kategorija 3 |
Kategorija 4 |
Peroralno |
ATE ≤ 5 |
5 < ATE ≤ 50 |
50 < ATE ≤ 300 |
300 < ATE ≤ 2000 |
Dermalno |
ATE ≤ 50 |
50 < ATE ≤ 200 |
200 < ATE ≤ 1000 |
1000 < ATE ≤ 2000 |
Gasovi (ppmV)* |
ATE ≤ 100 |
100 < ATE ≤ 500 |
500 < ATE ≤ 2500 |
2500 < ATE ≤ 20000 |
Pare (mg/l) |
ATE ≤ 0,5 |
0,5 < ATE ≤ 2,0 |
2,0 < ATE ≤ 10,0 |
10,0 < ATE ≤ 20,0 |
Prašina i magla (mg/l) |
ATE ≤ 0,05 |
0,05 < ATE ≤ 0,5 |
0,5 < ATE ≤ 1,0 |
1,0 < ATE ≤ 5,0 |
Napomena(*):Koncentracije gasa su izražene u ppmV (parts per million per volume). |
||||
Napomene:
1) Procenjena vrednost akutne toksičnosti (ATE) za klasifikaciju supstance izvodi se na osnovu LD50/LC50 vrednosti, kada su dostupne.
2) Procenjena vrednost akutne toksičnosti (ATE) za klasifikaciju supstance u smeši izvodi se na osnovu sledećih parametara:
- LD50/LC50 vrednosti, kada su dostupne,
- odgovarajućih konvertovanih vrednosti iz Tabele 3.1.2. koja je data u ovom prilogu, a koje se odnose na rezultate ispitivanja akutne toksičnosti, ili
- odgovarajućih konvertovanih vrednosti iz Tabele 3.1.2. koja je data u ovom prilogu, a koje se odnose na klasifikacionu kategoriju.
3) Opsezi procenjene vrednosti akutne toksičnosti (ATE) za inhalacionu toksičnost navedeni u tabeli zasnivaju se na ispitivanjima sa četvoročasovnim izlaganjem. Konverzija postojećih podataka o inhalacionoj toksičnosti koji su dobijeni primenom jednočasovnog izlaganja može se izvršiti deljenjem sa faktorom 2 za gasove i pare i faktorom 4 za prašinu i maglu.
4) Za pojedine supstance atmosfera u kojoj se vrši ispitivanje nije samo u obliku pare već predstavlja mešavinu tečne i gasovite faze. Za druge supstance atmosfera se može sastojati od pare koja je na granici gasne faze. U ovom drugom slučaju, klasifikacija se zasniva na ppmV vrednostima i to na sledeći način: kategorija 1 (100 ppmV), kategorija 2 (500 ppmV), kategorija 3 (2500 ppmV), kategorija 4 (20000 ppmV).
3.1.2.1.1. Pojmovi: "prašina", "magla" i "para" u smislu ovog pravilnika imaju sledeće značenje:
- Prašina jesu čvrste čestice supstance ili smeše suspendovane u gasu (obično vazduh);
- Magla jesu tečne čestice supstance ili smeše suspendovane u gasu (obično vazduh);
- Para jeste gasoviti oblik supstance ili smeše oslobođen iz njenog tečnog ili čvrstog stanja.
Prašina se obično formira mehaničkim putem. Magla najčešće nastaje kondenzovanjem prezasićenih para ili fizičkim raspršivanjem tečnosti. Čestice prašine i magle su veličine od manje od 1 μm do oko 100 μm.
3.1.2.2. Posebne napomene za klasifikaciju supstanci kao akutno toksičnih
3.1.2.2.1. Ispitivanja za procenu akutne toksičnosti supstanci unetih peroralno ili inhalacijom obično se vrše na pacovima, dok se dermalna akutna toksičnost supstanci ispituje na kunićima ili pacovima. Kada su dostupni podaci o akutnoj toksičnosti neke supstance na različitim vrstama životinja, odgovarajuća LD50 vrednost biće izabrana na osnovu naučne procene između više validnih i dobro sprovedenih ispitivanja.
3.1.2.3. Posebne napomene za klasifikaciju supstanci kao akutno toksičnih koje se unose inhalacijom
3.1.2.3.1. Jedinice u kojima se izražava inhalaciona toksičnost zavise od oblika inhaliranog materijala. Vrednosti za prašinu i maglu izražavaju se u mg/l. Vrednosti za gasove izražavaju se u ppmV. S obzirom na poteškoće koje postoje u ispitivanju para, od kojih se neke sastoje od tečne i gasne faze, vrednosti u tabeli su date u jedinicama mg/l. Ipak, za pare koje su skoro sasvim u gasovitom stanju, klasifikacija se zasniva na vrednostima u ppmV.
3.1.2.3.2. Od naročitog značaja za klasifikaciju u odnosu na inhalacionu toksičnost je korišćenje dobro određenih vrednosti za najviše kategorije opasnosti za prašinu i maglu. Inhalirane čestice prosečnog aerodinamičkog prečnika (Mass Median Aerodynamic Diameter - MMAD) između 1 i 4 mikrona taložiće se u svim delovima respiratornog trakta pacova. Ovaj opseg veličine čestica odgovara maksimumu doze od oko 2 mg/l. Da bi se rezultati eksperimenata na životinjama mogli primeniti na izloženost ljudi, idealno je prašinu i maglu ispitivati na pacovima u ovom opsegu.
3.1.2.3.3. Dodatne napomene u vezi klasifikacije za inhalacionu toksičnost: ukoliko postoje podaci koji ukazuju da se mehanizam toksičnosti zasniva na korozivnosti, supstanca ili smeša obeležavaju se i kao korozivna za respiratorne organe (videti napomenu 1 u odeljku 3.1.4.1. ovog priloga). Korozija respiratornih organa je razaranje tkiva respiratornih organa nakon jednokratnog, ograničenog perioda izlaganja koje je analogno koroziji kože i obuhvata i razaranje sluzokože. Procena korozivnog delovanja može biti zasnovana na stručnoj proceni korišćenjem podataka kao što su: iskustvo o delovanju na ljude i životinje, postojeći podaci dobijeni in vitro ispitivanjem, podaci o pH vrednostima, podaci o sličnim supstancama i drugi prikladni podaci.
3.1.3. Kriterijumi za klasifikaciju smeša kao akutno toksičnih
3.1.3.1. Kriterijumi za klasifikaciju supstanci kao akutno toksičnih dati su u odeljku 3.1.2. ovog priloga i zasnivaju se na podacima o letalnim dozama (koji su dobijeni ispitivanjem ili proračunom). Kod smeša je neophodno pribaviti ili proračunati podatke koje omogućavaju klasifikaciju smeša. Pristup klasifikaciji u odnosu na akutnu toksičnost je višestepen i zavisi od broja dostupnih podataka o smeši i njenim sastojcima. Šematski prikaz procedura koje se primenjuju dat je na slici 3.1.1. koja je data u ovom prilogu.
3.1.3.2. Pri klasifikaciji smeša u odnosu na akutnu toksičnost, razmatra se svaki put izlaganja, ali su dovoljni podaci (procenjeni ili dobijeni ispitivanjima) za samo jedan put izlaganja ako postoje za sve sastojke i da nema pouzdanih podataka koji ukazuju na akutnu toksičnost za više puteva izlaganja. Kada postoje pouzdani podaci o toksičnosti za više puteva izlaganja, klasifikacija se vrši za sve relevantne puteve izlaganja. Razmatraju se svi dostupni podaci. Piktogram opasnosti i reč upozorenja ukazuju na kategoriju opasnosti sa najvećim stepenom opasnosti i navode se sva relevantna obaveštenja o opasnosti.
3.1.3.3. Da bi se iskoristili svi dostupni podaci o nekoj smeši radi njene klasifikacije prema stepenu opasnosti, date su određene pretpostavke koje se primenjuju kada je potrebno, u višestepenom pristupu:
1) "relevantni sastojci" smeše su oni koji su u njoj sadržani u koncentraciji od 1% (m/m za čvrste materije, tečnosti, prašinu, maglu i pare i V/V za gasove) ili većoj, osim ukoliko postoji razlog da se neki sastojak prisutan u smeši u koncentraciji manjoj od 1% uzme kao relevantan za njenu klasifikaciju u odnosu na akutnu toksičnost (videti Tabelu 1.1);
2) kada se već klasifikovana smeša koristi kao sastojak druge smeše, mogu se koristiti stvarne ili izvedene vrednosti akutne toksičnosti (ATE) određene za ovu smešu, a klasifikacija nove smeše vrši se na osnovu formula koje su date u odeljcima 3.1.3.6.1. i 3.1.3.6.2.3. ovog priloga;
3) ako su konvertovane procenjene vrednosti akutne toksičnosti za sve sastojke smeše u istoj kategoriji opasnosti, onda se smeša klasifikuje u tu kategoriju;
4) kada su za sastojke smeše dostupni samo opsezi vrednosti za akutnu toksičnost (ili podaci o kategoriji opasnosti akutne toksičnosti), oni se radi izračunavanja klasifikacije nove smeše primenom formule date u odeljcima 3.1.3.6.1. i 3.1.3.6.2.3. ovog priloga mogu konvertovati u procenjene vrednosti u skladu sa Tabelom 3.1.2. koja je data u ovom odeljku.
Slika 3.1.1. Višestepeni pristup za klasifikaciju smeša u odnosu na akutnu toksičnost

3.1.3.4. Klasifikacija smeša kada su dostupni podaci o akutnoj toksičnosti za kompletnu smešu
3.1.3.4.1. Kada je sama smeša ispitana sa ciljem da se utvrdi njena akutna toksičnost, klasifikacija se vrši na osnovu istih kriterijuma kao i za supstance, što je objašnjeno u Tabeli 3.1.1. ovog priloga. Ukoliko rezultati ispitivanja koji se odnose na samu smešu nisu poznati, primenjuje se procedura iz odeljaka 3.1.3.5 i 3.1.3.6. ovog priloga.
3.1.3.5. Klasifikacija smeša kada nisu dostupni podaci o akutnoj toksičnosti za kompletnu smešu: Načela premošćavanja
3.1.3.5.1. Kada sama smeša nije ispitana radi utvrđivanja njene akutne toksičnosti, ali postoji dovoljno podataka koji se odnose na pojedinačne sastojke i slične ispitane smeše tako da se stepen njene potencijalne opasnosti može odrediti, ovi podaci se koristite na osnovu načela premošćavanja iz odeljka 1.1.3. ovog priloga.
3.1.3.5.2. Ako je ispitana smeša razblažena rastvaračem koji je klasifikovan u istu ili nižu klasu opasnosti za toksičnost u odnosu na najmanje toksičan prvobitni sastojak i ako se ne očekuje da rastvarač utiče na toksičnost drugih sastojaka, onda se nova smeša može klasifikovati kao i početna ispitana smeša. Druga mogućnost je primena formule koja je data u odeljku 3.1.3.6.1 ovog priloga.
3.1.3.6. Klasifikacija smeša na osnovu sastojaka smeše (formula aditivnosti)
3.1.3.6.1. Podaci dostupni za sve sastojke
Kako bi se osigurala odgovarajuća klasifikacija i da bi se proračuni vršili samo jednom za sve sisteme, sektore i kategorije, procenjena akutna toksičnost (ATE) sastojaka se razmatra na sledeći način:
1) uključiti sastojke sa poznatom akutnom toksičnošću koji pripadaju jednoj od kategorija opasnosti akutne toksičnosti datih u Tabeli 3.1.1.,
2) zanemariti sastojke za koje se smatra da nisu akutno toksični (npr. voda, šećer),
3) zanemariti sastojke ukoliko su dostupni podaci dobijeni ispitivanjem granične doze (na gornjoj granici za kategoriju 4, za odgovarajući put izlaganja kao što je navedeno u Tabeli 3.1.1. koja je data u ovom prilogu) i ne pokazuju akutnu toksičnost.
Sastojci koji se razmatraju u okviru ovog odeljka su sastojci čija je procenjena akutna toksičnost (ATE) poznata. Za odgovarajuću primenu dostupnih podataka u formulama koje su date u ovom odeljku i u odeljku 3.1.3.6.2.3. ovog priloga videti napomenu 2) ispod Tabele 3.1.1. i odeljak 3.1.3.3. ovog priloga.
Procenjena akutna toksičnost (ATE) za smešu određuje se proračunom na osnovu ATE vrednosti za sve relevantne sastojke za peroralnu, dermalnu i inhalacionu toksičnost prema sledećoj formuli:

pri čemu je:
Ci - koncentracija sastojka i (% m/m ili %V/V);
I - pojedinačni sastojak od 1 do n;
N - broj sastojaka;
ATEi - procenjena akutna toksičnost za sastojak i.
3.1.3.6.2. Klasifikacija smeša kada nisu dostupni podaci za sve sastojke
3.1.3.6.2.1. Kada procenjena akutna toksičnost (ATE) nije poznata za neki od pojedinačnih sastojaka smeše, ali podaci koji o tom sastojku postoje mogu da posluže da se konverzijom izvede takva vrednost kao što je prikazano u Tabeli 3.1.2. koja je data u ovom prilogu, primenjuje se formula data u odeljku 3.1.3.6.1. ovog priloga. Ovo podrazumeva sledeće:
1) ekstrapolaciju između peroralne, dermalne i inhalacione procenjene akutne toksičnosti(11). Ovakva procena može zahtevati odgovarajuće farmakodinamičke i farmakokinetičke podatke;
_______
(11)Kada smeše sadrže sastojke za koje nema podataka o akutnoj toksičnosti za svaki put izlaganja, vrednosti procenjene akutne toksičnosti mogu se dobiti ekstrapolacijom dostupnih podataka i primeniti na relevantne puteve izlaganja (videti odeljak 3.1.3.2. ovog priloga). Međutim, ispitivanje za određeni put izlaganja može da se zahteva drugim propisom. U tom slučaju, klasifikacija za taj put izlaganja vrši se u skladu sa tim propisom.
2) podatke dobijene na osnovu iskustva o izlaganju ljudi koji potvrđuju toksične efekte, ali bez podataka o letalnim dozama;
3) podatke o akutnim toksičnim efektima supstance dobijene u drugim ispitivanjima, ali koji ne pružaju podatke o letalnim dozama ili
4) podatke o srodnim supstancama dobijene na osnovu odnosa strukture i aktivnosti.
Za ovaj pristup klasifikaciji uglavnom su potrebni dodatni tehnički podaci, kao i dobro obučen i iskusan stručnjak (stručna procena, videti odeljak 1.1.1. ovog priloga) koji će izvršiti pouzdanu procenu akutne toksičnosti. Ukoliko ovi podaci nisu dostupni treba primeniti odredbe iz odeljka 3.1.3.6.2.3. ovog priloga.
3.1.3.6.2.2. U slučaju kada se sastojak za koji uopšte ne postoji nijedan podatak koji bi se mogao iskoristiti za klasifikaciju nalazi u smeši u koncentraciji jednakoj ili većoj od 1%, zaključuje se da se toj smeši ne može dodeliti procenjena vrednost akutne toksičnosti. U tom slučaju smeša se klasifikuje samo na osnovu podataka o sastojcima poznate toksičnosti sa dodatnim obaveštenjem na etiketi i u bezbednosnom listu da se "x procenata smeše sastoji od sastojka ili sastojaka nepoznate akutne toksičnosti", uzimajući u obzir odredbe odeljka 3.1.4.2. ovog priloga.
3.1.3.6.2.3. Ukoliko je ukupna koncentracija sastojaka čija je akutna toksičnost nepoznata u smeši manja ili jednaka 10%, primenjuje se formula iz odeljka 3.1.3.6.1. ovog priloga. Ukoliko je ukupna koncentracija ovakvih sastojaka veća od 10% formula iz odeljka 3.1.3.6.1. ovog priloga se koriguje tako da odgovara ukupnom procentu nepoznatih sastojaka:

Tabela 3.1.2. Konverzija eksperimentalno dobijenih opsega vrednosti akutne toksičnosti (ili kategorije opasnosti akutne toksičnosti) u procenjenu vrednost akutne toksičnosti za primenu u formulama koje se koriste za klasifikaciju smeša
Put izlaganja |
Klasifikaciona kategorija ili eksperimentalno određen opseg akutne toksičnosti |
Konvertovana akutna toksičnost |
Peroralno |
0 < kategorija 1 ≤ 5 |
0,5 |
Dermalno |
0 < kategorija 1 ≤ 50 |
5 |
Gasovi |
0 < kategorija 1 ≤ 100 |
10 |
Pare |
0 < kategorija 1 ≤ 0.5 |
0,05 |
Prašina/magla |
0 < kategorija 1 ≤ 0,05 |
0,005 |
Napomena 1: Ove vrednosti se koriste u izračunavanju ATE (procenjene vrednosti akutne toksičnosti) za klasifikaciju smeša na osnovu njihovih sastojaka i ne predstavljaju rezultate ispitivanja.
3.1.4. Elementi obeležavanja
3.1.4.1. Elementi obeležavanja za supstance ili smeše koje ispunjavaju kriterijume za klasifikaciju u ovu klasu opasnosti dati su u Tabeli 3.1.3. koja je data u ovom prilogu.
Tabela 3.1.3. Elementi obeležavanja za akutnu toksičnost
Klasifikacija |
Kategorija 1 |
Kategorija 2 |
Kategorija 3 |
Kategorija 4 |
GHS piktogram opasnosti |
|
|
|
|
Reč upozorenja |
Opasnost |
Opasnost |
Opasnost |
Pažnja |
Obaveštenje o opasnosti: |
H300: |
H300: |
H301: |
H302: |
- Dermalno |
H310: |
H310: |
H311: |
H312: |
- Inhalaciono |
H330: |
H330: |
H331: |
H332: |
Obaveštenja o merama predostrožnosti |
P264 |
P264 |
P264 |
P264 |
Obaveštenja o merama predostrožnosti |
P301+P310 |
P301+P310 |
P301+P310 |
P301+P312 |
Obaveštenja o merama predostrožnosti |
P405 |
P405 |
P405 |
|
Obaveštenja o merama predostrožnosti |
P501 |
P501 |
P501 |
P501 |
Obaveštenja o merama predostrožnosti |
P262 |
P262 |
P280 |
P280 |
Obaveštenja o merama predostrožnosti |
P302+P352 |
P302+P352 |
P302+P352 |
P302+P352 |
Obaveštenja o merama predostrožnosti |
P405 |
P405 |
P405 |
|
Obaveštenja o merama predostrožnosti |
P501 |
P501 |
P501 |
P501 |
Obaveštenja o merama predostrožnosti |
P260 |
P260 |
P261 |
P261 |
Obaveštenja o merama predostrožnosti |
P304+P340 |
P304+P340 |
P304+P340 |
P304+P340 |
Obaveštenja o merama predostrožnosti |
P403+P233 |
P403+P233 |
P403+P233 |
|
Obaveštenja o merama predostrožnosti |
P501 |
P501 |
P501 |
Napomena 1: Pored klasifikacije za inhalacionu toksičnost, ukoliko su dostupni podaci koji ukazuju da je mehanizam toksičnosti korozivnost, supstanca ili smeša se obeležava i sa EUH071: "korozivno za respiratorne organe", videti odeljak 3.1.2.3.3. ovog priloga. Pored odgovarajućeg piktograma opasnosti za akutnu toksičnost, može se dodati piktogram za korozivnost (koji se primenjuje za korozivnost za kožu i oko) zajedno sa obaveštenjem "korozivno za respiratorne organe".
Napomena 2: U slučaju kada je u smeši u količini od 1% ili većoj upotrebljen neki sastojak za koji ne postoji nijedan odgovarajući podatak, na etiketi se navodi dodatno obaveštenje da "smeša sadrži x% sastojka nepoznate toksičnosti" (videti odeljak 3.1.3.6.2.2. ovog priloga).
3.1.4.2. Obaveštenja o opasnosti za akutnu toksičnost razlikuju se u zavisnosti od puta izlaganja. Saopštavanje klasifikacije na osnovu akutne toksičnosti treba da ukaže na ovu različitost. Ako je supstanca ili smeša klasifikovana za više od jednog puta izlaganja sve odgovarajuće klasifikacije moraju se navesti u bezbednosnom listu u skladu sa propisima koji uređuju sadržaj bezbednosnog lista, a odgovarajući elementi obeležavanja navode se na etiketi u skladu sa odeljkom 3.1.3.2. ovog priloga. Ako se saopštava obaveštenje da se "x% smeše sastoji od sastojka ili sastojaka nepoznate akutne toksičnosti" u skladu sa odeljkom 3.1.3.6.2.2. ovog priloga, tada se u bezbednosnom listu takođe može saopštiti razlika na osnovu puta izlaganja, kao npr. "x% smeše se sastoji od sastojka ili sastojaka nepoznate akutne peroralne toksičnosti" i "x% smeše se sastoji od sastojka ili sastojaka nepoznate akutne dermalne toksičnosti.
3.2.1. Definicije i opšta razmatranja
3.2.1.1. Korozija kože jeste nastanak ireverzibilnog oštećenja kože, odnosno vidljive nekroze kroz epidermis i u dermisu, koja se javlja nakon izlaganja supstanci ili smeši.
Iritacija kože jeste nastanak reverzibilnog oštećenja kože koje se javlja nakon izlaganja supstanci ili smeši.
3.2.1.2. U okviru višestepenog pristupa, naglasak se stavlja na postojeće podatke o ljudima, zatim postojeće podatke o životinjama, pa in vitro podatke i nakon toga slede ostali izvori informacija. Kada podaci ispunjavaju kriterijume, klasifikacija proizilazi direktno. U drugim slučajevima, supstanca ili smeša klasifikuje se na osnovu utvrđivanja kvaliteta podataka u okviru jednog stepena. Kod utvrđivanja ukupnog kvaliteta podataka sve dostupne informacije koje utiču na određivanje korozije/iritacije kože zajedno se razmatraju, uključujući rezultate odgovarajućih potvrđenih in vitro ispitivanja, relevantne podatke o životinjama i ljudima, kao što su epidemiološke i kliničke studije, kao i valjano dokumentovani izveštaji o slučaju i zapažanja (videti Prilog 1, Deo 1, odeljke 1.1.1.3, 1.1.1.4 i 1.1.1.5).
3.2.2. Kriterijumi za klasifikaciju supstanci
Supstance se svrstavaju u jednu od sledeće dve kategorije unutar ove klase opasnosti:
1) Kategorija 1 (korozija kože)
Ova kategorija se dalje deli u tri podkategorije (1A, 1B i 1C). Korozivne supstance klasifikuju se u kategoriju 1 kada podaci nisu dovoljni za određivanje podkategorije. Kada su podaci dovoljni, supstanca se klasifikuje u jednu od tri podkategorije 1A, 1B ili 1C (videti tabelu 3.2.1.);
2) Kategorija 2 (iritacija kože) (videti tabelu 3.2.2.).
3.2.2.1. Klasifikacija na osnovu standardnih podataka iz ispitivanja na životinjama
3.2.2.1.1. Korozija kože
3.2.2.1.1.1. Supstanca je korozivna za kožu kada razara tkivo kože, odnosno proizvodi vidljive nekroze kroz epidermis i u dermisu, kod najmanje jedne ispitivane životinje nakon izlaganja u toku od najviše četiri sata.
3.2.2.1.1.2. Korozivne supstance klasifikuju se u kategoriju 1 kada podaci nisu dovoljni za određivanje podkategorije.
3.2.2.1.1.3. Kada su podaci dovoljni supstance se klasifikuju u jednu od tri podkategorije 1A, 1B ili 1C, u skladu sa kriterijumima datim u Tabeli 3.2.1. koja je data u ovom prilogu.
3.2.2.1.1.4. U okviru kategorije korozija kože postoje tri podkategorije: podkategorija 1A - gde se korozivne reakcije primeđuju nakon izlaganja od najviše 3 minuta i u toku perioda posmatranja od najviše jednog sata; podkategorija 1B - gde su korozivne reakcije opisane nakon izlaganja dužeg od tri minuta do najviše jednog sata i u toku perioda posmatranja od najviše 14 dana; i podkategorija 1C - gde se korozivne reakcije dešavaju nakon izlaganja dužeg od jednog do najviše četiri sata i u toku perioda posmatranja od najviše 14 dana.
Tabela 3.2.1. Kategorija i podkategorije za koroziju kože
Kategorija |
Kriterijumi |
Kategorija 1(1) |
Razaranje tkiva kože, odnosno vidljiva nekroza kroz epidermis i u dermisu, kod najmanje jedne ispitivane životinje nakon izlaganja ≤ 4 sata |
Podkategorija 1 A |
Korozivne reakcije kod najmanje jedne životinje nakon izlaganja ≤ 3 minuta u toku perioda posmatranja ≤ 1 sat |
Podkategorija 1 B |
Korozivne reakcije kod najmanje jedne životinje nakon izlaganja > 3 minuta i ≤ 1 sat i u toku perioda posmatranja ≤ 14 dana |
Podkategorija 1 C |
Korozivne reakcije kod najmanje jedne životinje nakon izlaganja > 1 sat i ≤ 4 sata i u toku perioda posmatranja ≤ 14 dana |
(1) Uslove za upotrebu kategorije 1 videti u odeljku 3.2.2. |
|
3.2.2.1.1.5. Upotreba podataka koji se odnose na ljude opisana je u odeljcima 3.2.1.2. i 3.2.2.2, kao i u odeljcima 1.1.1.3, 1.1.1.4. i 1.1.1.5. ovog priloga.
3.2.2.1.2. Iritacija kože
3.2.2.1.2.1. Supstanca je iritativna za kožu ukoliko proizvodi reverzibilna oštećenja kože nakon njene primene u trajanju od najviše četiri sata. Osnovni kriterijum za kategoriju iritacija kože jeste da je kod najmanje dve od tri ispitivane životinje zabeležena srednji rezultat ≥ 2,3 i ≤ 4,0.
3.2.2.1.2.2. Jedna kategorija za iritaciju kože (kategorija 2) prikazana je u Tabeli 3.2.2. koja je data u ovom prilogu, pomoću rezultata ispitivanja na životinjama.
3.2.2.1.2.3. Pri proceni iritativnih reakcija takođe se uzima u obzir reverzibilnost lezija kože. Smatra se da je materijal iritativan kada zapaljenje ne prestaje do kraja perioda posmatranja kod dve ili više ispitivanih životinja, uzimajući u obzir alopeciju (ograničena površina), hiperkeratozu, hiperplaziju i perutanje.
3.2.2.1.2.4. Prilikom ispitivanja, iritativne reakcije životinja mogu biti varijabilne, kao što su i kod korozije. Poseban kriterijum za iritaciju primenjuje se u slučajevima kada postoji značajna iritativna reakcija, ali manja od kriterijuma srednje vrednosti rezultata za pozitivno ispitivanje. Na primer, ispitivani materijal može se odrediti kao iritativan ako je kod najmanje jedne od tri ispitivane životinje dobijen vrlo povišen srednji rezultat tokom studije, uključujući lezije koje ne prestaju na kraju perioda posmatranja od uobičajenih 14 dana. Druge reakcije takođe mogu ispuniti ovaj kriterijum. Međutim, mora se utvrditi da su reakcije rezultat izlaganja hemikaliji.
Tabela 3.2.2. Kriterijumi za kategoriju iritacija kože (a)
Kategorija opasnosti |
Kriterijumi |
Iritacija |
(1) Srednji rezultat ≥ 2,3 i ≤ 4,0 za eritem/eshar ili za edem kod najmanje dve od tri ispitivane životinje, ocenjivanja 24, 48 i 72 sata nakon uklanjanja ispitivane supstance ili, ukoliko su reakcije odložene, ocena tokom 3 uzastopna dana nakon pojave reakcija kože; ili |
(a) Kriterijumi za ocenjivanje opisani su u propisu kojim se uređuju metode ispitivanja opasnih svojstava hemikalija.
3.2.2.1.2.5. Upotreba podataka koji se odnose na ljude opisana je u odeljcima 3.2.1.2. i 3.2.2.2, kao i u odeljcima 1.1.1.3, 1.1.1.4. i 1.1.1.5. ovog priloga.
3.2.2.2. Višestepeni pristup klasifikaciji
3.2.2.2.1. Višestepeni pristup procene početnih informacija uzima se u obzir, po potrebi, imajući u vidu da ne moraju biti relevantni svi elementi.
3.2.2.2.2. Najpre se procenjuju postojeći podaci o ljudima i o životinjama, uključujući informacije o jednokratnom ili višekratnom izlaganju, s obzirom da oni daju informacije koje su direktno relevantne za efekte na kožu.
3.2.2.2.3. Za klasifikaciju se mogu koristiti podaci o dermalnoj akutnoj toksičnosti. Ukoliko je supstanca veoma toksična dermalnim putem izlaganja, studija korozije/iritacije kože praktično nije izvodljiva, jer količina ispitivane supstance koju bi trebalo primeniti znatno prevazilazi toksičnu dozu i dovodi do smrti životinja. Kada se u studiji akutne toksičnosti posmatra korozija/iritacija kože i opazi sve do granične doze, ovi podaci mogu se koristiti za klasifikaciju, pod uslovom da su korišćena razblaženja i ispitivane vrste ekvivalentne. Čvrste supstance ili smeše (prahovi) mogu da postanu korozivne ili iritativne kada se navlaže ili kada dođu u kontakt sa vlažnom kožom ili mukoznim membranama.
3.2.2.2.4. In vitro alternativna ispitivanja koja su potvrđena i prihvaćena koriste se za donošenje odluka o klasifikaciji.
3.2.2.2.5. Ekstremne pH vrednosti, kao ≤ 2 i ≥ 11,5, mogu ukazati na potencijal za izazivanje efekata na koži, posebno ako im je pridružena značajna kiselo/bazna rezerva (puferski kapacitet). Uopšteno, očekuje se da takve susptance proizvode značajne efekte na kožu. U odsustvu bilo kakvih drugih informacija, smatra se da je supstanca korozivna za kožu (korozija kože, kategorija 1), ako ima pH ≤ 2 ili pH ≥ 11,5. Međutim, ukoliko razmatranje kiselo/bazne rezerve ukazuje da supstanca možda nije korozivna uprkos njenoj niskoj ili visokoj pH vrednosti, to se mora potvrditi pomoću drugih podataka, poželjno pomoću podataka iz odgovarajućeg potvrđenog in vitro ispitivanja.
3.2.2.2.6. U nekim slučajevima, može biti dostupno dovoljno informacija o strukturno sličnim supstancama za donošenje odluke o klasifikaciji.
3.2.2.2.7. Višestepeni pristup pruža smernice o tome kako organizovati postojeće informacije o supstanci i doneti odluku o utvrđivanju kvaliteta podataka o proceni opasnosti i klasifikaciji opasnosti.
Iako se informacije mogu dobiti na osnovu procene pojedinačnih parametara u okviru jednog stepena višestepenog pristupa (videti odeljak 3.2.2.2.1. ovog priloga), treba razmotriti sve postojeće informacije i odrediti sveobuhvatni kvalitet podataka. To je posebno značajno kada su o pojedinim parametrima dostupne sukobljene informacije.
3.2.3. Kriterijumi za klasifikaciju smeša
3.2.3.1. Klasifikacija smeša kada su dostupni podaci za kompletnu smešu
3.2.3.1.1. Smeša se klasifikuje pomoću kriterijuma za supstance, uzimajući u obzir višestepeni pristup za procenu podataka za ovu klasu opasnosti.
3.2.3.1.2. Pri razmatranju ispitivanja neke smeše, stručnjacima koji vrše klasifikaciju preporučuje se da koriste višestepeni pristup utvrđivanja kvaliteta podataka kako je dato u kriterijumima za klasifikaciju supstanci u odnosu na koroziju i iritaciju kože (odeljak 3.2.1.2. i 3.2.2.2. ovog priloga), da bi se osigurala tačna klasifikacija i izbeglo nepotrebno ispitivanje na životinjama. U odsustvu bilo kojih drugih podataka, smatra se da je smeša korozivn za kožu (korozija kože, kategorija 1), ako ima pH ≤ 2 ili pH ≥ 11,5. Međutim, ukoliko razmatranje kiselo/bazna rezerve ukazuje da smeša možda nije korozivna uprkos njenoj niskoj ili visokoj pH vrednosti, to se mora potvrditi pomoću drugih podataka, poželjno pomoću podataka iz odgovarajućeg potvrđenog in vitro ispitivanja.
3.2.3.2. Klasifikacija smeša kada nisu dostupni podaci za kompletnu smešu: Načela premošćavanja
3.2.3.2.1. Kada sama smeša nije ispitana radi određivanja njenog potencijala za koroziju/iritaciju kože, ali ima dovoljno podataka o pojedinačnim sastojcima i sličnim ispitanim smešama da se odgovarajuće okarakterišu opasnosti te smeše, ovi podaci se koriste u skladu sa načelima premošćavanja koja su opisana u odeljku 1.1.3. ovog priloga.
3.2.3.3. Klasifikacija smeša kada su dostupni podaci za sve sastojke ili samo za neke sastojke smeše
3.2.3.3.1. Da bi se iskoristili svi raspoloživi podaci za klasifikaciju opasnosti smeše od korozije/iritacije kože, izvedena je sledeća pretpostavka koja se po potrebi primenjuje u višestepenom pristupu:
"Relevantni sastojci" smeše su oni koji su u njoj prisutni u koncentraciji ≥ 1% (m/m za čvrste supstance i smeše, tečnosti, prašinu, maglu i pare i V/V za gasove), osim ukoliko postoji pretpostavka (npr. u slučaju sastojaka koji su korozivni za kožu) da je neki sastojak prisutan u smeši u koncentraciji ˂ 1% i dalje relevantan za klasifikaciju smeše u odnosu na koroziju/iritaciju kože.
3.2.3.3.2. Pristup klasifikaciji smeša kao korozivnih ili iritativnih za kožu kada su dostupni podaci o sastojcima, ali ne i o smeši kao celini, zasniva se na teoriji aditivnosti, tako da svaki sastojak korozivan za kožu ili iritativan za kožu doprinosi ukupnim korozivnim ili iritativnim svojstvima smeše srazmerno svojoj jačini i koncentraciji. Faktor ponderisanja od 10 koristi se za sastojke koji su korozivni za kožu, kada su prisutni u koncentraciji ispod opšte granične koncentracije za klasifikaciju u kategoriju 1, ali u koncentraciji koja će doprineti klasifikaciji smeše kao iritativne za kožu. Smeša se klasifikuje kao korozivna ili iritativna za kožu kada zbir koncentracija ovakvih sastojaka prelazi koncentracioni limit.
3.2.3.3.3. U Tabeli 3.2.3. koja je data u ovom prilogu date su opšte granične koncentracije koje se koriste za određivanje da li je smeša korozivna ili iritativna za kožu.
3.2.3.3.4.1. Posebna pažnja mora se obratiti kod klasifikacije određenih tipova smeša koje sadrže supstance kao što su kiseline i baze, neorganske soli, aldehidi, fenoli i surfaktanti. Pristup koji je objašnjen u odeljcima 3.2.3.3.1. i 3.2.3.3.2. ovog priloga možda nije primenjiv, imajući u vidu da su mnoge takve supstance korozivne ili iritativne za kožu u koncentracijama < 1%.
3.2.3.3.4.2. Za smeše koje sadrže jake kiseline ili baze, pH treba koristiti kao kriterijum za klasifikaciju (videti odeljak 3.2.3.1.2. ovog priloga), s obzirom da je pH bolji indikator korozije kože od graničnih koncentracija iz Tabele 3.2.3. koja je data u ovom prilogu.
3.2.3.3.4.3. Smeša koja sadrži sastojke koji su korozivni ili iritativni za kožu, a koja se ne može klasifikovati na osnovu aditivnog pristupa (Tabela 3.2.3. ovog priloga), zbog hemijskih karakteristika koje ovaj pristup čine neprimenjivim, klasifikuje se kao korozija kože (kategorija 1) ukoliko sadrži ≥ 1% sastojka klasifikovanog kao korozija kože, ili kao iritacija kože (kategorija 2) kada sadrži ≥ 3% sastojka koji je iritativan za kožu. Klasifikacija smeša sa sastojcima za koje se ne primenjuje pristup iz Tabele 3.2.3 rezimirana je u Tabeli 3.2.4. ovog priloga.
3.2.3.3.5. Ponekad, pouzdani podaci mogu pokazati da se opasnost sastojka od korozije/iritacije kože neće ispoljiti kada je prisutan u koncentraciji koja je jednaka ili veća od opštih graničnih koncentracija datih u Tabelama 3.2.3 i 3.2.4. u odeljku 3.2.3.3.6. ovog priloga. U tom slučaju smeša se klasifikuje u skladu sa tim podacima (videti čl. 10, 11. i 12 ovog pravilnika). U drugim slučajevima, kada se očekuje da se opasnost nekog sastojka od korozije/iritacije kože neće ispoljiti kada je njegova koncentracija u smeši jednaka ili veća od opštih graničnih koncentracija datih u Tabelama 3.2.3. i 3.2.4 ovog priloga, treba razmotriti ispitivanje smeše. U tim slučajevima primenjuje se višestepeni pristup utvrđivanja kvaliteta podataka, kako je opisan u odeljku 3.2.2.2. ovog priloga.
3.2.3.3.6. Ukoliko postoje podaci koji ukazuju da je sastojak ili sastojci korozivni ili iritativni za kožu pri koncentraciji ˂ 1% (korozivno za kožu) ili ˂ 3% (iritativno za kožu), smeša se klasifikuje u skladu sa tim.
Tabela 3.2.3. Opšte granične koncentracije sastojaka klasifikovanih kao korozija kože (kategorija 1, 1A, 1B ili 1C)/iritacija kože (kategorija 2) koje prouzrokuju klasifikaciju smeše kao korozija kože/iritacija kože kada se primenjuje aditivni pristup
Zbir sastojaka klasifikovanih kao |
Koncentracija koja prouzrokuje klasifikaciju smeše kao: |
|
|
Korozija kože |
Iritacija kože |
|
Kategorija 1 |
Kategorija 2 |
Korozija kože, podkategorija 1A, 1B, 1C ili kategorija 1 |
≥ 5% |
≥ 1% ali < 5% |
Iritacija kože, kategorija 2 |
|
≥ 10% |
(10 x korozija kože podkategorija 1A, 1B, 1C ili kategorija 1) + Iritacija kože kategorija 2 |
|
≥ 10% |
Napomena: Svaki od zbira svih sastojaka smeše klasifikovanih kao korozija kože, podkategorija 1A, 1B ili 1C, respektivno, mora biti ≥ 5% da bi se smeša klasifikovala kao korozija kože, podkategorija 1A, 1B ili 1C. Ako je zbir sastojaka klasifikovanih kao korozija kože podkategorija 1A < 5%, ali je zbir sastojaka podkategorija 1A+1B ≥ 5%, smeša se klasifikuje kao korozija kože, podkategorija 1B. Isto tako, ako je zbir koncentracija sastojaka koji su klasifikovani kao korozija kože, podkategorija 1A+1B < 5%, ali je zbir sastojaka podkategorija 1A+1B+1C ≥ 5%, smeša se klasifikuje kao korozija kože, podkategorija 1C. Ako je najmanje jedan sastojak smeše klasifikovan kao kategorija 1 bez podkategorije, smeša se klasifikuje u kategoriju 1 bez podkategorije ukoliko je zbir svih sastojaka korozivnih za kožu ≥ 5%.
Tabela 3.2.4. Opšte granične koncentracije za sastojke koji prouzrokuju klasifikaciju smeše kao korozija kože/iritacija kože, kada aditivni pristup nije primenljiv
Sastojak |
Koncentracija |
Smeša klasifikovana kao: |
Kiselina, pH ≤ 2 |
≥ 1% |
Korozija kože, kategorija 1 |
Baza, pH ≥ 11,5 |
≥ 1% |
Korozija kože, kategorija 1 |
Drugi sastojci korozivni za kožu (podkategorije 1A, 1B, 1C ili kategorije 1) |
≥ 1% |
Korozija kože, kategorija 1 |
Drugi sastojci iritativni za kožu (kategorija 2), uključujući kiseline i baze |
≥ 3% |
Iritacija kože, kategorija 2 |
3.2.4. Elementi obeležavanja
3.2.4.1. Elementi obeležavanja za supstance ili smeše koje ispunjavaju kriterijume za klasifikaciju u ovu klasu opasnosti dati u Tabeli 3.2.5. ovog priloga.
Tabela 3.2.5. Elementi obeležavanja za koroziju/iritaciju kože
Klasifikacija |
Podkategorija 1A/1B/1C i |
Kategorija 2 |
GHS piktogrami opasnosti |
|
|
Reč upozorenja |
Opasnost |
Pažnja |
Obaveštenje o opasnosti |
H314: |
H315: |
Obaveštenja o merama predostrožnosti Prevencija |
P260 |
P264 |
Obaveštenja o merama predostrožnosti Reagovanje |
P301 + P330 + P331 |
P302 + P352 |
Obaveštenja o merama predostrožnosti - skladištenje |
P405 |
|
Obaveštenja o merama predostrožnosti - odlaganje |
P501 |
3.3. Teško oštećenje oka/iritacija oka
3.3.1. Definicije i opšta razmatranja
3.3.1.1. Teško oštećenje oka jeste nastanak oštećenja tkiva u oku ili ozbiljno fizičko pogoršanje vida, koje nije potpuno reverzibilno, i koje nastaje nakon izlaganja oka supstanci ili smeši.
Iritacija oka jeste nastanak promena u oku, koje su potpuno reverzibilne, i koje nastaju nakon izlaganja oka supstanci ili smeši.
3.3.1.2. U okviru višestepenog pristupa, naglasak se stavlja na postojeće podatke o ljudima, zatim postojeće podatke o životinjama, pa in vitro podatke i nakon toga slede ostali izvori informacija. Kada podaci ispunjavaju kriterijume, klasifikacija proizilazi direktno. U drugim slučajevima, supstanca ili smeša klasifikuje se na osnovu utvrđivanja kvaliteta podataka u okviru jednog stepena. Kod utvrđivanja ukupnog kvaliteta podataka sve dostupne informacije koje utiču na određivanje teškog oštećenja/iritacije oka, zajedno se razmatraju, uključujući rezultate odgovarajućih potvrđenih in vitro ispitivanja, relevantne podatke o životinjama i ljudima, kao što su epidemiološke i kliničke studije, kao i valjano dokumentovani izveštaji o slučaju i zapažanja (videti Prilog 1, Deo 1, odeljak 1.1.1.3).
3.3.2. Kriterijumi za klasifikaciju supstanci
Supstance se svrstavaju u jednu od sledeće dve kategorije unutar ove klase opasnosti, kategorija 1 (teško oštećenje oka) ili kategorija 2 (iritacija oka):
1) Kategorija 1 (teško oštećenje oka):
supstance koje imaju potencijal da teško oštete oči (videti Tabelu 3.3.1.);
2) Kategorija 2 (iritacija oka)
supstance koje imaju potencijal da izazovu reverzibilnu iritaciju oka (videti Tabelu 3.3.2.);
3.3.2.1. Klasifikacija na osnovu standardnih podataka iz ispitivanja na životinjama
3.3.2.1.1. Teško oštećenje oka (kategorija 1)
3.3.2.1.1.1. Za supstance koje imaju potencijal da ozbiljno oštete oči usvojena je jedinstvena kategorija opasnosti (kategorija 1). Ova kategorija opasnosti kao krititerijume uključuje zapažanja navedena u Tabeli 3.3.1. koja je data u ovom prilogu. Ova zapažanja uključuju životinje sa lezijama rožnjače 4. stepena i druge ozbiljne efekte (npr. destrukcija rožnjače) zapažene u bilo kom trenutku tokom ispitivanja, kao i dugotrajno zamućenje rožnjače, promenu boje rožnjače supstancom koja boji, adheziju, panus, i interferenciju sa funkcijom dužice ili druge efekte koji oštećuju vid. U ovom kontekstu, dugotrajne lezije su one koje nisu potpuno reverzibilne u toku perioda posmatranja od uobičajeno 21 dana. Supstance koje ispunjavaju kriterijume zamućenja rožnjače ≥ 3 ili iritis (zapaljenje dužice) > 1,5 zapažen kod najmanje dve od tri ispitivane životinje, takođe se klasifikuju u kategoriju 1, zato što se ozbiljne lezije poput ovih obično ne povuku u okviru perioda posmatranja od 21 dana.
3.3.2.1.1.2. Upotreba podataka koji se odnose na ljude opisana je u odeljku 3.3.2.2, kao i u odeljcima 1.1.1.3, 1.1.1.4. i 1.1.1.5. ovog priloga.
Tabela 3.3.1. Teško oštećenje oka(a)
Kategorija opasnosti |
Kriterijumi |
Kategorija 1 |
Supstanca koja izaziva: |
(a)Kriterijumi za ocenjivanje opisani su metodama ispitivanja opasnih svojstava hemikalija.
3.3.2.1.2. Iritacija oka (kategorija 2)
3.3.2.1.2.1. Supstance koje imaju potencijal da iazovu reverzibilnu iritaciju oka klasifikuju se u kategoriju 2 (iritacija oka).
3.3.2.1.2.2. Kod onih supstanci kod kojih je očigledna varijabilnost reakcija među životinjama, te informacije uzimaju se u obzir pri određivanju klasifikacije.
3.3.2.1.2.3. Upotreba podataka koji se odnose na ljude opisana je u odeljku 3.3.2.2, kao i u odeljcima 1.1.1.3, 1.1.1.4. i 1.1.1.5. ovog priloga.
Tabela 3.3.2. Iritacija oka(a)
Kategorija opasnosti |
Kriterijumi |
Kategorija 2 |
Supstanca koja izaziva kod najmanje dve od tri ispitivane životinje, pozitivnu reakciju: |
(a)Kriterijumi za ocenjivanje opisani su u propisu kojim se uređuju metode ispitivanja opasnih svojstava hemikalija.
3.3.2.2. Višestepeni pristup klasifikaciji
3.3.2.2.1. Višestepeni pristup procene početnih informacija uzima se u obzir, po potrebi, imajući u vidu da ne moraju biti relevantni svi elementi.
3.3.2.2.2. Najpre se procenjuju postojeći podaci o ljudima i o životinjama, pošto daju informacije koje su direktno relevantne za efekte na oko. Pre razmatranja bilo kojeg ispitivanja za određivanje teškog oštećenja/iritacije oka mora se proceniti korozija kože da bi se izbeglo ispitivanje lokalnih efekata na oči supstanci koje su korozivne za kožu. Smatra se da supstance korozivne za kožu dovode i do teškog oštećenja oka (kategorija 1), kao i da supstance iritativne za kožu mogu dovesti do iritacije oka (kategorija 2).
3.3.2.2.3. In vitro alternativna ispitivanja koja su potvrđena i prihvaćena koriste se za donošenje odluka o klasifikaciji.
3.3.2.2.4. Ekstremne pH vrednosti, kao ≤ 2 i ≥ 11,5, mogu ukazati na teško oštećenje oka, posebno kada im je pridružena značajna kiselo/bazna rezerva (puferski kapacitet). Uopšteno, očekuje se da takve susptance proizvode značajne efekte na oči. U odsustvu bilo kakvih drugih informacija, smatra se da supstanca izaziva teško oštećenje oka (kategorija 1), ako ima pH ≤ 2 ili pH ≥ 11,5. Međutim, ukoliko razmatranje kiselo/bazne rezerve ukazuje da supstanca možda ne izaziva teško oštećenje oka uprkos njenoj niskoj ili visokoj pH vrednosti, to se mora potvrditi pomoću drugih podataka, poželjno pomoću podataka iz odgovarajućeg potvrđenog in vitro ispitivanja.
3.3.2.2.5. U nekim slučajevima, može biti dostupno dovoljno informacija o strukturno sličnim supstancama za donošenje odluke o klasifikaciji.
3.3.2.2.6. Višestepeni pristup pruža smernice o tome kako organizovati postojeće informacije o supstanci, utvrditi kvalitet podataka i doneti odluku o proceni opasnosti i klasifikaciji opasnosti. Kada god je moguće, treba izbegavati ispitivanje korozivnih supstanci na životinjama. Iako se informacije mogu dobiti na osnovu procene pojedinačnih parametara u okviru jednog stepena višestepenog pristupa (videti odeljak 3.3.2.2.1. ovog priloga), treba razmotriti sve postojeće informacije i odrediti sveobuhvatni kvalitet podataka. To je posebno značajno kada su o pojedinim parametrima dostupne sukobljene informacije.
3.3.3. Kriterijumi za klasifikaciju smeša
3.3.3.1. Klasifikacija smeša kada su dostupni podaci za kompletnu smešu
3.3.3.1.1. Smeša se klasifikuje pomoću kriterijuma za supstance, uzimajući u obzir višestepeni pristup za procenu podataka za ovu klasu opasnosti.
3.3.3.1.2. Pri razmatranju ispitivanja neke smeše, stručnjacima koji vrše klasifikaciju preporučuje se da koriste višestepeni pristup utvrđivanja kvaliteta podataka kako je dato u kriterijumima za klasifikaciju supstanci u odnosu na koroziju kože i teško oštećenje/iritaciju oka, da bi se osigurala tačna klasifikacija i izbeglo nepotrebno ispitivanje na životinjama. U odsustvu bilo kojih drugih podataka, smatra se da smeša izaziva teško oštećenje oka (kategorija 1), ako ima pH ≤ 2 ili pH ≥ 11,5. Međutim, ukoliko razmatranje kiselo/bazna rezerve ukazuje da smeša možda neće izazvati teško oštećenje oka uprkos njenoj niskoj ili visokoj pH vrednosti, to se mora potvrditi pomoću drugih podataka, poželjno pomoću podataka iz odgovarajućeg potvrđenog in vitro ispitivanja.
3.3.3.2. Klasifikacija smeša kada nisu dostupni podaci za kompletnu smešu: Načela premošćavanja
3.3.3.2.1. Kada sama smeša nije ispitana radi određivanja njene korozivnosti za kožu ili potencijala da izazove teško oštećenje oka/iritaciju oka, ali ima dovoljno podataka o pojedinačnim sastojcima i sličnim ispitanim smešama da se odgovarajuće okarakterišu opasnosti te smeše, ovi podaci se koriste u skladu sa načelima premošćavanja koja su opisana u odeljku 1.1.3. ovog priloga.
3.3.3.3. Klasifikacija smeša kada su dostupni podaci za sve ili samo za neke sastojke smeše
3.3.3.3.1. Da bi se iskoristili svi raspoloživi podaci za klasifikaciju opasnosti smeše od teškog oštećenja oka/iritacije oka, izvedena je sledeća pretpostavka koja se po potrebi primenjuje u višestepenom pristupu:
"Relevantni sastojci" smeše su oni koji su u njoj prisutni u koncentraciji ≥ 1% (m/m za čvrste supstance i smeše, tečnosti, prašinu, maglu i pare i V/V za gasove), osim ukoliko postoji pretpostavka (npr. u slučaju sastojaka koji su korozivni za kožu) da neki sastojak prisutan u smeši u koncentraciji ˂ 1% može još uvek biti relevantan za klasifikaciju smeše u odnosu na teško oštećenje oka/iritaciju oka.
3.3.3.3.2. Pristup klasifikaciji smeša kao teško oštećenje oka/iritacija oka kada su dostupni podaci o sastojcima, ali ne i o smeši kao celini, zasniva se na teoriji aditivnosti, tako da svaki sastojak korozivan za kožu ili sastojak koji izaziva teško oštećenje oka/iritaciju oka doprinosi ukupnim svojstvima smeše da izazove teško oštećenje oka/iritaciju oka srazmerno svojoj jačini i koncentraciji. Faktor ponderisanja od 10 koristi se za sastojke koji su korozivni za kožu i one koji izazivaju teško oštećenje oka, kada su prisutni u koncentraciji ispod opšte granične koncentracije za klasifikaciju u kategoriju 1, ali u koncentraciji koja će doprineti klasifikaciji smeše kao iritativne za oko. Smeša se klasifikuje kao teško oštećenje oka ili iritacija oka kada zbir koncentracija ovakvih sastojaka prelazi koncentracioni limit.
3.3.3.3.3. U Tabeli 3.3.3. koja je data u ovom prilogu date su opšte granične koncentracije koje se koriste za određivanje da li smešu treba klasifikovati kao teško oštećenje oka ili iritaciju oka.
3.3.3.3.4.1. Posebna pažnja se obraća pri klasifikaciji određenih tipova smeša koje sadrže supstance kao što su kiseline i baze, neorganske soli, aldehidi, fenoli i surfaktanti. Pristup koji je objašnjen u odeljcima 3.3.3.3.1. i 3.3.3.3.2. ovog priloga možda nije primenljiv, imajući u vidu da mnoge ovakve supstance izazivaju teško oštećenje oka/iritaciju oka u koncentracijama < 1%.
3.3.3.3.4.2. Za smeše koje sadrže jake kiseline ili baze, pH treba koristi kao kriterijum za klasifikaciju (videti odeljak 3.3.3.1.2. ovog priloga), s obzirom da će pH biti bolji indikator teškog oštećenja oka (u zavisnosti od razmatrane kiselo/bazne rezerve) od opštih graničnih koncentracija iz Tabele 3.3.3. koja je data u ovom prilogu.
3.3.3.3.4.3. Smeša koja sadrži sastojke koji su korozivni za kožu ili koji izazivaju teško oštećenje oka/iritaciju oka, a koja se ne može klasifikovati na osnovu aditivnog pristupa (Tabela 3.3.3. ovog priloga) zbog hemijskih karakteristika koje ovaj pristup čine neprimenjivim, klasifikuje se kao teško oštećenje oka (kategorija 1), ukoliko sadrži ≥ 1% sastojka klasifikovanog kao korozija kože ili teško oštećenje oka, odnosno kao iritacija oka (kategorija 2) ukoliko sadrži ≥ 3% sastojka koji je iritativan za oko. Klasifikacija smeša sa sastojcima za koje se ne primenjuje pristup iz Tabele 3.3.3. rezimirana je u Tabeli 3.3.4. ovog priloga.
3.3.3.3.5. Ponekad, pouzdani podaci mogu pokazati da se opasnost sastojka od teškog oštećenja oka/iritacije oka neće ispoljiti kada je prisutan u koncentraciji koja je jednaka ili veća od opštih graničnih koncentracija datih u Tabelama 3.3.3 i 3.3.4 u odeljku 3.3.3.3.6. ovog priloga. U tom slučaju smeša se klasifikuje u skladu sa tim podacima (videti čl. 11. i 12. ovog pravilnika). U drugim slučajevima, kada se očekuje da se opasnost nekog sastojka od korozije/iritacije kože ili efekti teškog oštećenja oka/iritacije oka neće ispoljiti kada je njegova koncentracija u smeši jednaka ili veća od opštih graničnih koncentracija datih u Tabelama 3.3.3 i 3.3.4 ovog priloga, treba razmotriti ispitivanje smeše. U tim slučajevima primenjuje se višestepeni pristup utvrđivanja kvaliteta podataka.
3.3.3.3.6. Ukoliko postoje podaci koji ukazuju da sastojak ili sastojci mogu biti korozivni za kožu ili da izazovu teško oštećenje oka/iritaciju oka pri koncentraciji < 1% (korozivno za kožu ili teško oštećenje oka) ili < 3% (iritativno za oko), smeša se klasifikuje u skladu sa tim.
Tabela 3.3.3. Opšte granične koncentracije sastojaka klasifikovanih kao korozija kože (kategorija 1, 1A, 1B ili 1C) i/ili teško oštećenje oka (kategorija 1) ili iritacija oka (kategorija 2) na osnovu kojih se smeša klasifikuje kao teško oštećenje oka/iritacija oka kada se primenjuje aditivni pristup
Zbir sastojaka klasifikovanih kao |
Koncentracija koja prouzrokuje klasifikaciju smeše kao: |
|
Teško oštećenje oka |
Iritacija oka |
|
Kategorija 1 |
Kategorija 2 |
|
Korozija kože, podkategorija 1A, 1B, 1C ili kategorija 1 + teško oštećenje oka (kategorija 1)(a) |
≥ 3% |
≥ 1% ali < 3% |
Iritacija oka (kategorija 2) |
|
≥ 10% |
10 x (korozija kože, podkategorija 1A, 1B, 1C ili korozija kože kategorija 1 + teško oštećenje oka (kategorija 1)) + iritacija oka (kategorija 2) |
|
≥ 10% |
(a)Ako je neki sastojak klasifikovan u obe, klasu opasnosti korozija kože, podkategorija 1A, 1B, 1C ili kategorija 1, i klasu teško oštećenje oka, kategorija 1, njegova koncentracija se pri izračunavanju uzima u obzir samo jednom.
Tabela 3.3.4. Opšte granične koncentracije za sastojke na osnovu kojih se smeša klasifikuje kao teško oštećenje oka (kategorija 1) ili iritacija oka (kategorija 2) kada aditivni pristup nije primenljiv
Sastojak |
Koncentracija |
Smeša klasifikovana kao: |
Kiselina, pH ≤ 2 |
≥ 1% |
Teško oštećenje oka (kategorija 1) |
Baza, pH ≥ 11,5 |
≥ 1% |
Teško oštećenje oka (kategorija 1) |
Drugi sastojci klasifikovani kao korozija kože (podkategorija 1A, 1B, 1C ili kategorija 1) ili teško oštećenje oka (kategorija 1) |
≥ 1% |
Teško oštećenje oka (kategorija 1) |
Drugi sastojci klasifikovani kao iritacija oka (kategorija 2) |
≥ 3% |
Iritacija oka (kategorija 2) |
3.3.4. Elementi obeležavanja
3.3.4.1. Elementi obeležavanja za supstance ili smeše koje ispunjavaju kriterijume za klasifikaciju u ovu klasu opasnosti dati su u Tabeli 3.3.5. ovog priloga.
Tabela 3.3.5. Elementi obeležavanja za teško oštećenje oka / iritaciju oka (a)
Klasifikacija |
Kategorija 1 |
Kategorija 2 |
GHS piktogram opasnosti |
|
|
Reč upozorenja |
Opasnost |
Pažnja |
Obaveštenje o opasnosti |
H318: |
H319: |
Obaveštenja o merama predostrožnosti prevencija |
P280 |
P264 |
Obaveštenja o merama predostrožnosti |
P305+P351+P338 |
P305+P351+P338 |
Obaveštenja o merama predostrožnosti skladištenje |
||
Obaveštenja o merama predostrožnosti Odlaganje |
(a) Kada je hemikalija klasifikovana kao korozija kože, podkategorija 1A, 1B, 1C ili kategorija 1, elementi obeležavanja za teško oštećenje oka/iritaciju oka mogu se izostaviti s obzirom da su ove informacije već obuhvaćene obaveštenjem o opasnosti za koroziju kože, kategorija 1 (H314).
3.4. Senzibilizacija respiratornih organa / senzibilizacija kože
3.4.1. Definicije i opšta razmatranja
3.4.1.1. Senzibilizacija respiratornih organa jeste preosetljivost disajnih puteva koja nastaje nakon inhalacije supstance ili smeše.
3.4.1.2. Senzibilizacija kože jeste alergijski odgovor koji nastaje nakon kontakta kože sa supstancom ili smešom.
3.4.1.3. Senzibilizacija respiratornih organa ili kože odvija se u dve faze: prva faze je faza indukcije imunološke memorije izlaganjem pojedinca alergenu. Druga faza je elicitacija, tj. nastajanje ćelijski ili antitelima posredovanog alergijskog odgovora senzibilisane osobe nakon izlaganja alergenu.
3.4.1.4. Model indukcije nakon koje slede faze elicitacije zajednički je za senzibilizaciju kože i senzibilizaciju respiratornih organa. Kod senzibilizacije kože neophodna je faza indukcije u kojoj imuni sistem uči da reaguje; klinički simptomi tada se mogu pojaviti kada je naknadno izlaganje dovoljno da isprovocira vidljivu reakciju kože (faza elicitacije). Kao posledica, testovi za previđanje obično slede ovaj model, u kojem postoji faza indukcije, dok se odgovor na indukciju meri standardizovanom fazom elicitacije, što obično uključuje patch test. Analiza lokalnih limfnih čvorova je izuzetak i direktno meri odgovor na indukciju. Dokazi o senzibilizaciji kože kod ljudi se obično procenjuju na osnovu dijagnostičkih patch testova.
3.4.1.5. Kod respiratorne senzibilizacije i kod senzibilizacije kože, obično su za elicitaciju potrebni niži nivoi nego za indukciju. Odredbe o načinu upozoravanja osetljivih osoba na prisustvo nekog alergena u smeši mogu se naći u Prilogu 6. Deo 2. odeljak 2.8. ovog pravilnika.
3.4.1.6. Klasa opasnosti Senzibilizacija respiratornih organa/senzibilizacija kože deli se na:
- Senzibilizaciju respiratornih organa;
- Senzibilizaciju kože.
3.4.2. Kriterijumi za klasifikaciju supstanci
3.4.2.1. Senzibilizatori respiratornih organa
3.4.2.1.1. Kategorije opasnosti
3.4.2.1.1.1. Kada nema dovoljno podataka za klasifikaciju u podkategorije, senzibilizatori respiratornih organa klasifikuju se u Kategoriju 1.
3.4.2.1.1.2. Kada je dostupno dovoljno podataka, precizna procena u skladu sa odeljkom 3.4.2.1.1.3. ovog priloga omogućava klasifikaciju senzibilizatora respiratornih organa u podkategoriju 1A, jaki senzibilizatori, ili u podkategoriju 1B, ostali senzibilizatori respiratornih organa.
3.4.2.1.1.3. Efekti uočeni kod ljudi ili životinja obično potvrđuju klasifikaciju pristupom utvrđivanja kvaliteta podataka za senzibilizatore respiratornih organa. Supstance mogu da se klasifikuju u jednu od dve kategorije, 1A ili 1B, korišćenjem pristupa utvrđivanja kvaliteta podataka u skladu sa kriterijumima datim u Tabeli 3.4.1. koja je data u ovom prilogu i na osnovu pouzdanih i kvalitetnih dokaza kod ljudi iz prikaza slučajeva ili epidemioloških studija odnosno zapažanja iz odgovarajućih studija na eksperimentalnim životinjama.
3.4.2.1.1.4. Supstance se klasifikuju kao senzibilizatori respiratornih organa u skladu sa kriterijumima datim u Tabeli 3.4.1. koja je data u ovom prilogu.
Tabela 3.4.1. Kategorija i podkategorije opasnosti za senzibilizatore respiratornih organa
Kategorija opasnosti |
Kriterijumi |
Kategorija 1 |
Kada nema dovoljno podataka za klasifikaciju u podkategorije supstanca se klasifikuje kao senzibilizator respiratornih organa (Kategorija 1) na osnovu sledećih kriterijuma: |
Podkategorija 1A: |
Supstance pokazuju visoku učestalost pojave senzibilizacije kod ljudi ili je verovatna pojava visoke stope senzibilizacije kod ljudi na osnovu ispitivanja na životinjama ili drugih ispitivanja (*). Može se uzeti u obzir i ozbiljnost reakcije. |
Podkategorija 1B: |
Supstance pokazuju malu do umerenu učestalost pojave senzibilizacije kod ljudi ili verovatna pojava niske ili umerene stope senzibilizacije kod ljudi na osnovu ispitivanja na životinjama ili drugih ispitivanja (*). Može se uzeti u obzir i ozbiljnost reakcije. |
Napomena (*): U ovom trenutku nisu dostupni prihvaćeni i potvrđeni modeli ispitivanja respiratorne preosetljivosti kod životinja. U određenim slučajevima podaci dobijeni iz studija na životinjama mogu da obezbede korisne informacije u proceni kvaliteta podataka. |
|
3.4.2.1.2. Podaci dobijeni na osnovu iskustava kod ljudi
3.4.2.1.2.1. Dokaz da neka supstanca može dovesti do specifične respiratorne preosetljivosti obično je zasnovan na iskustvima kod ljudi. U skladu sa ovim, preosetljivost se obično ispoljava kao astma, ali to mogu biti i druge reakcije preosetljivosti kao što su rinitis, odnosno konjuktivitis i alveolitis, koje takođe treba uzeti u obzir. Klinička slika, u tim slučajevima, ukazuje na alergijsku reakciju, međutim imunološki mehanizmi se ne moraju ispoljiti.
3.4.2.1.2.2. Kada se razmatraju podaci dobijeni na osnovu iskustva kod ljudi, za klasifikaciju supstance neophodno je razmotriti i:
1) veličinu izložene populacije;
2) stepen izloženosti.
Primena podataka dobijenih na osnovu iskustva kod ljudi opisana je u odeljcima 1.1.1.3, 1.1.1.4. i 1.1.1.5. ovog priloga.
3.4.2.1.2.3. Pomenuti dokazi mogu biti:
1) klinička anamneza i podaci odgovarajućeg testa funkcije pluća u vezi sa izlaganjem supstanci, potvrđenim i drugim dodatnim dokazima koji mogu da uključuju:
- in vivo imunološki test (npr. ubodni kožni ("prick") test);
- in vitro imunološki test (npr. serološke analize);
- studije koje upućuju na druge reakcije preosetljivosti gde imunološki mehanizmi delovanja nisu dokazani, npr. ponovljena blaga iritacija, farmakološki posredovani efekti;
- podaci o supstancama slične hemijske strukture koje dovode do respiratorne preosetljivosti;
2) podaci sa jednog ili više bronhijalnih testova provokacije supstancama, na osnovu prihvaćenih procedura za utvrđivanje specifičnih reakcija preosetljivosti.
3.4.2.1.2.4. Klinička anamneza sadrži, pored medicinskih podataka, i podatke o profesionalnoj anamnezi kako bi se uspostavila veza između izlaganja određenoj supstanci i nastanka respiratorne preosetljivosti. Relevantni podaci sadrže informacije o postojanju rizika i kod kuće i na radnom mestu, nastanak i razvoj bolesti, porodičnu istoriju bolesti i medicinsku anamnezu pacijenta čiji se slučaj razmatra. Medicinska anamneza sadrži i podatke o drugim alergijskim reakcijama ili oboljenjima respiratornog trakta od detinjstva, kao i anamnezu o konzumaciji duvana.
3.4.2.1.2.5. Pozitivni rezultati testa bronhijalne provokacije smatraju se dovoljnim za klasifikaciju supstance. Mnoga od navedenih ispitivanja sprovedena su u praksi.
3.4.2.1.3. Ispitivanja na životinjama
3.4.2.1.3.1. Podaci iz odgovarajućih studija na životinjama(14) koji mogu da ukažu na potencijal supstance da izazove senzibilizaciju inhalacijom kod ljudi(15) mogu da uključuju:
1) vrednosti imunoglobulina E (IgE) i drugih specifičnih imunoloških parametara, npr. kod miševa;
2) specifične plućne odgovore kod zamoraca.
_______
(14) U ovom trenutku nisu dostupni prihvaćeni i potvrđeni modeli ispitivanja respiratorne preosetljivosti na životinjama. U određenim slučajevima podaci dobijeni iz studija na životinjama mogu da pruže korisne informacije za procenu kvaliteta dokaza.
(15) Mehanizmi kojim supstance izazivaju simptome astme još uvek nisu u potpunosti poznati. Iz preventivnih razloga, ove supstance smatraju se senzibilizatorima respiratornih organa. Međutim, ako se na osnovu dokaza može pokazati da ove supstance izazivaju simptome astme iritacijom samo kod ljudi sa bronhijalnom preosetljivošću, ne treba ih smatrati senzibilizatorima respiratornih organa.
3.4.2.2. Senzibilizatori kože
3.4.2.2.1. Kategorije opasnosti
3.4.2.2.1.1. Kada nema dovoljno podataka za klasifikaciju u podkategorije, senzibilizatori kože klasifikuju se u Kategoriju 1.
3.4.2.2.1.2. Kada je dostupno dovoljno podataka, precizna procena u skladu sa odeljkom 3.4.2.2.1.3. ovog priloga omogućava klasifikaciju senzibilizatora kože u podkategoriju 1A, jaki senzibilizatori, ili u podkategoriju 1B, ostali senzibilizatore kože.
3.4.2.2.1.3. Efekti uočeni kod ljudi ili životinja obično potvrđuju klasifikaciju pristupom utvrđivanja kvaliteta podataka za senzibilizatore kože kao što je opisano u odeljku 3.4.2.2.2. ovog priloga. Supstance mogu da se klasifikuju u jednu od dve kategorije, 1A ili 1B, korišćenjem pristupa utvrđivanja kvaliteta podataka u skladu sa kriterijumima koji su dati u Tabeli 3.4.2. koja je data u ovom prilogu i na osnovu pouzdanih i kvalitetnih dokaza kod ljudi iz prikaza slučajeva ili epidemioloških studija odnosno zapažanja iz odgovarajućih studija na eksperimentalnim životinjama u skladu sa vrednostima koje su date u odeljcima 3.4.2.2.2.1. i 3.4.2.2.3.2. ovog priloga, za podkategoriju 1A i odeljcima 3.4.2.2.2.2. i 3.4.2.2.3.3. ovog priloga za podkategoriju 1B.
3.4.2.2.1.4. Supstance se klasifikuju kao senzibilizatori kože u skladu sa kriterijumima datim u Tabeli 3.4.2. koja je data u ovom prilogu.
Tabela 3.4.2. Kategorija i podkategorije opasnosti za senzibilizatore kože
Kategorija opasnosti |
Kriterijumi |
Kategorija 1 |
Kada nema dovoljno podataka za klasifikaciju u podkategorije supstanca se klasifikuje kao senzibilizator kože (Kategorija 1) na osnovu sledećih kriterijuma: |
Podkategorija 1A: |
Za supstance koje pokazuju visoku učestalost pojave senzibilizacije kod ljudi odnosno jak efekat kod životinja može se pretpostaviti da imaju potencijal da izazovu značajnu senzibilizaciju kod ljudi. Može se uzeti u obzir i ozbiljnost reakcije. |
Podkategorija 1B: |
Za supstance koje pokazuju malu do umerenu učestalost pojave senzibilizacije kod ljudi odnosno slab do umeren efekat kod životinja može se pretpostaviti da imaju potencijal da izazovu senzibilizaciju kod ljudi. Može se uzeti u obzir i ozbiljnost reakcije. |
3.4.2.2.2. Podaci dobijeni na osnovu nalaza kod ljudi
3.4.2.2.2.1. Podaci dobijeni na osnovu nalaza kod ljudi za klasifikaciju u podkategoriju 1A mogu da budu:
1) pozitivna reakcija pri ≤ 500 µg/cm2 (primenom testa human repeat-insult patch test (u daljem tekstu: HRIPT) i testa historical maximization tests (u daljem tekstu: HMT) - prag indukcije);
2) Podaci iz dijagnostičkog "patch" testa kada postoji relativno velika i značajna učestalost reakcija kod određenog dela populacije u odnosu na relativno malu izloženost;
3) podaci iz drugih epidemioloških studija kada postoji relativno velika i značajna učestalost alergijskog kontaktnog dermatitisa u odnosu na relativno malu izloženost.
3.4.2.2.2.2. Podaci dobijeni na osnovu nalaza kod ljudi za klasifikaciju u podkategoriju 1B mogu da budu:
1) pozitivna reakcija pri > 500 µg/cm2 (HRIPT, HMT - prag indukcije);
2) podaci iz dijagnostičkog "patch" testa kada postoji relativno mala ali značajna učestalost reakcija kod određenog dela populacije u odnosu na relativno veliku izloženost;
3) podaci iz drugih epidemioloških studija kada postoji relativno mala ali značajna učestalost alergijskog kontaktnog dermatitisa u odnosu na relativno veliku izloženost.
Primena podataka dobijenih na osnovu nalaza kod ljudi data je u odeljcima 1.1.1.3, 1.1.1.4. i 1.1.1.5. ovog pravilnika.
3.4.2.2.3. Ispitivanja na životinjama
3.4.2.2.3.1. Za Kategoriju 1, kada se koristi metoda ispitivanja senzibilizacije kože sa adjuvansom, pozitivnim odgovorom smatra se reakcija kod najmanje 30% ispitivanih životinja. Za metodu ispitivanja na zamorcima bez adjuvansa pozitivnim odgovorom smatra se reakcija kod najmanje 15% ispitivanih životinja. Za Kategoriju 1, indeks stimulacije 3 i više smatra se pozitivnim odgovorom u Testu lokalnih limfnih čvorova. Metode ispitivanja za senzibilizaciju kože opisane su u propisu kojim se uređuju metode ispitivanja opasnih svojstava hemikalija, i to: metoda ispitivanja B.6. Senzibilizacija kože (Test maksimizacije na zamorcima i Buehler test) i metoda ispitivanja B.42. (Senzibilizacija kože: test lokalnih limfnih čvorova). Druge metode mogu se koristiti ako su potvrđene i za njihovu upotrebu postoji naučna opravadanost. Na primer, Test oticanja uha miša (Mouse Ear Swelling Test, MEST) može da bude pouzdano skrining ispitivanje za otkrivanje srednje do jakih senzibilizatora i može da se koristi kao prva faza u proceni potencijala za senzibilizaciju kože.
3.4.2.2.3.2. Podaci dobijeni iz ispitivanja na životinjama za klasifikaciju u podkategoriju 1A mogu da budu podaci sa vrednostima navedenim u Tabeli 3.4.3. ovog priloga.
Tabela 3.4.3. Podaci dobijeni iz ispitivanja na životinjama za klasifikaciju u podkategoriju 1A
Ispitivanje |
Kriterijum |
Test lokalnih limfnih čvorova |
EC3 vrednost ≤ 2% |
Test maksimizacije na zamorcima |
≥ 30% reaguje na ≤ 0,1% intradermalne indukcione doze ili |
Buehler test |
≥ 15% reaguje na ≤ 0,2% topikalne indukcione doze ili |
3.4.2.2.3.3. Podaci dobijeni iz ispitivanja na životinjama za klasifikaciju u podkategoriju 1B mogu da budu podaci sa vrednostima navedenim u Tabeli 3.4.4. ovog priloga.
Tabela 3.4.4. Podaci dobijeni iz ispitivanja na životinjama za klasifikaciju u podkategoriju 1B
Ispitivanje |
Kriterijum |
Test lokalnih limfnih čvorova |
EC3 vrednost > 2% |
Test maksimizacije na zamorcima |
≥ 30% do < 60% reaguje na > 0,1% do ≤ 0,1% intradermalne indukcione doze ili |
Buehler test |
≥ 15% do < 60% reaguje na > 0,2% do ≤ 20% topikalne indukcione doze ili |
3.4.2.2.4. Posebna uputstva
3.4.2.2.4.1. Za klasifikaciju supstance potreban je najmanje jedan od sledećih podataka u pristupu utvrđivanja kvaliteta podataka:
1) pozitivni rezultati "patch" testa, dobijeni na više od jednoj dermatološkoj klinici;
2) epidemiološke studije koje ukazuju na kontaktni dermatitis izazvan tom supstancom; situacije u kojima visok procenat osoba izloženih datoj supstanci ispoljava karakteristične simptome posmatraju se sa posebnom pažnjom, čak i kada je broj takvih slučajeva mali;
3) pozitivni rezultati dobijeni odgovarajućim studijama na životinjama;
4) pozitivni rezultati dobijeni u eksperimentalnim studijama kod ljudi;
5) dokumentovani slučajevi alergijskog kontaktnog dermatitisa dobijeni na više od jednoj dermatološkoj klinici;
6) može se uzeti u obzir i ozbiljnost reakcije.
3.4.2.2.4.2. Podaci dobijeni u ispitivanjima na životinjama obično su pouzdaniji od podataka o izlaganju ljudi. Međutim, kada su dostupni podaci iz oba izvora i kada postoji neslaganje u rezultatima, procenjuju se kvalitet i pouzdanost i jednih i drugih podataka u svakom pojedinačnom slučaju kako bi se donela odluka o klasifikaciji. U najvećem broju slučajeva podaci o delovanju supstance na ljude u cilju klasifikacije opasnosti nisu dobijeni u kontrolisanim eksperimentima sa dobrovoljcima, već kao deo procene rizika u cilju potvrde odsustva efekata uočenih u eksperimentima na životinjama. Pozitivni dokazi o senzibilizaciji kože kod ljudi obično se izvode iz pojedinačnih slučajeva ili drugih, manje pouzdanih studija. Podaci koji se odnose na ljude pažljivo se procenjuju, jer učestalost slučajeva, pored opasnih svojstava supstance, zavisi i od faktora kao što su okolnosti u kojima je došlo do izlaganja, bioraspoloživost, individualna predispozicija i preduzete preventivne mere. Negativni nalazi kod ljudi ne mogu se automatski koristiti da negiraju pozitivne rezultate ispitivanja na životinjama. Kod oba izvora podataka, potrebno je razmotriti uticaj nosača koji se koristi.
3.4.2.2.4.3. Ukoliko nijedan od navedenih uslova nije ispunjen, supstanca se ne klasifikuje kao senzibilizator kože. Kombinacija dva ili više indikatora senzibilizacije kože može promeniti odluku o klasifikaciji i tada se o klasifikaciji odlučuje razmatranjem svakog slučaja pojedinačno.
Indikatori senzibilizacije kože su:
1) izolovane epizode alergijskog kontaktnog dermatitisa;
2) epidemiološke studije ograničenog statističkog značaja npr. kada pojedinačni slučajevi, bias ili slučajevi koji odstupaju nisu odbačeni sa odgovarajućom pouzdanošću;
3) podaci dobijeni u ispitivanjima na životinjama, sprovedenim u skladu sa propisima, koji ne zadovoljavaju kriterijume za klasifikaciju kao što je opisano u odeljku 3.4.2.2.3. ovog priloga, ali koji su dovoljno blizu granice da se mogu smatrati značajnim za klasifikaciju;
4) pozitivni rezultati dobijeni primenom nestandardnih metoda;
5) pozitivni rezultati na ispitivanjima sa strukturnim analozima.
3.4.2.2.4.4. Imunološka kontaktna urtikarija (koprivnjača)
Supstance koje zadovoljavaju kriterijume da budu klasifikovane kao senzibilizatori respiratornih organa mogu uzrokovati i imunološku kontaktnu urtikariju (koprivnjaču). Zbog toga je potrebno razmotriti i njihovu klasifikaciju kao senzibilizatora kože. Za supstance koje dovode do pojave imunološke kontaktne urtikarije, ali koje ne ispunjavaju kriterijume za klasifikaciju kao senzibilizatori respiratornih organa, razmatra se mogućnost klasifikacije kao senzibilizatora kože.
Za sada nema odgovarajućeg modela na životinjama za identifikaciju supstanci koje dovode do pojave imunološke kontaktne urtikarije. Zbog toga se klasifikacija obično zasniva na nalazima kod ljudi, koji će biti slični podacima dobijenim za senzibilizaciju kože.
3.4.3. Kriterijumi za klasifikaciju smeša
3.4.3.1. Klasifikacija smeša kada su dostupni podaci za kompletnu smešu
3.4.3.1.1. Kada za smeše postoje pouzdani i kvalitetni podaci koji se odnose na ljude ili odgovarajuće studije na eksperimentalnim životinjama, kao što je opisano u kriterijumima za supstance, onda se smeša može klasifikovati na osnovu utvrđivanja kvaliteta ovih podataka. Pri utvrđivanju kvaliteta podataka kod smeša treba obratiti pažnju na to da primenjene doze mogu biti takve da se na osnovu dobijenih rezultata ne može izvesti nedvosmislen zaključak.
3.4.3.2. Klasifikacija smeša kada nisu dostupni podaci za kompletnu smešu: Načela premošćavanja
3.4.3.2.1. Kada sama smeša nije ispitana radi utvrđivanja njenih svojstava senzibilizacije, ali postoji dovoljno podataka o pojedinačnim sastojcima i podataka o sličnim smešama, takvih da se na odgovarajući način okarakterišu opasnosti, ove podatke treba koristiti na osnovu načela premošćavanja datih u odeljku 1.1.3. ovog priloga.
3.4.3.3. Klasifikacija smeša kada su dostupni podaci za sve ili samo za neke njene sastojke
3.4.3.3.1. Smeša se klasifikuje kao senzibilizator respiratornih organa ili kože kada je barem jedan njen sastojak tako klasifikovan i prisutan u koncentraciji istoj ili većoj od opšte granične koncentracije, kao što je dato u Tabeli 3.4.5. koja je data u ovom odeljku.
3.4.3.3.2. Neke supstance koje su klasifikovane kao senzibilizatori respiratornih organa ili kože kod osoba koje su već senzibilisane na supstancu ili smešu mogu izazvati reakciju kada su prisutne u smeši u koncentracijama koje su ispod koncentracija datih u Tabeli 3.4.5. koja je data u ovom odeljku (videti Napomenu 1 ispod Tabele 3.4.6. koja je data u ovom odeljku).
Tabela 3.4.5. Opšte granične koncentracije za sastojke smeše klasifikovane kao senzibilizatori kože ili respiratornih organa, koje aktiviraju klasifikaciju smeše
Sastojak klasifikovan kao |
Opšte granične koncentracije koje aktiviraju |
||
Senzibilizator |
Senzibilizator kože |
||
čvrsto/tečnost |
gas |
sva fizička stanja |
|
Senzibilizator |
≥ 1,0% |
≥ 0,2% |
- |
Senzibilizator |
≥ 0,1% |
≥ 0,1% |
- |
Senzibilizator |
≥ 1,0% |
≥ 0,2% |
- |
Senzibilizator kože |
- |
- |
≥ 1,0% |
Senzibilizator kože |
- |
- |
≥ 0,1% |
Senzibilizator kože |
- |
- |
≥ 1,0% |
Tabela 3.4.6. Granične koncentracije za elicitaciju za sastojke smeše
Sastojak klasifikovan kao |
Granične koncentracije za elicitaciju |
||
Senzibilizator |
Senzibilizator kože |
||
čvrsto/tečnost |
Gas |
sva fizička stanja |
|
Senzibilizator |
≥ 0,1% |
≥ 0,1% |
- |
Senzibilizator |
≥ 0,01% |
≥ 0,01% |
- |
Senzibilizator |
≥ 0,1% |
≥ 0,1% |
- |
Senzibilizator kože |
- |
- |
≥ 0,1% |
Senzibilizator kože |
- |
- |
≥ 0,01% |
Senzibilizator kože |
- |
- |
≥ 0,1% |
Napomena 1: Ova granična koncentracija za elicitaciju koristi se za primenu posebnih zahteva za obeležavanje koji su dati u Prilogu 6, odeljak 2.8. ovog pravilnika, kako bi se zaštitile osobe koje su već senzibilisane. Za smešu koja sadrži sastojak u koncentraciji koja je jednaka ili veća od ove koncentracije neophodan je bezbednosni list. Za supstance koje izazivaju senzibilizaciju koje imaju specifičnu graničnu koncentraciju, granična koncentracija za elicitaciju utvrđuje se kao deseti deo specifične granične koncentracije.
3.4.4. Elementi obeležavanja
3.4.4.1. Elementi obeležavanja za supstance ili smeše koje ispunjavaju kriterijume za klasifikaciju u ovu klasu opasnosti dati su u Tabeli 3.4.7. koja je data u ovom prilogu.
Tabela 3.4.7. Elementi obeležavanja za senzibilizaciju respiratornih organa ili kože
Klasifikacija |
Senzibilizacija respiratornih organa |
Senzibilizacija kože |
Kategorija 1 i podkategorije 1A i 1B |
Kategorija 1 i podkategorije 1A i 1B |
|
GHS piktogram opasnosti |
|
|
Reč upozorenja |
Opasnost |
Pažnja |
Obaveštenje o opasnosti |
H334: |
H317: |
Obaveštenja o merama predostrožnosti - prevencija |
P261 |
P261 |
Obaveštenja o merama predostrožnosti - reagovanje |
P304+P340 |
P302+P352 |
Obaveštenja o merama predostrožnosti - skladištenje |
||
Obaveštenja o merama predostrožnosti - odlaganje |
P501 |
P501 |
3.5. Mutagenost germinativnih ćelija
3.5.1. Definicije i opšta razmatranja
3.5.1.1. Mutagenost germinativnih ćelija jesu nasledne mutacije gena, uključujući nasledne strukturalne i numeričke aberacije hromozoma u germinativnim ćelijama koje nastaju nakon izlaganja supstanci ili smeši.
3.5.1.2. Mutacija jeste trajna promena u količini ili strukturi genetskog materijala u ćeliji. Termin "mutacija" odnosi se na obe, nasledne genetske promene koje se mogu manifestovati na nivou fenotipa, i na osnovne modifikacije DNK, kada su poznate (uključujući i specifične promene baznih parova i hromozomske translokacije). Termini "mutageno" i "mutagen" će se koristiti za supstance i smeše koje doprinose povećanoj pojavi mutacija u populacijama ćelija, i/ili organizmima.
3.5.1.3. Opštiji termini "genotoksično" i "genotoksičnost" primenjuju se za supstance i smeše ili procese koji menjaju strukturu, informacioni sadržaj ili segregaciju DNK, uključujući i one agense koji uzrokuju oštećenja DNK interferencijom sa normalnim procesima replikacije, ili koji na nefiziološki način (privremeno) menjaju njenu replikaciju. Rezultati ispitivanja genotoksičnosti obično se uzimaju kao indikatori mutagenih efekata.
3.5.2. Kriterijumi za klasifikaciju supstanci
3.5.2.1. U ovu klasu opasnosti klasifikuju se one supstance koje mogu da dovedu do mutacija germinativnih ćelija kod ljudi, a koje se mogu preneti na potomstvo. Pri klasifikaciji supstanci u ovu klasu opasnosti uzimaju u obzir i in vitro ispitivanja mutagenosti ili genotoksičnosti i in vivo ispitivanja na somatskim i germinativnim ćelijama sisara.
3.5.2.2. U postupku klasifikacije u odnosu na mutagenost germinativnih ćelija, supstance se klasifikuju unutar jedne od dve kategorije opasnosti ove klase opasnosti, kao što je prikazano u tabeli 3.5.1. koja je data u ovom prilogu.
Tabela 3.5.1. Kriterijumi za mutagenost germinativnih ćelija
Kategorija opasnosti |
Kriterijumi |
Kategorija 1 |
Supstance za koje se zna da dovode do naslednih mutacija ili za koje se smatra da dovode do naslednih mutacija germinativnih ćelija ljudi. |
Kategorija 1A |
Klasifikacija u kategoriju 1A zasniva se na pozitivnim podacima epidemioloških studija kod ljudi. |
Kategorija 1B |
Klasifikacija u kategoriju 1B zasniva se na: |
Kategorija 2 |
Supstance koje potencijalno mogu da izazovu nasledne mutacije germinativnih ćelija ljudi. |
3.5.2.3. Specifična razmatranja za klasifikaciju supstanci u odnosu na mutagenost germinativnih ćelija
3.5.2.3.1. U cilju klasifikacije razmatraju se rezultati dobijeni u eksperimentima za utvrđivanje mutegenih/genotoksičnih efekata na germinativne i/ili somatske ćelije kod životinja izloženih dejstvu te supstance. Uzimaju se u obzir i mutageni i/ili genotoksični efekti uočeni u in vitro ispitivanjima.
3.5.2.3.2. Klasifikacija se zasniva na opasnosti, pa se supstance klasifikuju na osnovu njihovog svojstva da mogu da izazovu mutacije germinativnih ćelija. Obrazac, stoga, ne obuhvata (kvantitativnu) procenu rizika koji ta supstanca predstavlja.
3.5.2.3.3. Klasifikacija na osnovu naslednih efekata na germinativne ćelije kod ljudi vrši se na osnovu rezultata ispitivanja koji su dobijeni propisanim metodama ispitivanja opasnih svojstava hemikalija ili drugim dobro sprovedenih validiranih ispitivanja. Rezultati ovih ispitivanja ocenjuju se na osnovu stručne procene. U cilju klasifikacije treba da bude procenjen i kvalitet svih dostupnih podataka.
3.5.2.3.4. U cilju klasifikacije razmatraju se rezultati in vivo ispitivanja nasledne mutagenosti germinativnih ćelija, kao što su:
- ispitivanja dominantno letalnih mutacija kod godara i
- ispitivanja naslednih translokacija kod miša.
3.5.2.3.5. In vivo ispitivanja mutagenosti na somatskim ćelijama, kao što su:
- ispitivanje hromozomskih aberacija na koštanoj srži sisara;
- ispitivanje mikronukleusa na eritrocitima sisara.
3.5.2.3.6. Ispitivanja mutagenosti/genotoksičnosti germinativnih ćelija, kao što su:
1) ispitivanja mutagenosti:
- ispitivanje hromozomskih aberacija na spermatogonijama sisara;
- analiza mikronukleusa kod spermatida,
2) ispitivanja genotoksičnosti:
- analiza izmene sestrinskih hromatida kod spermatogonija;
- test neplanirane sinteze DNK (UDS) na ćelijama testisa.
3.5.2.3.7. U cilju klasifikacije razmatraju se rezultati ispitivanja genotoksičnosti kod somatskih ćelija, kao što su:
- in vivo test neplanirane sinteze DNK (UDS) na ćelijama jetre;
- test izmene sestrinskih hromatida (SCE) na ćelijama kostne srži.
3.5.2.3.8. U cilju klasifikacije razmatraju se rezultati in vitro ispitivanja mutagenosti, kao što su:
- in vitro ispitivanji hromozomskih aberacija kod sisara;
- in vitro ispitivanja genskih mutacija kod sisara;
- ispitivanja reverznih mutacija kod bakterija.
3.5.2.3.9. Klasifikacija pojedinačnih supstanci zasniva se na stručnoj proceni i utvrđivanju kvaliteta svih dostupnih podataka. U onim situacijama gde je za klasifikaciju korišćen jedan, dobro sproveden test, dobijeni rezultati se iskazuju jasno i nedvosmisleno. Nova, na odgovarajući način validirana ispitivanja mogu se takođe koristiti prilikom utvrđivanja ukupnog kvaliteta podataka za klasifikaciju. Potrebno je razmotriti i relevantnost puta izlaganja koji je korišćen u studiji u odnosu na put izlaganja ljudi.
3.5.3. Kriterijumi za klasifikaciju smeša
3.5.3.1. Klasifikacija smeša kada su dostupni podaci o svim sastojcima ili samo o nekim sastojcima smeše
3.5.3.1.1. Smešu treba klasifikovati kao smešu sa mutagenim svojstvima kada je najmanje jedan od njenih sastojaka klasifikovan u kategoriju 1A, 1B ili kategoriju 2 mutagenih supstanci i ako je u njoj prisutan u koncentraciji iznad opštih graničnih koncentracija koje su date u Tabeli 3.5.2. koja je data u ovom prilogu.
Tabela 3.5.2. Opšte granične koncentracije sastojaka smeše klasifikovanih kao mutageni germinativnih ćelija koje povlače klasifikaciju te smeše
Sastojak koji je klasifikovan kao: |
Granične koncentracije za klasifikaciju smeše kao: |
||
Kategorija 1 mutagen |
Kategorija 2 mutagen |
||
Kategorija 1A |
Kategorija 1B |
||
Kategorija 1A mutagen |
≥ 0,1% |
- |
- |
Kategorija 1B mutagen |
- |
≥ 0,1% |
- |
Kategorija 2 mutagen |
- |
- |
≥ 1,0% |
Napomena: Granične koncentracije navedene u ovoj tabeli odnose se na supstance u čvrstom i tečnom stanju (m/m), kao i na gasove (V/V).
3.5.3.2. Klasifikacija smeša kada su dostupni podaci za kompletnu smešu
3.5.3.2.1. Klasifikacija smeša zasniva se na dostupnim eksperimentalnim podacima za pojedine sastojke smeše primenom graničnih koncentracija za sastojke koji su klasifikovani kao mutageni germinativnih ćelija. U pojedinim slučajevima, kada smeše pokazuju efekte koji nisu uočeni prilikom analize pojedinačnih sastojaka, podaci dobijeni ispitivanjem smeša mogu se koristiti za klasifikaciju. U takvim slučajevima, rezultati ispitivanja koji se odnose na smešu kao celinu prikazuju se na način da se na osnovu njih može jasno izvršiti klasifikacija, uzimajući u obzir dozu i ostale faktore kao što su: trajanje testa, period posmatranja, osetljivost i rezultati statističke analize pri ispitivanju mutagenosti germinativnih ćelija. Dokumentacija koja prati odluku o klasifikaciji čuva se i dostupna je radi eventualnog ponovnog razmatranja.
3.5.3.3. Klasifikacija smeša kada nisu dostupni podaci za kompletnu smešu: Načela premošćavanja
3.5.3.3.1. Kada sama smeša nije ispitana radi utvrđivanja njene mutagenosti za germinativne ćelije, ali postoji dovoljno podataka o pojedinačnim sastojacima i sličnim smešama (u skladu sa odeljkom 3.5.3.2.1. ovog priloga) tako da je moguće na odgovarajući način okarakterisati opasnost smeše, ove podatke treba koristiti u skladu sa načelima premošćavanja datim u odeljku 1.1.3. ovog priloga.
3.5.4. Elementi obeležavanja
3.5.4.1. Elementi obeležavanja za supstance ili smeše koje ispunjavaju kriterijume za klasifikaciju u ovu klasu opasnosti dati su u Tabeli 3.5.3. koja je data u ovom prilogu.
Tabela 3.5.3. Elementi obeležavanja za mutagenost germinativnih ćelija
Klasifikacija |
Kategorija 1 |
Kategorija 2 |
GHS piktogram opasnosti |
|
|
Reč upozorenja |
Opasnost |
Pažnja |
Obaveštenje o opasnosti |
H340: |
H341: |
Obaveštenje o merama predostrožnosti - prevencija |
P201 |
P201 |
Obaveštenje o merama predostrožnosti - reagovanje |
P308+P313 |
P308+P313 |
Obaveštenje o merama predostrožnosti - skladištenje |
P405 |
P405 |
Obaveštenje o merama predostrožnosti - odlaganje |
P501 |
P501 |
3.5.5. Dodatna razmatranja za klasifikaciju
Opšte je prihvaćeno da, u procesu tumorogeneze kod ljudi i životinja, hemikalije indukuju genetske promene, npr. protoonkogena i/ili tumorskih supresor gena somatskih ćelija. Shodno tome, supstance mutagene za somatske i/ ili germinativne ćelije in vivo mogu potencijalno biti i supstance sa karcinogenim svojstvom (videti odeljak 3.6.2.2.6. ovog priloga).
3.6.1. Definicija
3.6.1.1. Karcinogenost jeste indukcija karcinoma ili porast incidence karcinoma koji se javlja nakon izlaganja supstanci ili smeši. Supstance i smeše koje su izazvale benigne i maligne tumore u dobro sprovedenim eksperimentalnim studijama na životinjama treba smatrati karcinogenim za ljude ili suspektno karcinogenim za ljude, osim ukoliko postoje jaki dokazi da mehanizam nastajanja tumora nije relevantan za ljude.
Klasifikacija supstance ili smeše da predstavlja opasnost od karcinoma zasniva se na inherentnim svojstvima i ne pruža informaciju o nivou rizika od karcinoma kod ljudi koji upotreba supstance ili smeše može da predstavlja.
3.6.2. Kriterijumi za klasifikaciju supstanci
3.6.2.1. Prilikom klasifikacije u odnosu na karcinogenost, supstance se klasifikuju u jednu od dve kategorije opasnosti na osnovu čvrstine dokaza i dodatnih razmatranja (kvaliteta podataka). U pojedinim slučajevima može biti opravdana klasifikacija za specifični put izlaganja, ukoliko se dokaže da drugi putevi izlaganja nisu od značaja.
Tabela 3.6.1. Kriterijumi za karcinogenost
Kategorija opasnosti |
Kriterijumi |
KATEGORIJA 1 |
Poznati karcinogen ili supstanca za koju se pretpostavlja da je karcinogena. |
Kategorija 1A: |
Kategoriju 1A, supstance za koje je poznato da su karcinogene za ljude, klasifikacija je uglavnom bazirana na podacima koji se odnose na ljude; |
Kategorija 1B: |
Kategoriju 1B, supstance za koje se pretpostavlja da su karcinogene za ljude, klasifikacija je uglavnom bazirana na podacima dobijenim u ispitivanjima na životinjama. Klasifikacija u kategorije 1A i 1B zasniva se na čvrstim dokazima i nekim dodatnim razmatranjima (videti odeljak 3.6.2.2. ovog priloga). Takvi dokazi mogu biti izvedeni iz: Pored toga, prilikom razmatranja pojedinačnih slučajeva, ukoliko postoje ograničeni dokazi o karcinogenosti za ljude i ograničeni dokazi o karcinogenom delovanju na eksperimentalne životinje, na osnovu naučne procene može se opravdati klasifikacija supstance za koju se pretpostavlja da je karcinogena za ljude u kategoriju 1B. |
KATEGORIJA 2 |
Supstance za koje se sumnja da su karcinogene za ljude. |
Napomena *: videti odeljak 3.6.2.2.4. ovog priloga |
|
3.6.2.2. Posebna razmatranja za klasifikaciju supstanci kao karcinogenih
3.6.2.2.1. Klasifikacija supstance kao karcinogene vrši se na osnovu podataka dobijenih u pouzdanim, prihvaćenim metodama i predviđeno je da se primenjuje kod supstanci koje imaju svojstvo da izazovu karcinom. Procena se zasniva na svim dostupnim podacima, recenziranim publikovanim studijama i drugim prihvatljivim podacima.
3.6.2.2.2. Klasifikacija neke supstance kao karcinogene je postupak koji uključuje dve međuzavisne odrednice: procenu čvrstine dokaza i razmatranje svih drugih relevantnih podataka za klasifikaciju supstanci sa karcinogenim potencijalom za čoveka u odgovarajuću kategoriju opasnosti.
3.6.2.2.3. Čvrstina dokaza uključuje evidentiranje tumora kod ljudi i kod ispitivanih životinja i utvrđivanje stepena statističke značajnosti. Dovoljni dokazi o delovanju na ljude pokazuju uzročno-posledičnu vezu između izlaganja ljudi i razvoja karcinoma, dok dovoljni dokazi o delovanju na životinje ukazuju na uzročno-posledični odnos između supstance i povećane incidence tumora. Ograničeni dokazi o delovanju na ljude pokazuju da postoji pozitivna korelacija između izlaganja dejstvu neke supstance i karcinoma, ali bez uzročno-posledična veze. Ograničeni dokazi o delovanju na životinje su podaci koji ukazuju na karcinogeni efekat, ali nisu i dovoljni dokazi. Termini "dovoljan" i "ograničen" u ovom tekstu imaju značenje definisano od strane Međunarodne agencije za istraživanje karcinoma (International Agency for Reaserch on Cancer-IARC) i to:
1) Karcinogeno za ljude
Dokazi relevantni za karcinogenost, dobijeni u studijama kod ljudi, klasifikuju se u jednu od sledećih kategorija opasnosti:
- dovoljni dokazi za karcinogenost: ustanovljena uzročno-posledična veza između izlaganja i razvoja karcinoma kod ljudi. To podrazumeva da je pozitivna korelacija između izlaganja i pojave karcinoma dobijena u studijama u kojima se slučajnosti, bias i neusaglašeni rezultati mogu isključiti sa odgovarajućom pouzdanošću;
- ograničeni dokazi za karcinogenost: između izlaganja i pojave karcinoma postoji pozitivna veza, a interpretacija ove uzročno-posledične veze smatra se uverljivom, ali se slučajnosti, bias i neusaglašeni rezultati ne mogu isključiti sa dovoljnom pouzdanošću;
2) Karcinogeno za životinje
Karcinogenost kod eksperimentalnih životinja utvrđuje se primenom konvencionalnih metoda, metoda u kojima se koriste genetski modifikovane životinje i druge in vivo metode koje su zasnovane na jednom ili više kritičnih stadijuma karcinogeneze. U odsustvu podataka dobijenih u dugotrajnim konvencionalnim ispitivanjima ili ispitivanjima pojave neoplazija kao konačnog efekta, konzistentni pozitivni rezultati u nekoliko modela koji se odnose na različite stadijume višestepenog procesa karcinogeneze treba da budu razmatrani u proceni čvrstine dokaza za karcinogenost kod životinja. Dokazi relevantni za karcinogenost kod eksperimentalnih životinja klasifikuju se u jednu od sledećih kategorija opasnosti:
- dovoljni dokazi za karcinogenost: uzročno-posledična veza je ustanovljena između supstance i povećane incidence malignih neoplazmi kod (1) dve ili više vrsta eksperimentalnih životinja ili (2) dva ili više nezavisnih ispitivanja na jednoj vrsti eksperimentalnih životinja, sprovedenih u različitom vremenu ili u različitim laboratorijama ili primenom različitih protokola. Povećanje incidence tumora kod oba pola jedne vrste eksperimentalnih životinja, u dobro sprovedenom ispitivanju, sprovedenom po principima dobre laboratorijske prakse, može predstavljati dovoljan dokaz. Ukoliko se u pojedinačnoj studiji sprovedenoj na jednoj vrsti i polu, maligne neoplazme jave u neočekivanom stepenu u odnosu na incidencu, lokalizaciju, tip tumora ili starost životinje ili kada postoje jasni nalazi o većem broju mesta lokalizacije, ovakvo ispitivanje moglo bi biti razmatrano da se utvrdi da li obezbeđuje dovoljno dokaza;
- ograničeni dokazi za karcinogenost: podaci ukazuju na karcinogeno dejstvo ali su ograničeni pa se definitivan zaključak ne donosi zato što: (1) dokazi o karcinogenosti potiču iz samo jednog eksperimenta ili (2) postoje nerešena pitanja vezano za prihvatljivost eksperimentalnog dizajna ili interpretiranje ispitivanja ili (3) supstanca povećava incidencu samo benignih neoplazmi ili lezija sumnjivog neoplastičnog potencijala ili (4) dokazi o karcinogenosti potiču samo iz ispitivanja koja pokazuju isključivo promotornu aktivnost u ograničenom broju tkiva i organa.
3.6.2.2.4. Dodatna razmatranja (kao deo utvrđivanja kvaliteta podataka (videti odeljak 1.1.1. ovog priloga)). Pored procene čvrstine dokaza za karcinogenost, treba uzeti u obzir brojne druge faktore koji utiču na povećanje verovatnoće da neka supstanca bude karcinogena za ljude. Potpuna lista svih faktora bila bi veoma duga, ali su ovde razmotreni neki od važnijih faktora.
3.6.2.2.5. Ovi faktori mogu se posmatrati kao oni koji povećavaju ili smanjuju stepen zabrinutosti za karcinogenost kod ljudi. Relativni značaj koji će biti dat svakom faktoru zavisi od količine i koherentnosti dokaznog materijala svakog od njih pojedinačno. Uopšteno, postoji zahtev za kompletnijim podacima u cilju smanjenja, a ne povećanja zabrinutosti. U pojedinim slučajevima potrebna su dodatna razmatranja prilikom procene nalaza tumora i drugih faktora.
3.6.2.2.6. Neki važni faktori koji se mogu uzeti u razmatranje, kada se procenjuje stepen potencijalnog karcinogenog delovanja su:
1) tip tumora i postojeći podaci o incidenci;
2) više mesta lokalizacije;
3) progresija lezija u maligne oblike;
4) smanjeno latentno vreme pojave tumora;
5) da li do pojave tumora dolazi kod jednog ili oba pola;
6) da li do pojave tumora dolazi kod jedne ili više vrsta;
7) strukturna sličnost sa supstancom (supstancama) za koju postoje čvrsti dokazi o karcinogenom delovanju;
8) put izlaganja;
9) poređenje apsorpcije, distribucije, metabolizma i ekskrecije između eksperimentalnih životinja i ljudi;
10) mogućnost pojave neočekivanih efekata usled visoke toksičnosti primenjenih doza;
11) mehanizam delovanja i njegova relevantnost za ljude, kao što su citotoksičnost sa stimulacijom rasta, mitogeneza, imunosupresija, mutagenost.
Mutagenost: Poznato je da genetski procesi imaju centralnu ulogu u procesu razvoja karcinoma. Postojanje mutagene aktivnosti in vivo može da ukaže da neka supstanca ima karcinogeni potencijal.
3.6.2.2.7. Supstanca čija karcinogenost nije ispitana u određenim slučajevima može biti klasifikovana u kategorije 1A, 1B ili kategoriju 2 na osnovu podataka dobijenih za strukturno sličnu supstancu i razmatranjem drugih važnih faktora kao što je formiranje zajedničkih metabolita od značaja, npr. metaboliti kongenera benzidinskih boja.
3.6.2.2.8. Pri klasifikaciji se razmatra i da li se supstanca resorbuje datim putevima izlaganja ili da li se pojavljuju samo tumori lokalnog karaktera na mestima na kojima je ispitana supstanca primenjena, dok glavni putevi izlaganja ne dovode do karcinogenosti.
3.6.2.2.9. Važno je da se pri klasifikaciji uzmu u razmatranje sva saznanja koja se tiču fizičko-hemijskih, toksikokinetičkih i toksikodinamičkih svojstava supstance, kao svi dostupni relevantni podaci o hemijski sličnim supstancama, kao što su odnos njihove strukture i aktivnosti.
3.6.3. Kriterijumi za klasifikaciju smeša
3.6.3.1. Klasifikacija smeša kada su dostupni podaci o svim njenim sastojcima ili samo za pojedine sastojke smeše
3.6.3.1.1. Smešu se klasifikuje kao karcinogena kada je najmanje jedan od njenih sastojaka klasifikovan u kategoriju 1A ili 1B ili u kategoriji 2 karcinogenih supstanci i kada je prisutan u koncentraciji jednakoj ili većoj od odgovarajuće opšte granične koncentracije, kako je prikazano u Tabeli 3.6.2. koja je data u ovom prilogu.
Tabela 3.6.2. Opšte granične koncentracije sastojaka smeše klasifikovanih kao karcinogeni koje povlače klasifikaciju te smeše
Sastojak koji je klasifikovan kao: |
Granične koncentracije za klasifikaciju smeše kao: |
||
Kategorija 1 karcinogen |
Kategorija 2 karcinogen |
||
Kategorija 1A |
|
Kategorija 1B |
|
Kategorija 1A karcinogen |
≥ 0,1% |
- |
- |
Kategorija 1B karcinogen |
- |
≥ 0,1% |
- |
Kategorija 2 karcinogen |
- |
- |
≥ 1,0% (Napomena 1) |
Napomena: Granične koncentracije navedene u ovoj tabeli odnose se na supstance u čvrstom i tečnom stanju (m/m), kao i na gasove (V/V).
Napomena 1: Ukoliko je sastojak smeše koji je klasifikovan kao karcinogen kategorije 2 prisutan u koncentraciji ≥ 0,1%, bezbednosni list za smešu dostupan je na zahtev.
3.6.3.2. Klasifikacija smeša kada su dostupni podaci za kompletnu smešu
3.6.3.2.1. Klasifikacija smeše zasniva se na dostupnim eksperimentalnim podacima dobijenim za pojedinačne sastojke smeše klasifikovane kao karcinogene primenom opštih graničnih koncentracija. U pojedinim slučajevima, za klasifikaciju se mogu koristiti podaci dobijeni ispitivanjem smeše ukoliko dobijeni efekti nisu uočeni kod pojedinačnih sastojaka. U takvim slučajevima, rezultati ispitivanja koji se odnose na smešu kao celinu prikazuju se tako da se na osnovu njih može izvršiti klasifikacija i to uzimajući u obzir dozu i druge faktore kao što su trajanje, period posmatranja, osetljivost i statistička analiza ispitivanja karcinogenosti. Dokumentacija na osnovu koje je izvršena klasifikacija treba da bude sačuvana i dostupna radi eventualne revizije na zahtev.
3.6.3.3. Klasifikacija smeša kada nisu dostupni podaci za kompletnu smešu: Načela premošćavanja
3.6.3.3.1. Kada sama smeša nije ispitana radi utvrđivanja njene karcinogenosti, ali postoji dovoljno podataka o pojedinim sastojcima i sličnim smešama (videti odeljak 3.6.3.2.1. ovog priloga) tako da se stepen njene potencijalne opasnosti može odrediti, ove podatke treba koristiti u skladu sa načelima premošćavanja datim u odeljku 1.1.3. ovog priloga.
3.6.4. Elementi obeležavanja
3.6.4.1. Elementi obeležavanja za supstance ili smeše koje ispunjavaju kriterijume za klasifikaciju u ovu klasu opasnosti dati su u Tabeli 3.6.3. koja je data u ovom prilogu.
Tabela 3.6.3. Elementi obeležavanja za karcinogenost
Klasifikacija |
Kategorija 1 (Kategorija 1A, 1B) |
Kategorija 2 |
GHS piktogram opasnosti |
|
|
Reč upozorenja |
Opasnost |
Pažnja |
Obaveštenje o opasnosti |
H350: |
H351: |
Obaveštenje o merama predostrožnosti - prevencija |
P201 |
P201 |
Obaveštenje o merama predostrožnosti - reagovanje |
P308+P313 |
P308+P313 |
Obaveštenje o merama predostrožnosti - skladištenje |
P405 |
P405 |
Obaveštenje o merama predostrožnosti - odlaganje |
P501 |
P501 |
3.7.1. Definicije i opšta uputstva
3.7.1.1. Reproduktivna toksičnost jesu štetni efekti na seksualnu funkciju i plodnost kod odraslih muškog i ženskog pola, kao i razvojnu toksičnost kod potomstva, koji nastaju nakon izlaganja supstanci ili smeši. Dole navedene definicije prilagođene su polazeći od onih koje su dogovorene kao radne definicije u IPCS/EHC Dokumentu broj 225, Principi za procenu zdravstvenih rizika za reprodukciju u vezi sa izlaganjem hemikalijama. Za potrebe klasifikacije, poznata indukcija naslednih genetskih efekata kod potomstva razmatra se u okviru mutagenosti germinativnih ćelija (odeljak 3.5. ovog priloga), s obzirom da se u postojećem sistemu klasifikacije smatra da je primerenije razmotriti takve efekte u okviru posebne klase opasnosti: mutagenost germinativnih ćelija.
U ovom sistemu klasifikacije, reproduktivna toksičnost je dodatno podeljena u dva razdela:
1) štetni efekti na seksualnu funkciju i plodnost;
2) štetni efekti na razvoj potomstva.
Neki reproduktivno toksični efekti ne mogu se jasno svrstati u bilo poremećaje seksualne funkcije i plodnosti bilo razvojnu toksičnost. Bez obzira na to, supstance i smeše koje izazivaju ovakve efekte, klasifikuju se kao reproduktivno toksične sa opštim obaveštenjem o opasnosti.
3.7.1.2. Za potrebe klasifikacije, u okviru klase opasnosti Toksično po reprodukciju razlikuju se sledeći efekti:
1) štetni efekti na
- seksualnu funkciju i plodnost ili
- rast i razvoj;
2) efekti na ili preko laktacije.
3.7.1.3. Štetni efekti na seksualnu funkciju i plodnost
Ovi efekti predstavljaju dejstvo supstanci koje imaju potencijal da utiču na seksualnu funkciju i plodnost. Takav uticaj podrazumeva, ali nije ograničen na, poremećaje muškog i ženskog reproduktivnog sistema, štetne efekte na razvoj u pubertetu, proizvodnju i kretanje gameta, na normalan reproduktivni ciklus, seksualno ponašanje, plodnost, rađanje, ishod trudnoće, prerano reproduktivno sazrevanje ili modifikaciju ostalih funkcija koje zavise od integriteta reproduktivnog sistema.
3.7.1.4. Štetni efekti na rast i razvoj
Toksični efekti na rast i razvoj, u najširem smislu, obuhvataju sve efekte koji imaju uticaj na normalan razvoj ploda, bilo pre ili posle rođenja, a posledica su izlaganja roditelja dejstvu supstance pre začeća ili izlaganja potomstva u fazi razvoja pre ili posle rođenja, sve do perioda seksualne zrelosti. Smatra se da klasifikacija u odnosu na toksičnost za plod treba da upozori trudnice, kao i muškarce i žene u reproduktivnom periodu života. Toksičnost za razvoj se odnosi, pre svega, na štetne efekte tokom trudnoće ili na one koji su posledica izlaganja roditelja. Ova efekti mogu se ispoljiti u bilo kom trenutku života. Glavne posledice toksičnosti za rast i razvoj su: (1) smrt ploda, (2) strukturni poremećaji, (3) poremećaji rasta i (4) funkcionalni poremećaji.
3.7.1.5. Štetni efekti na ili preko laktacije su takođe uključeni u toksičnost za reprodukciju, ali su za svrhu klasifikacije ovi efekti posebno obrađeni u odeljak 3.7.2.1.2.ovog priloga. Supstance koje imaju štetno dejstvo na laktaciju posebno se klasifikuju, kako bi se dojilje upozorile na postojanje ove opasnosti preko posebnog obaveštenja.
3.7.2. Kriterijumi za klasifikaciju supstanci
3.7.2.1. Kategorije opasnosti
3.7.2.1.1. Za potrebe klasifikacije, u okviru klase opasnosti Toksično po reprodukciju, supstance se mogu klasifikovati u jednu od dve kategorije opasnosti. U okviru svake kategorije opasnosti odvojeno se razmatraju efekti na seksualnu funkciju i plodnost i efekti na rast i razvoj.
Tabela 3.7.1. Kriterijumi za toksičnost za reprodukciju
Kategorija opasnosti |
Kriterijumi* |
KATEGORIJA 1 |
Supstance za koje se zna ili se pretpostavlja da imaju toksične efekte na proces reprodukcije kod ljudi. |
Kategorija 1A |
Supstance za koje se zna da imaju toksične efekte na proces reprodukcije kod ljudi. |
Kategorija 1B |
Supstance za koje se pretpostavlja da imaju toksične efekte na proces reprodukcije kod ljudi. |
KATEGORIJA 2 |
Supstance za koje se sumnja da imaju toksične efekte na proces reprodukcije kod ljudi. |
Napomena*: Supstance koje svoje efekte ostvaruju na ili preko laktacije klasifikuju se u posebnu kategoriju opasnosti na osnovu kriterijuma koji su dati u odeljku 3.7.2.1.2. ovog priloga. |
|
3.7.2.1.2. Efekti na ili preko laktacije izdvojeni su u posebnu kategoriju opasnosti u okviru klase opasnosti Toksično po reprodukciju. Supstance koje svoje efekte ostvaruju na ili preko laktacije klasifikuju se u posebnu kategoriju opasnosti za efekte na ili preko laktacije. Kriterijumi za klasifikaciju u odnosu na efekte na ili preko laktacije su sledeći:
Supstance koje organizam žene apsorbuje, a koje mogu uticati na laktaciju ili se mogu izlučiti mlekom (uključujući i metabolite) u količinama koje predstavljaju rizik po odojčad, klasifikuju se i obeležavaju tako da se ukaže na opasnost po odojčad. Ove supstance se klasifikuju u odnosu na efekte na ili preko laktacije na osnovu:
1) dokaza kod ljudi koji ukazuju na opasnost po odojčad tokom perioda laktacije i/ili
2) rezultata studija sprovedenih na jednoj ili dve generacije životinja koji pružaju jasne dokaze da te supstance ostvaruju štetne efekte na potomstvo preko majčinog mleka ili da imaju štetne efekte na kvalitet mleka i/ili
3) ispitivanja absorpcije, metabolizma, distribucije i izlučivanja, a koja ukazuju da postoji verovatnoća da se takva supstanca nađe u majčinom mleku u toksičnim koncentracijama.
Napomena: Uočeno je da za mnoge supstance ne postoje podaci o njihovom potencijalu da izazovu štetne efekte na potomstvo preko laktacije.
3.7.2.2. Osnove klasifikacije
3.7.2.2.1. Klasifikacija se vrši na osnovu odgovarajućih kriterijuma, gore navedenih, i procene kvaliteta podataka (odeljak 1.1.1. ovog priloga). Klasifikacija supstanci kao toksičnih po reprodukciju odnosi se na one supstance koje imaju specifično svojstvo da dovedu do štetnog efekta na reprodukciju, a ne na supstance koje takav efekat imaju samo kao nespecifičnu sekundarnu posledicu drugih toksičnih efekata.
Klasifikacija ovih supstanci vrši se u odgovarajuće kategorije opasnosti po sledećem redosledu: kategorija 1A, kategorija 1B, kategorija 2 i dodatna kategorija za efekte na i preko laktacije. Ukoliko supstanca zadovoljava kriterijume za klasifikaciju u obe glavne kategorije opasnosti (npr. kategorija 1B za efekte na seksualnu funkciju i plodnost i kategorija 2 za rast i razvoj) onda na etiketi treba da budu prikazana oba obaveštenja o opasnosti. Klasifikacija u dodatnu kategoriju za efekte na ili preko laktacije razmatra se bez obzira na klasifikaciju u kategoriju 1A, kategoriju 1B ili kategoriju 2.
3.7.2.2.2. Pri proceni toksičnih efekata na rast i razvoj potomstva potrebno je uzeti u obzir i toksičnost za majku (odeljak 3.7.2.4. ovog priloga).
3.7.2.2.3. Osnova za klasifikaciju u kategoriju 1A jeste pouzdan dokaz o štetnim efektima na reprodukciju ljudi. Najbolje bi bilo da dokazi na kojima se zasniva ovakva klasifikacija potiču iz dobro sprovedenih epidemioloških studija koje podrazumevaju odgovarajuću kontrolnu grupu, odgovarajuću procenu rezultata i procenu mogućih sistemskih grešaka (bias) ili dodatnih faktora (konfaundera).
Manje pouzdane podatke koji potiču iz zapažanja na ljudima treba zameniti odgovarajućim podacima iz ispitivanja na životinjama i razmotriti njihovu klasifikaciju u kategoriju 1B.
3.7.2.3. Utvrđivanje kvaliteta podataka
3.7.2.3.1. Klasifikacija supstanci kao toksičnih po reprodukciju vrši se na osnovu procene kvaliteta podataka (odeljak 1.1.1. ovog priloga). To znači da se svi dostupni podaci koji se odnose na toksičnost za reprodukciju razmatraju zajedno, kao što su epidemiološke studije, dobro dokumentovani prikazi slučajeva kod ljudi, specifična ispitivanja toksičnosti po reprodukciju na životinjama, zajedno sa rezultatima subhroničnih i hroničnih, kao i rezultatima specifičnih ispitivanja na životinjama koji obezbeđuju relevantne podatke o toksičnosti po reproduktivne i odgovarajuće endokrine organe. Ako su podaci o supstanci oskudni, potrebno je uzeti u obzir i podatke o hemijski sličnim supstancama. Na značaj podataka utiču različiti činioci, kao što su: kvalitet ispitivanja, konzistentnost rezultata, priroda i stepen efekata, postojanje eksperimentalnih dokaza na životinjama o toksičnosti po majku, nivo statističkog značaja za razlike između grupa, broja ciljnih pokazatelja na kojima je uočena promena, značaj ispitivanog puta izlaganja kod ljudi i postojanje grešaka (bias). I pozitivni i negativni rezultati se uzimaju u obzir pri proceni kvaliteta podataka. Samo jedna studija izvedena prema principima dobre naučne prakse sa statistički ili biološki značajnim pozitivnim rezultatima opravdava klasifikaciju (videti odeljak 3.7.2.2.3. ovog priloga).
3.7.2.3.2. Toksikokinetička ispitivanja na ljudima i životinjama, rezultati ispitivanja mesta i mehanizma ili načina dejstva supstance mogu da pruže relevantne podatke koji utiču na smanjenje ili povećanje zabrinutosti zbog njihove štetnosti po zdravlje ljudi. Ukoliko je u ovim ispitivanjima nedvosmisleno pokazano da mehanizam dejstva i put izlaganja supstance nisu relevantni za ljude ili ako su toksikokinetičke razlike takve da je sigurno da štetna svojstva supstance neće uticati na ljude, iako je u eksperimentalnim uslovima supstanca imala štetne efekte na životinjama, ovu supstancu ne treba klasifikovati.
3.7.2.3.3. Ukoliko se u pojedinim ispitivanjima toksičnosti po reprodukciju na eksperimentalnim životinjama pokaže da supstanca ima slabo toksično dejstvo, ne klasifikuju se obavezno. Ova dejstva uključuju manje promene u parametrima sperme ili pojavu spontanih poremećaja kod ploda, manje promene u proprocijama koje se uobičajeno prate kod ploda, a koje se, na primer, mogu primetiti prilikom pregleda skeleta, ili težine ploda ili u vidu manjih promena tokom rasta i razvoja posle rođenja.
3.7.2.3.4. Podaci dobijeni ispitivanjima na životinjama trebalo bi u idealnim uslovima da obezbede dokaze o specifičnom toksičnom delovanju na reprodukciju u odsustvu drugih sistemskih toksičnih efekata. Ipak, ukoliko se toksičnost za rast i razvoj pojavi zajedno sa drugim toksičnim dejstvima kod ženke, treba u što većoj meri proceniti moguća opšta toksična dejstva neke supstance. Najbolje je najpre razmotriti štetne efekte na embrion/fetus, a zatim proceniti toksične efekte na majku, zajedno sa drugim faktorima koji su mogli da utiču na pojavu takvih efekata, u sklopu utvrđivanja kvaliteta podataka o štetnosti neke supstance. Efekte na rast i razvoj koji se posmatraju pri primeni doza koje dovode do trovanja majke ne treba automatski odbaciti. Ovakva dejstva treba prihvatiti od slučaja do slučaja, u zavisnosti od toga da li je uzročno-posledična veza ustanovljena ili odbačena.
3.7.2.3.5. Ukoliko su na raspolaganju odgovarajući podaci, važno je odrediti da li je toksično delovanje supstance na rast i razvoj posledica specifičnog mehanizma prenosa toksičnosti sa intoksikovane majke na mladunce ili nespecifičnog, sekundarnog mehanizma, kao što je stres majke ili poremećaj homeostaze. Ukoliko se pouzdano utvrdi da su efekti na embrion/fetus posledica isključivo sekundarnih, nespecifičnih efekata, ovi podaci se ne uzimaju u obzir u postupku klasifikacije prema toksičnosti po majku. Ovo je naročito važno u slučajevima kada su uticaji na mladunce značajni, npr. ireverzibilni efekti kao što su strukturne malformacije. U pojedinim situacijama toksično delovanje supstance na proces reprodukcije se odbacuje zato što su toksični efekti posledica sekundarnih efekata toksičnosti po majku. Na primer, ukoliko je supstanca veoma toksična, kod ženke može doći do pojave takve iscrpljenosti da je ona nesposobna da odgaja i doji mladunce, pa oni ostaju bez hrane i umiru.
3.7.2.4. Toksičnost za majku
3.7.2.4.1. Tokom razvoja jedinke in utero i tokom rane faze postnatalnog razvoja mogu postojati toksični uticaji koji se prenose sa majke bilo kroz nespecifične mehanizme koji su povezani sa stresom i narušavanjem homeostaze u majčinom organizmu ili kroz specifične mehanizme kada intoksikovana majka prenosi toksičnost na svoje mladunce. Prilikom tumačenja uticaja supstance na rast i razvoj u cilju njene klasifikacije kao supstance koja remeti rast i razvoj treba uzeti u obzir i moguć uticaj toksičnosti po majku. Ovo je veoma složena odluka zbog neutvrđene veze između toksičnosti po majku i njenog uticaja na rast i razvoj. Stručna procena pri utvrđivanju kvaliteta podataka koji ukazuju na udeo toksičnosti po majku u toksičnom efektu neke supstance je ključna u klasifikaciji te supstance prema toksičnim efektima na rast i razvoj. Kako bi se došlo do pravilnih zaključaka o klasifikaciji supstance potrebno je najpre ispitati uticaj neke supstance na embrion/fetus, pa tek onda pristupiti ispitivanju posledica toksičnosti po majku, kao i ostalih činilaca koji su mogli imati uticaja na pojavu ovakvih efekata.
3.7.2.4.2. Na osnovu postojećih podataka, može se reći da toksičnost za majku, u zavisnosti od težine, utiče na razvoj ploda preko nespecifičnih, sekundarnih mehanizama i dovodi do pojave efekata kao što su smanjena težina fetusa, zakasnelo okoštavanje, moguća resorpcija i određene malformacije kod pojedinih vrsta životinja. Ograničen broj studija koje su sprovedene sa ciljem da se ustanovi veza između toksičnosti po majku i uticaja na razvoj ploda nisu uspele da pokažu doslednu, ponovljivu vezu kod određene vrste. Uticaji na rast i razvoj koji se javljaju u prisustvu toksičnosti po majku smatraju se jasnim dokazom toksičnog efekta supstance na rast i razvoj pre i posle rođenja, osim ukoliko se od slučaja do slučaja može dokazati da je uticaj na rast i razvoj sekundarna posledica toksičnosti po majku. Pored toga, klasifikacija supstance sprovodi se ukoliko su kod mladunaca primećeni značajni toksični efekti, npr. ireverzibilni efekti kao što su strukturne promene, smrt embriona/fetusa, značajni funkcionalni nedostaci posle rođenja.
3.7.2.4.3. Klasifikacija supstanci koje imaju štetan efekat na rast i razvoj samo preko toksičnosti po majku ne treba automatski da se prekine, čak iako je dokazan specifičan mehanizam kojim se toksičnost prenosi sa majke. U takvim slučajevima treba razmisliti o klasifikaciji takve supstance u kategoriju 2, pre nego u kategoriju 1. Kada je posledica toksičnog delovanja supstance smrt majke ili takva iscrpljenost da ona više ne može da doji svoje mladunce, onda toksični uticaj na postnatalni razvoj treba smatrati isključivo posledicom toksičnosti po majku i ovu supstancu ne treba klasifikovati kao supstancu sa toksičnim efektima na rast i razvoj ploda. Klasifikaciju supstance ne treba izvršiti u slučajevima manjih razvojnih promena kada se javljaju samo manje smanjenje težine fetusa/mladunaca ili zakasnelo okoštavanje koje je u tesnoj vezi sa toksičnošću po majku.
3.7.2.4.4. Podaci o pokazateljima za procenu toksičnosti po majku, ako su na raspolaganju, treba da budu procenjeni na osnovu njihove statističke ili biološke značajnosti kao i na osnovu odnosa doza-odgovor. Neki od pokazatelja za procenu toksičnosti po majku su:
- Smrtnost majki (povećana smrtnost među ispitivanim ženkama prestavlja dokaz o toksičnosti po majku ukoliko je ovo povećanje mortaliteta dozno zavisno i ako se može pripisati sistemskoj toksičnosti testirane supstance; smrtnost gravidnih ženki iznad 10% smatra se prekomernom i podatke za tu dozu ne bi trebalo uzimati u obzir za dalju procenu),
- Indeks parenja (br. polno zrelih mužjaka/broj sparenih životinja x100),(13)
- Indeks plodnosti (br. oplođenih ženki/broj parenja x100),
- Trajanje graviditeta (ukoliko je moguće izračunati),
- Telesna masa i promena telesne mase (podatke o promenama telesne mase i/ili promeni prilagođene telesne mase treba, kada takvi podaci postoje, uključiti u podatke koji se koriste za procenu toksičnih efekata neke supstance na majku. Izračunavanje prilagođene promene srednje vrednosti telesne mase kod ženke, koja predstavlja razliku između telesne mase pre graviditeta i telesne mase tokom graviditeta kada je nastupila promena, umanjena za težinu gravidne materice (sa plodom/plodovima može da pokaže da li je došlo do promene težine kod ženke ili njene materice; kod zečeva povećanje telesne težine nije pouzdan pokazatelj toksičnosti po majku jer su odstupanja u telesnoj težini tokom graviditeta kod zečeva uobičajena),
- Uzimanje vode i hrane, ukoliko je relevantno (praćenje da li postoji značajno povećanje u uzimanju hrane i vode kod ispitivanih ženki u odnosu na kontrolnu grupu može značajno uticati na procenu toksičnih efekata neke supstance po gravidne ženke, pogotovo kada se ispitivana supstanca daje preko hrane ili vode. Promene u količini hrane ili vode koja se unosi treba posmatrati u vezi sa promenama telesne mase gravidnih ženki kada se utvrđuje da li primećeni efekti predstavljaju posledicu intoksikacije ili ukusa ispitivanog materijala u hrani ili vodi),
- Kliničke procene, uključujući kliničke znake, markere, hematološke i biohemijske nalaze (praćenje povećane učestalosti pojave značajnih kliničkih znakova trovanja kod ispitivanih ženki u odnosu na kontrolnu grupu je korisno kod procene toksičnih efekata neke supstance po majku. Ukoliko ovakva ispitivanja treba da predstavljaju osnovu za procenu toksičnosti za majku, onda se u studijama obavezno navode tipovi, učestalost, stepen i trajanje kliničkih znakova. Klinički znaci trovanja majki podrazumevaju: komu, iznemoglost, povećanu aktivnost, gubitak refleksa uspravljanja, prestanak pokretljivosti (ataksija) ili otežano disanje),
- Post mortem podaci (povećana učestalost, odnosno ozbiljnost post mortem nalaza može biti pokazatelj trovanja gravidnih ženki. Oni mogu uključivati patoanatomske i patohistološke podatke ili podatke o težini organa, uključujući i apsolutnu težinu organa, odnos težine tela prema težini pojedinih organa ili odnos težine organa i težine mozga. Kada postoje i histopatološki nalazi zahvaćenih organa koji ukazuju na znatne promene tih organa kod ispitivanih gravidnih ženki u odnosu na kontrolnu grupu, to se smatra dokazom toksičnosti po majku).
______
(13)Smatra se da na vrednosti indeksa parenja i indeksa plodnosti mogu uticati i mužjaci.
3.7.2.5. Podaci dobijeni eksperimentalnim putem i ispitivanjem na životinjama
3.7.2.5.1. Dostupne su brojne međunarodno prihvaćene metode ispitivanja koje uključuju metode za ispitivanje razvojne toksičnosti (npr. OECD Uputstvo za ispitivanje 414) i metode za ispitivanje toksičnosti na jednoj ili dve generacije (npr. OECD Uputstvo za ispitivanje 415, 416 i 443).
3.7.2.5.2. Rezultati skrining testova (npr. OECD Uputstvo za ispitivanje 421 - skrining testovi toksičnosti po reprodukciju ili rast i razvoj i 422 - studije toksičnosti kombinovanim, ponovljenim dozama sa skrining testovima toksičnosti po reprodukciju kroz rast i razvoj) mogu takođe da se koriste za potvrdu klasifikacije, mada se rezultati ovakvih ispitivanja smatraju manje pouzdanim u odnosu na one koji su dobijeni potpunim ispitivanjem.
3.7.2.5.3. Štetni efekti ili promene, uočeni pri kratkotrajnim ili dugotrajnim ponavljanim dozama u ispitivanjima toksičnosti, za koje se proceni da remete reproduktivnu funkciju i koje se pojavljuju u odsustvu značajne opšte toksičnosti, mogu biti korišćeni kao osnova za klasifikaciju, npr. histopatološke promene na polnim žlezdama.
3.7.2.5.4. Klasifikaciji mogu doprineti dokazi dobijeni u in vitro testovima ili testovima na organizmima koji nisu sisari i izvedeni iz testova sa sličnim supstancama na osnovu veze strukture i aktivnosti (SAR). U svim ovakvim slučajevima, koristi se stručno mišljenje za procenu da li su podaci odgovarajući. Neodgovarajući podaci ne mogu se koristiti kao osnova za klasifikaciju.
3.7.2.5.5. Najbolje je da se u testovima na životinjama koriste odgovarajući putevi izlaganja supstanci koji imaju sličnosti sa mogućim putem izlaganja ljudi. U praksi, kada se određuje toksičnost za reprodukciju, obično se koristi peroralni unos i ovakva ispitivanja su obično pogodna za procenu rizika od toksičnog efekta na proces reprodukcije. Ukoliko ova ispitivanja nedvosmisleno pokazuju da se mehanizam i način dejstva supstance ne odnose na ljude ili ako su toksikokinetičke razlike tako jasne da je sigurno da se opasna svojstva supstance neće ispoljiti kod ljudi, iako je u eksperimentalnim uslovima takva supstanca pokazala štetne efekte na reprodukciju eksperimentalnih životinja, supstancu ne treba klasifikovati.
3.7.2.5.6. Ispitivanja u kojima se supstanca unosi intravenski ili intraperitonealno, što dovodi do izloženosti reproduktivnih organa nerealno visokim dozama ispitivane supstance, ili izaziva lokalna oštećenja ovih organa, uključujući i njihovu iritaciju, objašnjavaju se sa posebnim oprezom, a ovakva ispitivanja sama po sebi nisu osnova za klasifikaciju.
3.7.2.5.7. Postoji opšta saglasnost oko granične doze iznad koje se nastupanje štetnog efekta smatra da je van kriterijuma za klasifikaciju. U pojedinim uputstvima za izvođenje ispitivanja navedene su granične doze, dok se u drugim nailazi na preporuku da se po potrebi primene veće doze ako je očekivano izlaganje ljudi veće od odgovarajuće granice izloženosti. Pored toga, zahvaljujući toksikokinetičkim razlikama među vrstama, utvrđivanje specifičnih graničnih doza može biti neodgovarajuće u slučajevima kada su ljudi osetljiviji na efekte neke supstance od ispitivanih životinja.
3.7.2.5.8. Štetni efekti na proces reprodukcije koji se uočavaju samo kod primene visokih doza u ispitivanju na životinjama (uključujući i ona kod kojih dolazi do pojave iznemoglosti, težih oblika gubitka apetita, povećane smrtnosti) ne znače da će ta supstanca biti klasifikovana, osim ukoliko ne postoje i drugi podaci, npr. toksiko-kinetički koji upućuju na to da bi ljudi mogli biti podložniji njenom delovanju nego životinje, što bi ukazalo da je klasifikacija potrebna. Za dalja uputstva u ovoj oblasti videti odeljak 3.7.2.4. ovog priloga.
3.7.2.5.9. Da li će "granična doza" biti data ili ne zavisi od metode koja se koristi u ispitivanju, npr. u OECD Uputstvu za ispitivanje toksičnosti pri ponovljenom doziranju peroralno preporučuje se granična doza od 1000 mg/kg, osim u slučaju kada očekivani humani odgovor ukazuje da je potrebna veća doza.
3.7.3. Kriterijumi za klasifikaciju smeša
3.7.3.1. Klasifikacija smeše kada su dostupni podaci za sve ili samo za neke njene sastojke
3.7.3.1.1. Smeša se klasifikuje kao toksična po reprodukciju ako je najmanje jedan njen sastojak klasifikovan u kategoriju 1A ili 1B ili kategoriju 2 supstanci sa toksičnim efektom na reprodukciju i ako je taj sastojak smeše prisutan u koncentraciji iznad opšte granične koncentracije iz Tabele 3.7.2. koja je data u ovom prilogu za kategorije 1A ili 1B ili za kategoriju 2.
3.7.3.1.2. Smeša se klasifikuje kao ona koja toksičnost ispoljava na ili preko laktacije ukoliko je najmanje jedan njen sastojak tako klasifikovan, a prisutan je u smeši u koncentraciji iznad opšte granične koncentracije iz Tabele 3.7.2. za dodatnu kategoriju za efekte na ili preko laktacije.
Tabela 3.7.2. Opšte granične koncentracije sastojaka smeše klasifikovanih kao toksični po reprodukciju ili u odnosu na efekte na laktaciju ili preko laktacije, koje povlače klasifikaciju te smeše
Sastojak klasifikovan kao: |
Granične koncentracije za klasifikaciju smeše kao: |
|||
Kategorija 1 toksično po reprodukciju |
Kategorija 2 toksično po reprodukciju |
Dodatna kategorija za efekte na ili preko laktacije |
||
Kategorija 1A |
|
Kategorija 1B |
||
Kategorija 1A toksično po reprodukciju |
≥ 0,3% |
- |
- |
|
Kategorija 1B toksično po reprodukciju |
- |
≥ 0,3% (Napomena 1) |
- |
|
Kategorija 2 toksično po reprodukciju |
- |
- |
≥ 3,0% |
|
Dodatna kategorija za efekte na i preko laktacije |
- |
- |
- |
≥ 0,3% |
Napomena: Granične koncentracije navedene u ovoj tabeli odnose se na supstance u čvrstom i tečnom stanju (m/m), kao i na gasove (V/V).
Napomena 1: Ukoliko je sastojak smeše, koji je klasifikovan kao toksičan po reprodukciju Kategorija 1 ili Kategorija 2, ili klasifikovan u odnosu na efekte na ili preko laktacije, prisutan u koncentraciji ≥ 0,1%, bezbednosni list za smešu mora da bude dostupan na zahtev.
3.7.3.2. Klasifikacija smeše kada su dostupni podaci za kompletnu smešu
3.7.3.2.1. U pojedinim slučajevima, za klasifikaciju se mogu koristiti podaci o smešama dobijeni u ispitivanjima kada one pokazuju efekte koji nisu uočeni prilikom ispitivanja pojedinačnih sastojaka. Rezultati ispitivanja koji se odnose na samu smešu kao celinu prikazuju se tako da je jasno da se na osnovu njih može izvršiti klasifikacija i to uzimajući u obzir dozu i druge faktore kao što su: trajanje, posmatranje, osetljivost i statistička analiza ispitivanja reproduktivnog sistema. Odgovarajuća dokumentacija koja prati odluku o klasifikaciji treba da bude sačuvana i dostupna u slučaju da je potrebna naknadna provera odluke.
3.7.3.3. Klasifikacija smeše kada nisu dostupni podaci za kompletnu smešu: Načela premošćavanja
3.7.3.3.1. U skladu sa odredbama odeljka 3.7.3.2.1, kada sama smeša nije ispitana radi utvrđivanja njene toksičnosti po reprodukciju, ali postoji dovoljno podataka koji se tiču pojedinačnih sastojaka i sličnih testiranih smeša tako da se stepen moguće opasnosti može pravilno odrediti, ove podatke treba koristiti na osnovu pravila za premošćavanje datih u odeljku 1.1.3. ovog priloga.
3.7.4. Elementi obeležavanja
3.7.4.1. Elementi obeležavanja za supstance ili smeše koje ispunjavaju kriterijume za klasifikaciju u ovu klasu opasnosti dati su u Tabeli 3.7.3. koja je data u ovom prilogu.
Tabela 3.7.3. Elementi obeležavanja za toksično po reprodukciju
Klasifikacija |
Kategorija 1 |
Kategorija 2 |
Dodatna kategorija za efekte na ili preko laktacije |
GHS piktogram opasnosti |
|
|
Nema GHS piktogram opasnosti |
Reč upozorenja |
Opasnost |
Pažnja |
Nema reči upozorenja |
Obaveštenje o opasnosti |
H360: |
H361: |
H362: |
Obaveštenje o merama predostrožnosti - prevencija |
P201 |
P201 |
P201 |
Obaveštenje o merama predostrožnosti - reagovanje |
P308+P313 |
P308+P313 |
P308+P313 |
Obaveštenje o merama predostrožnosti - skladištenje |
P405 |
P405 |
|
Obaveštenje o merama predostrožnosti - odlaganje |
P501 |
P501 |
|
3.8. Specifična toksičnost za ciljni organ - jednokratna izloženost
3.8.1. Definicija i opšta uputstva
3.8.1.1. Specifična toksičnost za ciljni organ - jednokratna izloženost jesu specifični, neletalni toksični efekti na ciljne organe koji nastaju nakon jednokratnog izlaganja supstanci ili smeši. Uključeni su svi značajni efekti na zdravlje koji mogu narušiti funkciju, reverzibilno ili ireverzibilino, trenutno i/ili odloženo, a nisu posebno obrađeni u odeljcima 3.1. do 3.7. i odeljku 3.10. ovog priloga (videti odeljak 3.8.1.6. ovog priloga).
3.8.1.2. Klasifikacija supstanci ili smeša kao specifično toksičnih za ciljni organ (jednokratna izloženost) identifikuje ih kao specifično toksične za ciljni organ i kao potencijalno štetne po zdravlje ljudi koji su izloženi.
3.8.1.3. Ovi štetni efekti po zdravlje ljudi koji nastaju posle jednokratne izloženosti uključuju karakteristične toksične efekte na ljude ili toksikološki značajne promene funkcije ili morfologije tkiva/organa ili dovode do ozbiljnih promena biohemijskih ili hematoloških parametara kod eksperimentalnih životinja, koji su relevantni za zdravlje ljudi. Podaci o delovanju na ljude su najvažniji činioci za klasifikaciju.
3.8.1.4. Prilikom procene uzimaju se u obzir ne samo značajne promene u jednom organu ili biološkom sistemu, već i opšte promene manjeg intenziteta koje zahvataju više organa.
3.8.1.5. Specifična toksičnost za ciljni organ može se pojaviti nakon bilo kog puta izlaganja od značaja za ljude, npr. peroralno, dermalno ili inhalaciono.
3.8.1.6. Specifična toksičnost za ciljni organ - višekratna izloženost je obrađena u odeljku 3.9. ovog priloga, pa su takvi specifišni toksični efekti izuzeti iz ovog odeljka. Ostali specifični toksični efekti nabrojani u daljem tekstu, obrađeni su posebno, pa su takođe izuzeti iz ovog odeljka:
1) akutna toksičnost (odeljak 3.1. ovog priloga);
2) korozija/iritacija kože (odeljak 3.2. ovog priloga);
3) teško oštećenje/iritacija oka (odeljak 3.3. ovog priloga);
4) senzibilizacija respiratornih organa ili kože (odeljak 3.4. ovog priloga);
5) mutagenost germinativnih ćelija (odeljak 3.5. ovog priloga);
6) karcinogenost (odeljak 3.6. ovog priloga);
7) toksičnost za reprodukciju (odeljak 3.7. ovog priloga) i
8) toksičnost usled aspiracije (odeljak 3.10. ovog priloga).
3.8.1.7. Klasa opasnih materija Specifična toksičnost za ciljni organ - jednokratna izloženost podeljena je na :
- specifičnu toksičnost za ciljni organ - jednokratna izloženost, kategorija 1 i 2;
- specifičnu toksičnost za ciljni organ - jednokratna izloženost, kategorija 3.
3.8.2. Kriterijumi za klasifikaciju supstanci
3.8.2.1. Klasifikacija supstance u kategoriju 1 i 2 specifične toksičnosti za ciljni organ (jednokratna izloženost)
3.8.2.1.1. Supstance sa trenutnim i odloženim dejstvom klasifikuju se u okviru različitih kategorija opasnosti na osnovu stručne procene i utvrđivanja kvaliteta podataka o dejstvu supstance, kao i preporučenih vrednosti (videti odeljak 3.8.2.1.9. ovog priloga). Supstance se klasifikuju u kategoriju 1 ili 2 u zavisnosti od njihove prirode i efekata koje izazivaju (Tabela 3.8.1. koja je data u ovom prilogu).
Tabela 3.8.1. Kriterijumi za specifičnu toksičnost za ciljni organ - jednokratna izloženost
Kategorija opasnosti |
Kriterijumi |
Kategorija 1 |
Supstance koje dovode do znatnih toksičnih efekata kod ljudi ili za koje se, na osnovu eksperimenata na životinjama, pretpostavlja da mogu da izazovu jake toksične efekte kod ljudi posle jednokratne izloženosti. |
Kategorija 2 |
Supstance za koje se na osnovu eksperimenata na životinjama može pretpostaviti da mogu imati štetno dejstvo na ljudsko zdravlje posle jednokratnog izlaganja. |
Kategorija 3 |
Prolazni efekti na ciljni organ. |
Napomena: Treba nastojati da se odredi primarni ciljni organ toksičnosti i u skladu sa tim klasifikovati, kao npr. supstance sa hepatotoksičnim dejstvom, sa neurotoksičnim dejstvom i slično. Treba pažljivo analizirati sve podatke i kad je moguće isključiti sekundarne efekte (supstance sa hepatotoksičnim dejstvom mogu imati sekundarne efekte na nervnom ili gastrointestinalnom sistemu).
3.8.2.1.2. Potrebno je odrediti i relevantan put izlaganja kojim klasifikovana supstanca ostvaruje svoja toksična dejstva.
3.8.2.1.3. Klasifikacija se vrši na osnovu stručne procene (odeljak 1.1.1. ovog priloga), utvrđivanjem kvaliteta svih podataka, uzimajući u obzir uputstva koja su data u daljem tekstu.
3.8.2.1.4. Kvalitet svih podataka (odeljak 1.1.1. ovog priloga), uključujući i incidente kod ljudi, epidemiološka, ispitivanja i ispitivanja na životinjama, služi da se potvrde specifični toksični efekti supstance za ciljni organ koji utiču na klasifikaciju.
3.8.2.1.5. Podaci potrebni za procenu specifične toksičnosti za ciljni organ mogu se odnositi na jednokratnu izloženost ljudi kod kuće, na radnom mestu ili u okruženju ili na istraživanja na životinjama. Standardna ispitivanja na životinjama izvode se na pacovima ili miševima i podrazumevaju ispitivanja akutne toksičnosti koje uključuju klinička posmatranja i detaljne makroskopske i mikroskopske preglede koji treba da otkriju toksično delovanje na ciljne organe ili tkiva ako oni postoje. Rezultati ispitivanja akutne toksičnosti sprovedene na drugim vrstama životinja takođe mogu obezbediti relevantne podatke.
3.8.2.1.6. U izuzetnim slučajevima, pojedine supstance sa specifičnom toksičnošću za ciljni organ mogu se klasifikovati u kategoriju 2, na osnovu stručne procene nalaza kod ljudi i to:
1) kada nalazi dobijeni kod ljudi nisu dovoljni da bi supstanca bila klasifikovana u kategoriju 1 i/ili
2) na osnovu prirode i intenziteta efekata.
Doze, odnosno koncentracije kod ljudi ne treba uzimati u obzir pri klasifikaciji i svi podaci dobijeni ispitivanjima na životinjama treba da budu u saglasnosti sa klasifikacijom u kategoriju 2. Ukoliko postoje podaci iz ispitivanja na životinjama koji ukazuju na klasifikaciju u kategoriju 1, supstancu treba klasifikovati u kategoriju 1.
3.8.2.1.7. Efekti koji se uzimaju u obzir za klasifikaciju u kategorije 1 i 2 specifične toksičnosti za ciljni organ (jednokratna izloženost).
3.8.2.1.7.1. Klasifikacija se vrši na osnovu podataka koji dovode u vezu jednokratnu izloženost supstanci sa očiglednim i karakterističnim toksičnim efektima.
3.8.2.1.7.2. Podaci o delovanju supstance na ljude dobijeni iz iskustva ili incidenata, obično su ograničeni na izveštaje o štetnim posledicama po zdravlje ljudi, često s nepouzdanim podacima o uslovima izloženosti i ne mogu da obezbede dovoljno naučnih podataka koji se mogu dobiti u dobro izvedenim ispitivanjima na životinjama.
3.8.2.1.7.3. Podaci dobijeni ispitivanjima na životinjama mogu pružiti mnogo više detalja u obliku kliničkih posmatranja, mikoroskopskih i makroskopskih patoloških pregleda, kada se često otkriju opasnosti od neke supstance, koje ne ugrožavaju život, ali koje mogu da ukažu na funkcionalni poremećaj. Svi raspoloživi podaci i relevantnost za ljudsko zdravlje uzimaju se u obzir prilikom klasifikacije, što podrazumeva i sledeće efekte na ljude i/ili životinje:
1) oboljevanje koje je posledica jednokratne izloženosti;
2) značajne funkcionalne promene respiratornog sistema koje nisu prolazne prirode, centralnog i perifernog nervnog sistema ili drugih organa ili organskih sistema, uključujući znake depresije centralnog nevnog sistema ili efekte na pojedina čula (kao što su čulo vida, sluha i mirisa);
3) svaka postojana i značajna promena biohemijskih ili hematoloških parametara ili promene uočene pri analizi mokraće;
4) znatna oštećenja organa koja su uočena pri patoanatomskom pregledu i/ili kasnije potvrđena mikroskopskim pregledom;
5) multifokalne ili difuzne nekroze, fibroze ili formiranja granuloma u vitalnim organima koji imaju sposobnost regeneracije;
6) morfološke promene koje su potencijalno reverzibilne, ali pružaju jasan dokaz o poremećaju funkcije organa;
7) dokazi o značajnom izumiranju ćelija (gde spada i degeneracija ćelija i smanjenje njihovog broja) kod vitalnih organa koji nemaju sposobnost regeneracije.
3.8.2.1.8. Efekti na osnovu kojih se ne može izvršiti klasifikacija supstance u kategorije 1 i 2 specifične toksičnosti za ciljni organ (jednokratna izloženost).
Ponekad se mogu uočiti efekti određenih supstanci koji ne opravdavaju njihovu klasifikaciju. Takvi efekti kod ljudi i/ili kod životinja između ostalog uključuju:
1) kliničko zapažanje ili male promene telesne mase, promene u unošenju hrane i vode, koji mogu imati toksikološki značaj, ali sami po sebi ne ukazuju na značajnu toksičnost;
2) manje promene u biohemijskim i hematološkim parametrima i promene uočene pri analizi mokraće i/ili prolazne efekte, kada su takve promene i efekti od sumnjivog ili minimalnog toksikološkog značaja;
3) promene u masi organa bez dokaza o poremećaju funkcije organa;
4) reakcije prilagođavanja za koje se ne smatra da su toksikološki bitne;
5) mehanizmi toksičnosti supstanci specifični za vrstu, tj. kada je sa sigurnošću dokazano da efekti nisu relevantni za ljude.
3.8.2.1.9. Preporučene vrednosti za klasifikaciju u kategorije 1 i 2 specifične toksičnosti za ciljni organ (jednokratna izloženost) na osnovu podataka iz ispitivanja na životinjama.
3.8.2.1.9.1. Kako bi se olakšalo donošenje odluke o klasifikaciji supstance (u kategoriju 1 ili kategoriju 2 specifične toksičnosti za ciljni organ - jednokratna izloženost), određene su preporučene vrednosti koje se uzimaju u obzir za razmatranje doze, odnosno koncentracije supstance koja dovodi do značajnih uticaja na zdravlje. Osnovni razlog za uvođenje ovih preporučenih vrednosti je činjenica da sve supstance imaju moguće toksično dejstvo i da postoji određena doza/koncentracija iznad koje se njena toksičnost ispoljava.
3.8.2.1.9.2. Kada se u ispitivanjima na životinjama uoči toksično dejstvo koje je značajno za klasifikaciju, razmatranje doza, odnosno koncentracija pri kojima se to dejstvo ispoljilo u poređenju sa preporučenim vrednostima, obezbeđuje korisne podatke na osnovu kojih se odlučuje da li supstancu treba ili ne treba klasifikovati (jer su toksični efekti posledica štetnih svojstava same supstance, ali i njene doze/koncentracije).
3.8.2.1.9.3. Opseg preporučenih vrednosti (C) za izlaganje jednoj dozi koja je dovela do značajnog neletalnog toksičnog efekta je opseg koji se primenjuje za akutnu toksičnost, kao što je navedeno u Tabeli 3.8.2. koja je data u ovom prilogu.
Tabela 3.8.2. Opseg preporučenih vrednosti za specifičnu toksičnost za ciljni organ - jednokratna izloženost
|
|
Opseg preporučenih vrednosti za |
||
Put izlaganja |
Jedinice |
Kategorija 1 |
Kategorija 2 |
Kategorija 3 |
Peroralno (pacov) |
mg/kg telesne mase |
C ≤ 300 |
2000 ≥ C > 300 |
ne primenjuju se preporučene vrednosti |
Dermalno (pacov ili zec) |
mg/kg telesne mase |
C ≤ 1000 |
2000 ≥ C > 1000 |
|
Inhalacija gasa (pacov) |
ppmV/4h |
C ≤ 2500 |
5000 ≥ C > 2500 |
|
Inhalacija isparenja (pacov) |
mg/l/4h |
C ≤ 10 |
20 ≥ C > 10 |
|
Inhalacija prašine, magle, dima (pacov) |
mg/l/4h |
C ≤ 1,0 |
5,0 ≥ C > 1,0 |
|
Napomene:
1) Ove preporučene vrednosti i njihov opseg dati u Tabeli 3.8.2. treba samo da budu smernice, tj. da budu upotrebljene u okviru utvrđivanja kvaliteta podataka i da pomognu u donošenju odluke o klasifikaciji. One ne predstavljaju striktne vrednosti.
2) Ovakve vrednosti ne postoje za kategoriju 3 jer se klasifikacija vrši, pre svega, na osnovu podataka koji se odnose na ljude. Podaci koji potiču od ispitivanja na životinjama, ako postoje, treba da budu uključeni u postupak utvrđivanja kvaliteta podataka o delovanju neke supstance.
3.8.2.1.10. Dodatna uputstva
3.8.2.1.10.1. Kada je supstanca okarakterisana samo na osnovu podataka na životinjama (tipično za nove supstance, ali i za mnoge već poznate), proces klasifikacije podrazumeva upućivanje na preporučene doze, odnosno koncentracije kao važan elemenat za procenu kvaliteta podataka.
3.8.2.1.10.2. Kada postoje dobro potkrepljeni podaci o specifičnoj toksičnosti supstance za ciljni organ pri jednokratnoj izloženosti kod ljudi, takva supstanca treba da bude klasifikovana. Pozitivni podaci kod ljudi, bez obzira na doze, imaju veće vrednosti u smislu klasifikacije nego podaci dobijeni ispitivanjem na životinjama. Ako neka supstanca nije bila klasifikovana jer postojeći podaci nisu ukazivali na specifičnu toksičnost za ciljni organ kod ljudi, ali u međuvremenu postanu dostupni podaci iz incidenta koji ukazuju da ta supstanca ima specifičnu toksičnost za ciljni organ, onda ona treba da se klasifikuje.
3.8.2.1.10.3. Supstancu koja nije ispitana u smislu specifične toksičnosti za ciljni organ treba klasifikovati, ako je to moguće, na osnovu podataka o odnosu strukture i aktivnosti i na osnovu stručne procene podataka o strukturno sličnoj supstanci koja je ranije bila klasifikovana i na osnovu dodatnih činilaca, kao što je npr. formiranje zajedničkih, za toksičnost bitnih metabolita.
3.8.2.1.10.4. Koncentracije zasićenih isparenja takođe treba uvrstiti u elemente za klasifikaciju radi zaštite zdravlja ljudi i veće bezbednosti
3.8.2.2. Supstance iz kategorije 3: Prolazni efekti na ciljni organ
3.8.2.2.1. Kriterijumi za klasifikaciju supstance kao iritativne za respiratorne organe.
Kriterijumi za klasifikaciju supstanci u okviru kategorije 3 specifične toksičnosti za ciljni organ (jednokratna izloženost) kao iritativne za respiratorne organe su sledeći:
1) iritativni efekti na respiratorne organe (ograničeno crvenilo, edem, svrab i/ili bol), koji remete funkciju sa simptomima kao što su kašalj, bol, gušenje i smetnje disanja. Ova procena zasnovana je prvenstveno na podacima na ljudima;
2) subjektivno praćenje dejstva može biti podržano i merenjem iritacije respiratornog trakta (RTI) (kao što su elektrofiziološka reakcija, biomarkeri inflamacije u nazalnim ili bronhoalveolarnim sekretima);
3) simptomi uočeni kod ljudi treba da budu svojstveni široj populaciji izloženoj dejstvu neke supstance, a ne izolovane reakcije preosetljivosti ili odgovor izazvan samo kod pojedinaca sa preosetljivim disajnim putevima. Nedovoljno jasni izveštaji koji govore o "iritaciji" treba da budu odbačeni jer se ovi termini koriste za različite osećaje kao što su mirisi, neprijatan ukus, osećaj nadraženosti i suvoća, koji ne spadaju u tipične simptome iritacije respiratornih organa na osnovu kojih bi se izvršila klasifikacija;
4) u ovom trenutku ne postoje validirani testovi na životinjama koja mogu da mere iritaciju respiratornog trakta (RTI), međutim korisni podaci mogu se dobiti na osnovu jednokratnog ili ponovljenog ispitivanja inhalacione toksičnosti. Na primer, ispitivanje na životinjama može da obezbedi korisne podatke o kliničkim znacima toksičnosti (otežano disanje, rinitis itd.) i histopatološke podatke (npr. hiperemija, edem, minimalna inflamacija, zgusnuta sluz) koje su reverzibilne i mogu da budu odraz gore opisanih kliničkih simptoma. Ovakva ispitivanja na životinjama treba koristiti u proceni kvaliteta podataka;
5) ova klasifikacija je prikladna samo u slučaju kada nisu primećena ozbiljnija oštećenja organa, npr. respiratornog sistema.
3.8.2.2.2. Kriterijumi za klasifikaciju supstanci na osnovu narkotičkog dejstva.
Kriterijumi za klasifikaciju supstanci u okviru kategorije 3 na osnovu njenog narkotičkog dejstva su sledeći:
1) depresija centralnog nervnog sistema uključujući narkotičke efekte kod ljudi kao što su: pospanost, san, smanjena budnost, gubitak refleksa, nedostatak koordinacije i vrtoglavica. Ova dejstva mogu se manifestovati i kao jaka glavobolja ili mučnina i mogu dovesti do lošeg rasuđivanja, nesvestice, nervoze, umora, poremećaja pamćenja, poremećaja opažanja i koordinacije, poremećaja u vremenu reakcije ili pospanosti;
2) kod životinja simptomi narkotičkog dejstva supstance su letargija, loša koordinacija, gubitak refleksa uspravljanja i prestanak kretanja. Ukoliko ova dejstva nemaju prolazni karakter, supstancu koja ih je izazvala treba klasifikovati u kategoriju 1 ili 2 specifične toksičnosti za ciljne organe - jednokratna izloženost.
3.8.3. Kriterijumi za klasifikaciju smeša
3.8.3.1. Smeše se klasifikuju na osnovu istih kriterijuma koji važe i za supstance ili na način koji je opisan u daljem tekstu. Kao i supstance, smeše treba klasifikovati na osnovu specifične toksičnosti za ciljni organ posle jednokratne izloženosti.
3.8.3.2. Klasifikacija smeše kada su dostupni podaci za kompletnu smešu
3.8.3.2.1. Kada su iz iskustva na ljudima ili iz odgovarajućih ispitivanja na životinjama dostupni pouzdani i kvalitetni podaci koji se odnose na smešu, kao što je opisano kod kriterijuma za klasifikaciju, onda se smeša klasifikuje na osnovu utvrđivanja kvaliteta ovih podataka (odeljak 1.1.1.4. ovog priloga). Posebnu pažnju treba obratiti na procenu podataka o smešama kako doze, trajanje, praćenje ili analize ne bi učinile takve rezultate neupotrebljivim.
3.8.3.3. Klasifikacija smeše kada nisu dostupni podaci za kompletnu smešu: Načela premošćavanja
3.8.3.3.1. Kada sama smeša nije ispitana radi utvrđivanja njene specifične toksičnosti za ciljni organ, ali ima dovoljno podataka o pojedinim sastojcima i sličnim već ispitanim smešama, da bi se opasnost od smeše mogla odgovarajuće okarakterisati, ovi se podaci koriste u skladu sa principima premošćavanja koji su opisani u odeljku 1.1.3. ovog priloga.
3.8.3.4. Klasifikacija smeše kada su dostupni podaci za sve ili samo za neke njene sastojke
3.8.3.4.1. Kada nema pouzdanih dokaza ili podataka o ispitivanju određene smeše, i ne mogu se koristiti ni načela premošćavanja radi njene klasifikacije, onda se klasifikacija smeše zasniva na klasifikaciji supstanci od kojih se sastoji. U ovom slučaju, smeša se klasifikuje kao specifično toksična za ciljni organ (navesti organ), nakon jednokratnog izlaganja, kada je barem jedan njen sastojak klasifikovan u kategoriju 1 ili 2 specifične toksičnosti za ciljni organ (jednokratna izloženost) i prisutan je u koncentraciji koja je jednaka ili veća od odgovarajuće opšte granične koncentracije za kategoriju 1 i 2, respektivno, date u Tabeli 3.8.3. ovog priloga.
3.8.3.4.2. Opšte granične koncentracije i klasifikacija prikladno se primenjuju na jednokratnu izloženost supstanci sa specifičnom toksičnošću za ciljni organ.
3.8.3.4.3. Smeše treba nezavisno klasifikovati u jednu ili obe, jednokratnu i višekratnu toksičnost.
Tabela 3.8.3. Opšte granične koncentracije za sastojke smeše klasifikovane kao specifično toksične za ciljni organ, koje aktiviraju klasifikaciju smeše u kategoriju 1 ili 2
Klasifikacija sastojka |
Opšte granične vrednosti koje aktiviraju klasifikaciju smeše |
|
Kategorija 1 |
Kategorija 2 |
|
Kategorija 1 |
koncentracija ≥ 10% |
1,0% ≤ koncentracija < 10% |
Kategorija 2 |
|
koncentracija ≥ 10% |
Napomena 1: Ukoliko je neki sastojak smeše sa specifičnom toksičnošću za ciljni organ iz kategorije 2 prisutan u smeši u koncentraciji iznad 1,0%, bezbednosni list za smešu dostupan je na zahtev.
3.8.3.4.4. Posebnu pažnju treba obratiti ako se u smeši nalaze toksični sastojci koji deluju na više od jednog sistema organa i treba uzeti u obzir njihovu potencijaciju ili sinergističke interakcije jer pojedine supstance mogu izazvati toksičnost za ciljni organ pri koncentraciji <1% kada neki drugi sastojak smeše pojačava njegovo toksično delovanje.
3.8.3.4.5. Posebnu pažnju treba obratiti pri ekstrapolaciji toksičnosti smeše koja sadrži sastojak iz kategorije 3. Odgovarajuća opšta granična koncentracija je 20%; ipak, ona može biti viša ili niža u zavisnosti od sastoj(a)ka iz kategorije 3 i toga da se neka dejstva, kao što je iritacija respiratornog trakta, možda neće pojaviti ispod određene koncentracije, dok se druga, kao što je narkotičko dejstvo, mogu pojaviti ispod ove vrednosti od 20%. U ovom slučaju potrebna je stručna procena.
Iritacija respiratornih organa i narkotički efekat posebno se ocenjuju u skladu sa kriterijumima navedenim u odeljku 3.8.2.2. ovog priloga. Kada se vrši klasifikacija za ove opasnosti, doprinos svakog sastojka smatra se aditivnim, osim ukoliko postoje dokazi da efekti nisu aditivni.
3.8.3.4.6. U slučajevima u kojima se primenjuje aditivni pristup za sastojke iz Kategorije 3, relevantni sastojci smeše su oni koji su prisutni u koncentraciji koja je veća ili jednaka 1 % (maseni procenti za čvrsto stanje, tečnosti, prašinu, maglu i pare i zapreminski procenti za gasove), osim ako postoji razlog za sumnju da je sastojak koji je prisutan u koncentaciji manjoj od 1 % i dalje relevantan za klasifikaciju smeše u odnosu na iritaciju respiratornog trakta ili narkotičke efekte.
3.8.4. Elementi obeležavanja
3.8.4.1. Elementi obeležavanja za supstance ili smeše koje ispunjavaju kriterijume za klasifikaciju u ovu klasu opasnosti dati su u Tabeli 3.8.4. koja je data u ovom prilogu.
Tabela 3.8.4. Elementi obeležavanja za specifičnu toksičnost za ciljni organ nakon jednokratnog izlaganja
Klasifikacija |
Kategorija 1 |
Kategorija 2 |
Kategorija 3 |
GHS piktogram opasnosti |
|
|
|
Reč upozorenja |
Opasnost |
Pažnja |
Pažnja |
Obaveštenje o opasnosti |
H370: |
H371: |
H335: |
Obaveštenja o merama predostrožnosti - prevencija |
P260 |
P260 |
P261 |
Obaveštenja o merama predostrožnosti - reagovanje |
P308 + P311 |
P308 + P311 |
P304 + P340 |
Obaveštenja o merama predostrožnosti - skladištenje |
P405 |
P405 |
P403 + P233 |
Obaveštenja o merama predostrožnosti - odlaganje |
P501 |
P501 |
P501 |
3.9. Specifična toksičnost za ciljni organ - višekratna izloženost
3.9.1. Definicija i opšta uputstva
3.9.1.1. Specifična toksičnost za ciljni organ - višekratna izloženost jesu specifični toksični efekti na ciljne organe koji nastaju nakon višekratnog izlaganja supstanci ili smeši. Uključeni su svi značajni efekti na zdravlje koji mogu da naruše funkciju, reverzibilni i ireverzibilni, trenutni i/ili odloženi. Međutim, drugi specifični toksični efekti koji su posebno obrađeni u odeljcima 3.1. do 3.8. i 3.10. ovog priloga, ovde nisu uključeni.
3.9.1.2. Klasifikacija supstance ili smeše kao toksične za ciljni organ (višekratna izloženost) identifikuje je kao specifično toksičnu za ciljni organ i kao potencijalno štetnu po zdravlje ljudi koji su izloženi.
3.9.1.3. Ova štetni efekti po zdravlje obuhvataju toksične efekte na ljude ili eksperimentalne životinje, toksikološki značajne promene funkcije ili morfologije tkiva ili organa ili dovode do ozbiljnih promena biohemijskih ili hematoloških parametara kod eksperimentalnih životinja koji su relevantni za zdravlje ljudi.
3.9.1.4. Prilikom procene uzimaju se u obzir ne samo značajne promene u jednom organu ili biološkom sistemu, već i opšte promene manje teške prirode koje zahvataju više organa.
3.9.1.5. Specifična toksičnost za ciljni organ može može se pojaviti nakon bilo kog puta izlaganja od značaja za ljude, tj. peroralno, dermalno ili inhalaciono.
3.9.1.6. Neletalni toksični efekti na pojedine organe posle jednokratne izlozenosti klasifikuju se kako je opisano za Specifičnu toksičnost za ciljni organ - jednokratna izloženost (odeljak 3.8. ovog priloga) i stoga su izuzeti iz ovog odeljka.
3.9.2. Kriterijumi za klasifikaciju supstanci
3.9.2.1. Supstance se klasifikuju u kategorije specifične toksičnosti za ciljni organ - višekratna izloženost na osnovu stručne procene i utvrđivanja kvaliteta podataka kao i preporučenih vrednosti koje uzimaju u obzir trajanje izloženosti i doze, odnosno koncentracije koja ima toksične efekte (videti odeljak 3.9.2.9. ovog priloga). Supstance se potom klasifikuju u kategoriju 1 ili 2 u zavisnosti od prirode i intenziteta efekata koje izazivaju (Tabela 3.9.1. koja je data u ovom prilogu).
Tabela 3.9.1. Kriterijumi za specifičnu toksičnost za ciljni organ - višekratna izloženost
Kategorija opasnosti |
Kriterijumi |
Kategorija 1 |
Supstance koje dovode do znatnih toksičnih efekata kod ljudi i za koje se na osnovu eksperimenata na životinjama predpostavlja da mogu da izazovu jake toksične efekte kod ljudi posle višekratne izloženosti. |
Kategorija 2 |
Supstance za koje se na osnovu eksperimenata na životinjama pretpostavlja da mogu imati štetne efekte na zdravlje ljudi posle višekratne izloženosti. |
Napomena: Nastoji se da se odredi primarni ciljni organ toksičnosti i u skladu sa tim klasifikovati, kao npr. supstance sa hepatotoksičnim dejstvom, sa neurotoksičnim dejstvom i slično. Pažljivo se analiziraju svi podaci i, kad je to moguće, isključuju sekundarni efekti (supstance sa hepatotoksičnim dejstvom mogu imati sekundarne efekte na nervnom ili gastrointestinalnom sistemu).
3.9.2.2. Treba odrediti bitan put izlaganja kojim klasifikovana supstanca izaziva svoja toksična dejstva.
3.9.2.3. Klasifikacija se vrši na osnovu stručne procene (odeljak 1.1.1. ovog priloga), na osnovu kvaliteta svih podataka uključujući i uputstvo za klasifikaciju dato u odeljku 3.9.2.4. ovog priloga.
3.9.2.4. Kvalitet svih podataka (odeljak 1.1.1. ovog priloga), uključujući i incidente kod ljudi, epidemiološka i ispitivanja na životinjama, služi da se potvrde specifični toksični efekti supstance za ciljni organ koji su bitni za klasifikaciju. Koriste se i podaci iz oblasti industrijske toksikologije sakupljani tokom godina. Procena se bazira na svim postojećim podacima, uključujući objavljene studije i dodatne prihvatljive podatke.
3.9.2.5. Podaci potrebni za procenu specifične toksičnosti za ciljni organ dobijaju se ili iz višekratne izloženosti ljudi kod kuće, na radnom mestu ili u okruženju ili iz ispitivanja na životinjama. Standardna ispitivanja na pacovima ili miševima koja obezbeđuju ove podatke traju 28 ili 90 dana ili tokom njihovog životnog ciklusa (do dve godine) i uključuju hematološka, kliničko-biohemijska i detaljne makroskopske i mikroskopske preglede u cilju određivanja toksičnih efekata na ciljna tkiva/organe. Rezultati ispitivanja posle ponovljenog doziranja na drugim životinjskim vrstama takođe mogu obezbediti relevantne podatke. I druga ispitivanja posle dugotrajne izloženosti, kao što su ispitivanja karcinogenosti, neurotoksičnosti ili toksičnosti po reprodukciju, mogu takođe obezbediti podatke o specifičnoj toksičnosti za ciljni organ koji bi se mogli koristiti u proceni za klasifikaciju.
3.9.2.6. U izuzetnim slučajevima, na osnovu stručne procene, pojedine supstance sa specifičnom toksičnošću za ciljni organ, na osnovu nalaza kod ljudi, mogu se klasifikovati u kategoriju 2:
1) kada nalazi dobijeni kod ljudi nisu dovoljni da bi supstanca bila klasifikovana u kategoriju 1 i/ili
2) na osnovu prirode i intenziteta efekata.
Doze, odnosno koncentracije kod ljudi ne treba uzimati u obzir pri klasifikaciji i svi podaci dobijeni u ispitivanjima na životinjama treba da budu odgovarajući za klasifikaciju u kategoriju 2. Ako neki od podataka iz ispitivanja na životinjama ukazuju da je odgovarajuća klasifikacija u kategoriju 1, supstancu treba klasifikovati u kategoriju 1.
3.9.2.7. Efekti koji se uzimaju u obzir u postupku klasifikacije u kategorije specifične toksičnosti za ciljni organ - višekratna izloženost.
3.9.2.7.1. Klasifikacija supstanci vrši se na osnovu pouzdanih podataka koji dovode u vezu višekratnu izloženost sa očiglednim i karakterističnim toksičnim efektima supstance.
3.9.2.7.2. Podaci o delovanju supstance na ljude dobijeni iz iskustva ili incidenata, obično su ograničeni na izveštaje o štetnim posledicama po zdravlje ljudi, često su nepouzdani u pogledu o uslova izloženosti i ne obezbeđuju dovoljno naučnih podataka koji se dobijaju dobro izvedenim ispitivanjima na životinjama.
3.9.2.7.3. Podaci dobijeni u ispitivanjima na životinjama mogu pružiti mnogo više detalja, u vidu kliničkih posmatranja, hematoloških, kliničko-biohemijsih, mikroskopskih i makroskopskih patoloških pregleda u kojima se često identifikuju opasnosti od neke supstance, koje ne ugrožavaju život, ali koje mogu da ukažu na funkcionalni poremećaj. Svi raspoloživi podaci i relevantnost za ljudsko zdravlje uzimaju se u obzir prilikom klasifikacije uključujući, između ostalih, i sledeće efekte na ljude i/ili životinje:
1) oboljevanje ili smrt kao posledica višekratne ili dugotrajne izloženosti. Oboljevanje ili smrt može biti rezultat višekratne izloženosti, čak i relativno niskim dozama, odnosno koncentracijama, usled bioakumulacije supstance ili njenih metabolita, odnosno zbog zasićenja procesa detoksikacije usled ponovljene izloženosti supstanci ili njenim metabolitima;
2) značajne funkcionalne promene u centralnom ili perifernom nervnom sistemu ili drugim sistemima organa, uključujući znake depresije centralnog nervnog sistema i efekte na posebna čula (kao što su čulo vida, sluha i mirisa);
3) svaka postojana i značajna promena kliničko-biohemijskih, hematoloških ili parametara analize mokraće;
4) znatno oštećenje organa uočeno pri patoanatomskom pregledu i/ili kasnije potvrđeno mikroskopskim pregledom;
5) multifokalna ili difuzna nekroza, fibroza ili formiranje granuloma u vitalnim organima koji imaju sposobnost regeneracije;
6) morfološke promene koje su potencijalno reverzibilne, ali pružaju jasan dokaz o poremećaju funkcije organa (npr. teška masna degeneracija jetre);
7) dokazi o značajnom izumiranju ćelija (uključujući degeneraciju ćelija i smanjenje njihovog broja) kod vitalnih organa koji nemaju sposobnost regeneracije.
3.9.2.8. Efekti na osnovu kojih se ne može izvršiti klasifikacija supstance u kategorije 1 i 2 specifične toksičnosti za ciljni organ posle višekratne izloženosti:
3.9.2.8.1. Ponekad se mogu uočiti efekti određenih supstanci kod ljudi ili životinja koji ne opravdavaju klasifikaciju. Takvi efekti uključuju i:
1) kliničko zapažanje ili neznatne promene u povećanju telesne mase, promene u unosu hrane ili vode, koji imaju toksikološki značaj ali sami po sebi ne ukazuju na "značajnu" toksičnost;
2) neznatne promene u kliničko-biohemijskim, hematološkim ili parametrima analize mokraće, odnosno prolazni efekti, kada su takve promene i efekti od sumnjivog ili minimalnog toksikološkog značaja;
3) promene u masi organa bez dokaza o poremećaju funkcije organa;
4) reakcije prilagođavanja za koje se ne smatra da su toksikološki bitne;
5) mehanizme toksičnosti supstanci koji su specifični za vrstu, tj. kada je sa sigurnošću dokazano da efekti nisu relevantni za ljude, onda klasifikacija nije opravdana.
3.9.2.9. Preporučene vrednosti za klasifikaciju u kategorije 1 i 2 specifične toksičnosti za ciljni organ (višekratna izloženost) na osnovu podataka iz ispitivanja na životinjama
3.9.2.9.1. U ispitivanjima na životinjama, nemoguće je osloniti se samo na posmatranje efekata bez podataka o dužini izloženosti tokom eksperimenta i doze/koncentracije, jer se time izuzimaju osnovne postavke toksikologije, tj. sve supstance mogu da budu toksične, a doza/koncentracija i dužina izlaganja su činioci koji određuju toksičnost. U većini eksperimenata na životinjama koriste se gornje granične vrednosti doza.
3.9.2.9.2. Da bi se olakšalo donošenje odluke da li treba klasifikovati supstancu i u koju kategoriju (kategorija 1 ili kategorija 2), date su preporučene vrednosti doze, odnosno koncentracije supstance radi razmatranja doza/koncentracija za koje je pokazano da značajno utiču na zdravlje.
Osnovni razlog za uvođenje ovih preporučenih vrednosti je činjenica da sve supstance mogu biti toksične i da postoji određena doza/koncentracija iznad koje se toksičnost ispoljava.
Ispitivanja na životinjama primenom ponovljenih doza namenjena su da izazovu toksične efekte kako bi se postigao cilj ovih ispitivanja i da većina studija otkrije neko toksično dejstvo supstance bar pri primeni najviših doza. Ne odlučuje se samo kakve efekte supstanca može da izazove, već i na kojim nivoima doza/koncentracija i koliko su ovi efekti relevantni za ljude.
3.9.2.9.3. Kada se u ispitivanjima na životinjama uoči značajno toksično dejstvo koje zahteva klasifikaciju, razmatranje dužine izloženosti u eksperimentu i doza, odnosno koncentracija pri kojima su ta dejstva uočena u poređenju sa preporučenim vrednostima obezbeđuje korisne podatke na osnovu kojih se može doneti odluka da li supstancu treba ili ne treba klasifikovati (jer su toksični efekti posledica štetnih svojstava same supstance, ali i dužine izloženosti i doze, odnosno koncentracije).
3.9.2.9.4. Na odluku da li neku supstancu treba klasifikovati može uticati i podatak o preporučenoj dozi, odnosno koncentraciji pri kojoj ili ispod koje se ne uočava značajno toksično dejstvo.
3.9.2.9.5. Ove preporučene vrednosti odnose se na dejstva koja su zapažena pri standardnim 90-to dnevnim studijama toksičnosti sprovedenim na pacovima. Ove vrednosti mogu poslužiti kao osnova za izvođenje odgovarajućih preporučenih vrednosti u studijama toksičnosti za dužu ili kraću izloženost, ekstrapolacijom vremena izloženosti u dozu slično Haberovom pravilu o inhalaciji po kome je doza sa efektom direktno proporcionalna koncentraciji supstance i dužini izloženosti. Procenu treba vršiti od slučaja do slučaja, npr. vrednosti za 28-dnevne studije dobiće se tako što se preporučene vrednosti pomnože faktorom tri.
3.9.2.9.6. Stoga se klasifikacija u kategoriju 1 primenjuje kada se značajni toksični efekti, uočeni posle višekratne izloženosti u 90-dnevnoj studiji sprovedenoj na eksperimentalnim životinjama, pojavljuju na nivou ili ispod preporučenih vrednosti koje su date u Tabeli 3.9.2. koja je data u ovom prilogu.
Tabela 3.9.2. Preporučene vrednosti za klasifikaciju supstanci u kategoriju 1 specifične toksičnosti za ciljni organ - višekratna izloženost
Put izlaganja |
Jedinice |
Preporučene vrednosti |
Peroralno (pacov) |
mg/kg t.m. |
C ≤ 10 |
Dermalno (pacov ili zec) |
mg/kg t.m. |
C ≤ 20 |
Inhalaciono (pacov) gas |
ppmV/6h/dan |
C ≤ 50 |
Inhalaciono (pacov) pare |
mg/l/6h/dan |
C ≤ 0,2 |
Inhalaciono (pacov) prašina/magla/dim |
mg/l/6h/dan |
C ≤ 0,02 |
3.9.2.9.7. Klasifikacija u kategoriju 2 se primenjuje kada se značajni toksični efekti uočeni posle višekratne izloženosti u 90-dnevnoj studiji sprovedenoj na eksperimentalnim životinjama, javljaju u opsegu preporučenih vrednosti koje su date u Tabeli 3.9.3. koja je data u ovom prilogu.
Tabela 3.9.3. Preporučene vrednosti koje treba da pomognu klasifikaciju supstanci u kategoriju 2
Put izlaganja |
Jedinice |
Opseg preporučenih vrednosti (doza/koncentracija) |
Peroralno (pacov) |
mg/kg t.m. /dan |
10 < C ≤ 100 |
Dermalno (pacov ili zec) |
mg/kg t.m. /dan |
20 < C ≤ 200 |
Inhalaciono (pacov) gasa |
ppmV/6h/dan |
50 < C ≤ 250 |
Inhalaciono (pacov) pare |
mg/l/6h/dan |
0,2 < C ≤ 1,0 |
Inhalaciono (pacov) prašine/magle/dima |
mg/l/6h/dan |
0,02 < C ≤ 0,2 |
3.9.2.9.8. Navedene preporučene vrednosti i opsezi vrednosti dati u odeljcima 3.9.2.9.6. i 3.9.2.9.7. ovog priloga predstavljaju samo smernice, tj. upotrebljavaju se za utvrđivanje kvaliteta podataka i pomažu u donošenju odluke o klasifikaciji. Oni ne predstavljaju striktne vrednosti.
3.9.2.9.9. Moguće je da se specifičan profil toksičnosti pojavi u studijama toksičnosti ponovljenih doza pri dozi/koncentraciji koja je ispod preporučene vrednosti, kao što je < 100 mg/kg telesne mase/dan peroralnim putem, međutim priroda efekta, kao što je npr. nefrotoksičnost uočena samo kod mužjaka određene vrste pacova za koje se zna da su podložni ovom efektu, može rezultirati odlukom da se supstanca ne klasifikuje. I obratno, moguće je da se specifičan profil toksičnosti pojavi u studijama toksičnosti ponovljenih doza na životinjama pri dozi koja je jednaka ili viša od preporučene vrednosti, kao što je ≥ 100 mg/kg telesne mase/dan peroralnim putem, i da pored toga postoje i dodatni podaci iz drugih izvora, kao što su druga istraživanja dugotrajne primene supstance ili iskustva kod ljudi, koje podržavaju zaključak da je, imajući u vidu utvrđivanje kvaliteta podataka, klasifikacija potrebna.
3.9.2.10. Dodatna uputstva
3.9.2.10.1. Kada je supstanca okarakterisana samo na osnovu podataka na životinjama (tipično za nove supstance, ali i za mnoge već poznate), proces klasifikacije podrazumeva upućivanje na preporučene doze, odnosno koncentracije kao važan elemenat za procenu kvaliteta podataka.
3.9.2.10.2. Supstancu treba klasifikovati kada postoje dobro potkrepljeni podaci o specifičnoj toksičnosti supstance za ciljni organ kod ljudi, koja se pripisuje ponovljenom ili dugotrajnom izlaganju. Pozitivni rezultati dobijeni kod ljudi, bez obzira na dozu, značajniji su od podataka dobijenih ispitivanjem na životinjama. Ako neka supstanca nije klasifikovana jer nije uočena specifična toksičnost za ciljni organ na nivou ili ispod preporučenih doza, odnosno koncentracija za ispitivanje na životinjama, a kasniji podaci o incidentu kod ljudi ukazuju da ta supstanca ima specifičnu toksičnost za ciljni organ, onda je treba klasifikovati.
3.9.2.10.3. Supstancu koja nije ispitana u smislu specifične toksičnosti za ciljni organ, treba klasifikovati, ako je to moguće, na osnovu podataka o vezi strukture i aktivnosti i na osnovu stručne procene podataka o strukturno sličnim supstancama koje su prethodno klasifikovane i na osnovu dodatnih činilaca, kao što je npr. formiranje zajedničkih za toksičnost bitnih metabolita.
3.9.2.10.4. Koncentracije zasićenih isparenja takođe treba uvrstiti u elemente za klasifikaciju radi zaštite zdravlje i veće sigurnosti.
3.9.3. Kriterijumi za klasifikaciju smeša
3.9.3.1. Smeše se klasifikuju na osnovu istih kriterijuma koji važe i za supstance ili na način koji je opisan u daljem tekstu. Kao i supstance, smeše treba klasifikovati na osnovu specifične toksičnosti za ciljni organ posle višekratne izloženosti.
3.9.3.2. Klasifikacija smeše kada su dostupni podaci za kompletnu smešu
3.9.3.2.1. Kada su dostupni pouzdani i kvalitetni podaci kod ljudi ili iz odgovarajućih ispitivanja na životinjama, kao što je opisano kod kriterijuma za klasifikaciju supstanci, a koji se odnose na samu smešu (odeljak 1.1.1.4. ovog priloga), onda se smeša klasifikuje na osnovu utvrđivanja kvaliteta ovih podataka. Posebnu pažnju treba obratiti na procenu podataka o smešama kako doza, trajanju, praćenje ili analiza ne bi učinile rezultate neupotrebljivim za zaključivanje o klasifikaciji.
3.9.3.3. Klasifikacija smeše kada nisu dostupni podaci za kompletnu smešu: Načela premošćavanja
3.9.3.3.1. Kada sama smeša nije ispitana radi utvrđivanja njene specifične toksičnosti za ciljni organ, ali ima dovoljno podataka o pojedinim sastojcima i sličnim, već ispitanim smešama da bi se opasnost od smeše mogla odgovarajuće proceniti, ovi podaci koriste se u skladu sa načelima premošćavanja koja su opisana u odeljku 1.1.3. ovog priloga.
3.9.3.4. Klasifikacija smeše kada su dostupni podaci za sve ili samo za neke njene sastojke
3.9.3.4.1. Kada nema pouzdanih dokaza ili podataka o ispitivanju određene smeše, i ne mogu se koristiti ni načela premošćavanja radi njene klasifikacije, onda se klasifikacija smeše zasniva na klasifikaciji supstanci od kojih se sastoji. U ovom slučaju smeša se klasifikuje kao specifično toksična za ciljni organ (navesti organ), nekog ponovljenog izlaganja, kada je barem jedan njen sastojak klasifikovan u kategoriju 1 ili 2 specifične toksičnosti za ciljni organ (višekratna izloženost) i prisutan je u koncentraciji koja je jednaka ili veća od odgovarajuće opšte granične koncentracije za kategoriju 1 i 2, respektivno, date u Tabeli 3.9.4. ovog priloga.
Tabela 3.9.4. Opšte granične koncentracije za sastojke smeše klasifikovane kao specifično toksične za ciljni organ, koje aktiviraju klasifikaciju smeše
Klasifikacija sastojka |
Opšte granične vrednosti koje aktiviraju klasifikaciju smeše |
|
Kategorija 1 |
Kategorija 2 |
|
Kategorija 1 |
koncentracija ≥ 10% |
1,0% ≤ koncentracija < 10% |
Kategorija 2 |
|
koncentracija ≥ 10% |
Napomena 1: Ukoliko je neki sastojak smeše sa specifičnom toksičnošću za ciljni organ iz kategorije 2 prisutan u smeši u koncentraciji ≥ 1,0%, bezbednosni list za smešu dostupan je na zahtev.
3.9.3.4.2. Opšte granične koncentracije i odgovarajuću klasifikaciju treba primeniti u slučaju toksikanata sa specifičnom toksičnošću za ciljni organ pri višekratnom izlaganju.
3.9.3.4.3. Nezavisno se razmatra klasifikacija smeše u odnosu na toksičnost usled jednokratnog i u odnosu na toksičnost usled višekratnog izlaganja.
3.9.3.4.4. Posebnu pažnju treba obratiti u slučaju kada se u smeši nalaze toksikanti koji deluju na više od jednog sistema organa kada treba uzeti u obzir njihovu potencijaciju ili sinergističke interakcije jer pojedine supstance mogu izazvati toksičnost za ciljni organ pri koncentraciji <1% kada neki drugi sastojak smeše pojačava njegovo toksično delovanje.
3.9.4. Elementi obeležavanja
3.9.4.1. Elementi obeležavanja za supstance ili smeše koje ispunjavaju kriterijume za klasifikaciju u ovu klasu opasnosti dati su u Tabeli 3.9.5. koja je data u ovom prilogu.
Tabela 3.9.5. Elementi obeležavanja za specifičnu toksičnost za ciljni organ nakon višekratnog izlaganja
Klasifikacija |
Kategorija 1 |
Kategorija 2 |
GHS piktogram opasnosti |
|
|
Reč upozorenja |
Opasnost |
Pažnja |
Obaveštenje o opasnosti |
H372: |
H373: |
Obaveštenja o merama predostrožnosti - prevencija |
P260 |
P260 |
Obaveštenja o merama predostrožnosti - reagovanje |
P314 |
P314 |
Obaveštenja o merama predostrožnosti - skladištenje |
||
Obaveštenja o merama predostrožnosti - odlaganje |
P501 |
P501 |
3.10.1. Definicije i opšta uputstva
3.10.1.1. Ovi kriterijumi se odnose na klasifikaciju supstanci ili smeša koje mogu predstavljati opasnost po zdravlje ljudi nakon aspiracije.
3.10.1.2. "Aspiracija" predstavlja unos supstance ili smeše u čvrstom ili tečnom stanju direktno kroz usta ili nosne otvore ili indirektno pri povraćanju, kada supstanca dospeva u dušnik i donje delove respiratornog sistema.
3.10.1.3. Opasnost od aspiracije jesu ozbiljni akutni efekti kao što su hemijska pneumonija, povreda pluća ili smrt, koji nastaju nakon aspiracije supstance ili smeše.
3.10.1.4. Aspiracija započinje u trenutku udaha, a nastaje u toku vremena koje je potrebno za jedan udah, kada materijal uzročnik zastane na mestu gde se ukrštaju gornji deo respiratornog trakta i digestivni trakt i pređe u laringofaringealnu oblast.
3.10.1.5. Do aspiracije supstance ili smeše može doći i pri povraćanju, nakon gutanja. Ovo treba imati u vidu pri obeležavanju, naročito kada je zbog akutne toksičnosti preporučeno izazivanje povraćanja posle gutanja. Ako supstanca ili smeša predstavlja opasnost od toksičnosti usled aspiracije, preporuku o izazivanju povraćanja treba izmeniti.
3.10.1.6. Posebne napomene
3.10.1.6.1. Pregled medicinske literature o aspiraciji hemikalija otkriva da pojedini ugljovodonici (destilati nafte) i određeni hlorovani ugljovodonici predstavljaju opasnost po zdravlje ljudi usled aspiracije.
3.10.1.6.2. Kriterijumi za klasifikaciju zasnivaju se na kinematičkom viskozitetu. Sledeća formula omogućava pretvaranje dinamičkog u kinematički viskozitet:
dinamički viskozitet (mPa s) |
= kinematički viskozitet (mm2/s) |
gustina (g/cm3) |
Iako definicija aspiracije iz odeljka 3.10.1.2. ovog priloga obuhvata unos supstance ili smeše u čvrstom stanju u respiratorni sistem, klasifikacija za Kategoriju 1 u skladu sa tačkom (2) Tabele 3.10.1. koja je data u ovom prilogu primenjuje se samo na supstance ili smeše u tečnom stanju.
3.10.1.6.3. Klasifikacija aerosola/ magle(14)
Supstanca ili smeša u obliku aerosola i magle obično se pakuje u ambalažu kao što su posude pod pritiskom, posude sa raspršivačem sa okidačem i posude sa pumpicom. U ovim slučajevima, kriterijum za klasifikaciju na osnovu opasnosti od aspiracije jeste da li se u ustima može formirati količina supstance ili smeše koja bi zatim mogla biti aspirirana. Ako se supstanca ili smeša iz posude pod pritiskom raspršuje u vidu fine magle ili aerosola, nema mogućnosti da se u ustima formira količina koja bi mogla biti aspirirana. Međutim, ako se supstanca ili smeša iz posude pod pritiskom raspršuje u obliku mlaza, može doći do formiranja količine koja potom može biti aspirirana.
Obično je magla koja se izbacuje raspršivačem sa okidačem ili pumpicom gruba, pa može da formira količinu koja potom može biti aspirirana. Ukoliko se mehanizam za raspršivanje može skinuti sa pakovanja tako da sadržaj bude dostupan za gutanje, treba razmotriti klasifikaciju supstance ili smeše.
3.10.2. Kriterijumi za klasifikaciju supstanci
Tabela 3.10.1. Kriterijumi za opasnost od aspiracije
Kategorija opasnosti |
Kriterijumi |
Kategorija 1 |
Supstance koje su toksične za ljude ukoliko se aspiriraju ili za koje se smatra da predstavljaju opasnost od toksičnosti usled aspiracije. |
Napomena: Supstance iz kategorije 1 uključuju, između ostalih, ugljovodonike, terpentin i ulje iz borovih iglica.
3.10.3. Kriterijumi za klasifikaciju smeša
3.10.3.1. Klasifikacija smeše kada su dostupni podaci za kompletnu smešu
Smeša se klasifikuje u kategoriju 1 na osnovu pouzdanih i kvalitetnih podataka iz iskustava na ljudima.
3.10.3.2. Klasifikacija smeše kada nisu dostupni podaci za kompletnu smešu: Načela premošćavanja
3.10.3.2.1. Kada sama smeša nije ispitana radi utvrđivanja njene opasnosti od aspiracije, ali ima dovoljno podataka o pojedinačnim sastojcima i sličnim, već ispitanim smešama, da bi se odgovarajuće okarakterisala opasnost, ove podatke treba koristiti u skladu sa načelima premošćavanja datim u odeljku 1.1.3. ovog priloga.
U slučaju primene načela premošćavanja koja se odnose na razblaživanje, koncentracija sastojaka toksičnih usled aspiracije treba da bude 10% ili više.
3.10.3.3. Klasifikacija smeše kada su dostupni podaci za sve ili samo za neke njene sastojke
3.10.3.3.1. Kategorija 1
3.10.3.3.1.1. Relevantni sastojci smeše su oni koji su prisutni u koncentraciji koja je veća ili jednaka 1%.
3.10.3.3.1.2. Smeša se klasifikuje u kategoriju 1 kada je suma koncentracija sastojaka klasifikovanih u kategoriju 1 veća ili jednaka 10% i smeša ima kinematički viskozitet ≤ 20,5 mm2/s, izmeren na 40°C.
3.10.3.3.1.3. U slučaju smeše koja se raslojava na dva ili više odvojenih slojeva, celokupna smeša se klasifikuje u kategoriju 1 ako je u bilo kojem od odvojenih slojeva suma koncentracija sastojaka klasifikovanih u kategoriju 1 veća ili jednaka 10% i on ima kinematički viskozitet ≤ 20,5 mm2/s, izmeren na 40°C.
______
(14)Magla je suspenzija finih kapljica tečnosti u gasu - kondezacioni i dispergovani aerosoli sa tečnom fazom
3.10.4. Elementi obeležavanja
3.10.4.1. Elementi obeležavanja za supstance ili smeše koje ispunjavaju kriterijume za klasifikaciju u ovu klasu opasnosti dati su u Tabeli 3.10.2. koja je data u ovom prilogu.
Tabela 3.10.2. Elementi obeležavanja za toksičnost usled aspiracije (opasnost od toksičnosti usled aspiracije)
Klasifikacija |
Kategorija 1 |
GHS piktogram opasnosti |
|
Reč upozorenja |
Opasnost |
Obaveštenje o opasnosti: |
H304: |
Obaveštenja o merama predostrožnosti - prevencija |
|
Obaveštenja o merama predostrožnosti - reagovanje |
P301 + P310 |
Obaveštenja o merama predostrožnosti - skladištenje |
P405 |
Obaveštenja o merama predostrožnosti - odlaganje |
P501 |
3.11. Endokrini poremećaj - zdravlje ljudi
3.11.1. Definicije i opšta uputstva
3.11.1.1. Definicije
Endokrini disruptor jeste supstanca ili smeša koja menja jednu ili više funkcija endokrinog sistema i posledično izaziva štetne efekte u intaktnom organizmu, njegovom potomstvu, populacijama ili subpopulacijama.
Endokrini poremećaj jeste promena jedne ili više funkcija endokrinog sistema izazvana endokrinim disruptorom.
Endokrina aktivnost jeste interakcija sa endokrinim sistemom koja može rezultirati odgovorom tog sistema, ciljnih organa ili ciljnih tkiva, i koja supstanci ili smeši daje potencijal da promeni jednu ili više funkcija tog endokrinog sistema.
Štetni efekat jeste promena u morfologiji, fiziologiji, rastu, razvoju, reprodukciji ili životnom veku organizma, sistema, populacije ili subpopulacije koja rezultira narušavanjem funkcionalnog kapaciteta, narušavanjem sposobnosti da kompenzuje dodatni stres, ili povećanjem podložnosti drugim uticajima.
Biološki verodostojna veza jeste korelacija između endokrine aktivnosti i štetnog efekta, zasnovana na biološkim procesima, gde je korelacija u skladu sa postojećim naučnim saznanjima.
3.11.1.2. Opšta razmatranja
3.11.1.2.1. Supstance i smeše koje ispunjavaju kriterijume za endokrine disruptore za zdravlje ljudi na osnovu dokaza koji su navedeni u Tabeli 3.11.1. smatraju se poznatim, pretpostavljenim ili sumnjivim endokrinim disruptorima za zdravlje ljudi, osim ako postoji dokaz koji definitivno pokazuje da štetni efekti nisu relevantni za ljude.
3.11.1.2.2. Dokaz koji treba razmotriti za klasifikaciju supstanci u skladu sa drugim odeljcima ovog priloga može se takođe koristiti za klasifikaciju susptanci kao endokrinih disruptora za zdravlje ljudi, ako su ispunjeni kriterijumi predviđeni u ovom odeljku.
3.11.2. Kriterijumi za klasifikaciju supstanci
3.11.2.1. Kategorije opasnosti
Za potrebe klasifikacije u endokrine disruptore za zdravlje ljudi, supstance se svrstavaju u jednu od dve kategorije.
Tabela 3.11.1. Kategorije opasnosti za endokrine disruptore za zdravlje ljudi
Kategorija |
Kriterijumi |
Kategorija 1 |
Poznati ili pretpostavljeni endokrini disruptori za zdravlje ljudi |
Kategorija 2 |
Sumnjivi endokrini disruptori za zdravlje ljudi |
Kada postoji dokaz koji definitivno pokazuje da štetni efekti nisu relevantni za ljude, supstanca se ne smatra endokrinim disruptorom za zdravlje ljudi.
3.11.2.2. Osnove klasifikacije
3.11.2.2.1. Klasifikacija se vrši na osnovu gore navedenih kriterijuma i utvrđivanja kvaliteta podataka za svaki od kriterijuma (videti odeljak 3.11.2.3.), i utvrđivanja ukupnog kvaliteta podataka (videti odeljak 1.1.1.). Klasifikacija u endokrine disruptore za zdravlje ljudi je namenjena da se koristi za supstance koje izazivaju ili mogu izazvati štetan efekat u vezi sa endokrinim sistemom kod ljudi.
3.11.2.2.2. Štetni efekti koji su isključivo nespecifične posledice drugih toksičnih efekata ne uzimaju se u obzir za identifikaciju supstance kao endokrinog disruptora za zdravlje ljudi.
3.11.2.3. Utvrđivanje kvaliteta podataka i stručna procena
3.11.2.3.1. Klasifikacija u endokrine disruptore za zdravlje ljudi vrši se na osnovu procene ukupnog kvaliteta podataka primenom stručne procene (videti odeljak 1.1.1.). To znači da se razmatraju zajedno sve dostupne informacije koje su u vezi sa utvrđivanjem endokrinog poremećaja kod ljudi, kao što su:
a) in vivo studije ili druge studije (npr. in vitro, in silico studije) koje predviđaju štetne efekte, endokrinu aktivnost ili biološki verodostojnu vezu kod ljudi ili životinja;
b) podaci o analognim supstancama koristeći odnose strukture i aktivnosti (SAR);
v) procena supstanci koje su hemijski srodne supstanci koja se proučava takođe može biti uključena (grupisanje, unakrsno čitanje (eng. read-across)), naročito kada su informacije o supstanci oskudne;
g) svi dodatni relevantni i prihvatljivi naučni podaci.
3.11.2.3.2. Pri primeni utvrđivanja kvaliteta podataka i stručnoj proceni, procena naučnih dokaza navedenih u odeljku 3.11.2.3.1. naročito uzima u obzir svaki od sledećih faktora:
a) i pozitivne i negativne rezultate;
b) relevantnost dizajna studije za procenu štetnih efekata i endokrine aktivnosti;
v) kvalitet i konzistentnost podataka, uzimajući u obzir obrazac i koherentnost rezultata unutar i između studija sličnog dizajna i između različitih vrsta;
g) put izlaganja, studije toksikokinetike i metabolizma;
d) koncept granične doze (koncentracije), i međunarodne smernice o maksimalnim preporučenim dozama (koncentracijama) i za procenu zbunjujućih efekata prekomerne toksičnosti.
3.11.2.3.3. Pri utvrđivanju kvaliteta podataka, veza između endokrine aktivnosti i štetnih efekata uspostavlja se na osnovu biološke verodostojnosti koja se utvrđuje na osnovu dostupnog naučnog znanja. Biološki verodostojna veza ne mora se dokazati podacima specifičnim za supstancu.
3.11.2.3.4. Pri utvrđivanju kvaliteta podataka, dokazi uzeti u obzir za klasifikaciju supstance kao endokrinog disruptora za životnu sredinu iz odeljka 4.2. uzimaju se u obzir pri proceni klasifikacije supstance kao endokrinog disruptora za zdravlje ljudi prema odeljku 3.11.
3.11.3. Kriterijumi za klasifikaciju smeša
3.11.3.1. Klasifikacija smeša kada su dostupni podaci za sve sastojke ili samo za neke sastojke smeše
3.11.3.1.1. Smeša se klasifikuje kao endokrini disruptor za zdravlje ljudi kada je najmanje jedna komponenta klasifkovana kao endokrini disruptor za zdravlje ljudi, kategorija 1 ili kategorija 2, i prisutna je u koncentraciji jednakoj ili većoj od odgovarajuće opšte granične koncentracije prikazane u Tabeli 3.11.2. ovog priloga za kategoriju 1 i kategoriju 2, respektivno.
Tabela 3.11.2. Opšte granične koncentracije za komponenete smeše klasifikovane kao endokrini disruptor za zdravlje ljudi koje aktiviraju klasifikaciju smeše
Komponeneta klasifikovana kao |
Opšte granične koncentracije koje aktiviraju klasifikaciju smeše kao: |
|
Endokrini disruptor za zdravlje ljudi, kategorija 1 |
Endokrini disruptor za zdravlje ljudi, kategorija 2 |
|
Endokrini disruptor za zdravlje ljudi, kategorija 1 |
≥ 0,1% |
|
Endokrini disruptor za zdravlje ljudi, kategorija 2 |
|
≥ 1% |
Napomena: Granične koncentracije navedene u Tabeli 3.11.2. ovog priloga primenjuju se za čvrste i tečne smeše (m/m), kao i za gasove (v/v).
Napomena 1: Ukoliko je endokrini disruptor za zdravlje ljudi, kategorija 2, prisutan u smeši kao sastojak u koncentraciji ≥ 0,1%, bezbednosni list za smešu mora biti dostupan, na zahtev.
3.11.3.2. Klasifikacija smeša kada su dostupni podaci za kompletnu smešu
3.11.3.2.1. Klasifikacija smeša se zasniva na dostupnim podacima iz ispitivanja za pojedinačne kompnente smeše i primeni graničnih koncentracija za komponente klasifikovane kao endokrini disruptor za zdravlje ljudi. U pojedinačnim slučajevima za klasifikaciju se mogu koristiti podaci iz ispitivanja smeše kao celine kada pokazuju endokrini poremećaj za zdravlje ljudi koji nije bio ustanovljen na osnovu procene zasnovane na individualnim komponenetama. U takvim slučajevima mora se dokazati da su rezultati ispitivanja smeše kao celine konačni uzimajući u obzir dozu (koncentraciju) i druge faktore kao što su trajanje, zapažanja, osetljivost i statistička analiza sistema za ispitivanje. Odgovarajuća dokumentacija koja podržava klasifikaciju mora se čuvati i učiniti dostupnom za pregled, na zahtev.
3.11.3.3. Klasifikacija smeša kada nisu dostupni podaci za kompletnu smešu: Načela premošćavanja
3.11.3.3.1. Kada sama smeša nije ispitivana radi određivanja endokrinog poremećaja za zdravlje ljudi, ali postoji dovoljno podataka o pojedinačnim komponentama i sličnim ispitanim smešama (uz poštovanje pododeljka 3.11.3.2.1.) da se odgovarajuće okarakterišu opasnosti smeše, ti podaci se koriste u skladu sa primenljivim načelima premošćavanja utvrđenim u odeljku 1.1.3.
3.11.4. Elementi obeležavanja
3.11.4.1. Elementi obeležavanja za supstance ili smeše koje ispunjavaju kriterijume za klasifikaciju u ovu klasu opasnosti dati su u Tabeli 3.11.3. koja je data u ovom prilogu.
Tabela 3.11.3. Elementi obeležavanja za endokrini poremećaj - zdravlje ljudi
Klasifikacija |
Kategorija 1 |
Kategorija 2 |
GHS piktogram opasnosti |
|
|
Reč upozorenja |
Opasnost |
Pažnja |
Obaveštenje o opasnosti |
EUH380: Može izazvati endokrini poremećaj kod ljudi |
EUH381: Sumnja se da izaziva endokrini poremećaj kod ljudi |
Obaveštenja o merama predostrožnosti |
P201 |
P201 |
Obaveštenja o merama predostrožnosti |
P308 + P313 |
P308 + P313 |
Obaveštenja o merama predostrožnosti |
P405 |
P405 |
Obaveštenja o merama predostrožnosti |
P501 |
P501 |
OPASNOST PO ŽIVOTNU SREDINU
4.1. Opasnost po vodenu životnu sredinu
4.1.1. Definicije i opšta uputstva
4.1.1.1. Definicije
Akutna toksičnost za vodene organizme jeste svojstvo supstance da bude štetna po vodeni organizam koji je kratkoročno izložen dejstvu te supstance.
Kratkotrajna (akutna) opasnost, za potrebe klasifikacije, jeste opasnost od supstance ili smeše usled njene akutne toksičnosti za organizam pri kratkoročnom izlaganju u vodenoj životnoj sredini.
Raspoloživost supstance jeste stepen rastvorljivosti ili stepen razdvajanja na sastavne delove. U slučaju metala, raspoloživost jeste stepen do kojeg se metalni jon nekog jedinjenja metala (M°) može odvojiti od ostatka jedinjenja (molekula).
Bioraspoloživost (ili biološka raspoloživost) jeste stepen u kom organizam uzima supstancu i u kojem se ona prenosi do neke oblasti unutar organizma. Zavisi od fizičko-hemijskih osobina supstance, anatomije i fiziologije organizma, farmakokinetike i puta izlaganja. Raspoloživost neke supstance nije preduslov za njenu bioraspoloživost.
Bioakumulacija jeste zbirni rezultat unošenja, transformacije i eliminacije supstance iz organizma bilo kojim putem izlaganja (npr. vazduhom, vodom, sedimentom i hranom).
Biokoncentracija jeste zbirni rezultat unošenja, transformacije i eliminacije supstance iz organizma usled izloženosti u vodenoj sredini.
Hronična toksičnost za vodene organizme jeste svojstvo supstance da je štetna za vodene organizme koji su izloženi dejstvu te supstance i zavisi od faze životnog ciklusa tih organizama.
Razgradnja jeste razlaganje organskih molekula na manje molekule uz mogućnost potpune razgradnje na ugljen dioksid, vodu i soli.
ECx jeste efektivna koncentracija povezana sa x % odgovora, odnosno koncentracija pri kojoj se, u toku unapred definisanog vremena izlaganja, određeni efekat ispoljava kod x % populacije ispitivanog organizma.
Dugotrajna (hronična) opasnost, za potrebe klasifikacije, jeste opasnost od supstance ili smeše usled njene hronične toksičnosti za organizam pri dugoročnom izlaganju u vodenoj životnoj sredini.
Koncentracija bez uočenog efekta (no observed effect concentration - NOEC, u daljem tekstu: NOEC) jeste koncentracija ispitivanja, odmah ispod najniže ispitane koncentracije sa statistički značajnim štetnim efektom. NOEC nema statistički značajan štetan efekat u poređenju sa kontrolnom grupom.
4.1.1.2. Osnovni pojmovi
4.1.1.2.0. Opasnost po vodenu životnu sredinu se dalje razdvaja na:
1) kratkotrajnu (akutnu) opasnost po vodenu životnu sredinu;
2) dugotrajnu (hroničnu) opasnost po vodenu životnu sredinu.
4.1.1.2.1. Osnovni pojmovi koji se koriste pri klasifikaciji opasnosti za vodenu životnu sredinu su:
1) akutna toksičnost za vodene organizme;
2) hronična toksičnost za vodene organizme;
3) potencijal za bioakumulaciju ili stvarna bioakumulacija i
4) razgradnja (biotička ili abiotička) organskih hemikalija.
4.1.1.2.2. U postupku klasifikacije u odnosu na opasnost po vodenu životnu sredinu koriste se podaci dobijeni primenom metoda ispitivanja iz člana 8. stav 3. ovog pravilnika. U praksi se mogu koristiti i podaci dobijeni primenom drugih metoda koje su ekvivavalentne metodama iz člana 8. ovog pravilnika pod uslovom da ove metode ispunjavaju uslove navedene u odeljku 1.1.0. ovog priloga.
Za potrebe klasifikacije uzimaju se podaci o toksičnosti dobijeni u ispitivanjima i na slatkovodnim i na morskim vrstama, pod uslovom da su metode ispitivanja ekvivalentne. Kada ovi podaci nisu dostupni, klasifikacija se zasniva na najboljim dostupnim podacima. Videti Deo 1. ovog priloga.
4.1.1.3. Druge napomene
4.1.1.3.1. Klasifikacija supstanci i smeša u odnosu na opasnost po životnu sredinu određuje se na osnovu opasnosti koju predstavljaju za vodenu životnu sredinu. Pod vodenom životnom sredinom podrazumevaju se vodeni organizmi koji žive u vodi i vodeni ekosistem kome pripadaju. Osnov za utvrđivanje kratkotrajne (akutne) i dugotrajne (hronične) opasnosti jeste toksičnost supstance ili smeše za vodene organizme, mada treba razmotriti i dodatne informacije o razgradnji i bioakumulaciji kada je potrebno.
4.1.1.3.2. Dok se sistem klasifikacije primenjuje na sve supstance i smeše, za posebne slučajeve (npr. metale), priznaje se uputstvo koje je izdala Evropska agencija za hemikalije.
4.1.2. Kriterijumi za klasifikaciju supstanci
4.1.2.1. Sistem klasifikacije prepoznaje da je inherentna opasnost za vodene organizme predstavljena obema, akutnom i hroničnom toksičnošću supstance. Za dugotrajnu (hroničnu) opasnost definisane su posebne kategorije opasnosti, zasnovane na gradaciji nivoa identifikovane opasnosti. Najniže dostupne vrednosti toksičnosti između i u okviru različitih trofičkih nivoa (ribe, rakovi, alge/vodene biljke) koriste se za dodeljivanje odgovarajuće kategorije opasnosti. Postoje slučajevi kada je prikladno koristiti pristup utvrđivanja kvaliteta podataka.
4.1.2.2. Osnovni sistem klasifikacije supstanci sastoji se od jedne kategorije za kratkotrajnu (akutnu) opasnost i tri kategorije za dugotrajnu (hroničnu) opasnost. Kategorije kratkotrajne (akutne) i dugotrajne (hronične) opasnosti primenjuju se nezavisno.
4.1.2.3. Kriterijumi za klasifikaciju supstanci u kategoriju akutno 1 zasnivaju se samo na podacima o akutnoj toksičnosti za vodene organizme (EC50 ili LC50). Kriterijumi za klasifikaciju supstanci u jednu od kategorija hronično 1 do 3 prate višestepeni pristup po kome se prvo utvrđuje da li se na osnovu dostupnih podataka o hroničnoj toksičnosti supstanca klasifikuje u dugotrajnu (hroničnu) opasnost. Ako nema odgovarajućih podataka o hroničnoj toksičnosti, sledeći korak je kombinovanje dva tipa podataka, i to podataka o akutnoj toksičnosti za vodene organizme i podataka o sudbini u životnoj sredini (podaci o razgradnji i bioakumulaciji) (videti Sliku 4.1.1. koja je data u ovom prilogu).
Slika 4.1.1. Postupak klasifikacije supstanci u kategorije dugotrajne (hronične) opasnosti za vodenu životnu sredinu

4.1.2.4. Sistem uvodi "sigurnosnu" klasifikaciju (kategorija hronično 4) koja se koristi kada dostupni podaci ne omogućavaju klasifikaciju na osnovu propisanih kriterijuma u kategorije akutno 1 ili hronično 1 do 3, ali ima osnova za zabrinutost (videti primer u tabeli 4.1.0.).
4.1.2.5. Supstance sa akutnom toksičnošću ispod 1 mg/l ili hroničnom toksičnošću ispod 0,1 mg/l (ako nisu brzo razgradljive) i 0,01 mg/l (ako su brzo razgradljive) kao sastojci smeše doprinose toksičnosti smeše čak i u malim koncentracijama i kada se primenjuje pristup sumiranja klasifikovanih sastojaka treba im dati veći značaj (videti Tabelu 4.1.0. Napomenu 1 i odeljak 4.1.3.5.5. ovog priloga).
4.1.2.6. Kriterijumi za klasifikaciju i kategorizaciju supstanci kao opasnih za vodenu životnu sredinu dati su u Tabeli 4.1.0. koja je data u ovom prilogu.
Tabela 4.1.0. Kategorije opasnosti za supstance opasne za vodenu životnu sredinu
a) |
Kratkotrajna (akutna) opasnost po vodenu životnu sredinu |
|||
|
Kategorija akutno 1 |
(napomena 1) |
||
|
96 h LC50 (za ribe) |
≤ 1 mg/l i/ili |
||
|
48 h EC50 (za rakove) |
≤ 1 mg/l i/ili |
||
|
72 ili 96 h ErC50 (za alge ili druge vodene biljke) |
≤ 1 mg/l |
(napomena 2) |
|
b) |
Dugotrajna (hronična) opasnost po vodenu životnu sredinu |
|||
|
1) |
Supstance koje nisu brzo razgradljive (napomena 3) i za koje su dostupni odgovarajući podaci o hroničnoj toksičnosti |
||
|
|
Kategorija hronično 1 |
(napomena 1) |
|
|
|
hronična NOEC ili ECx (za ribe) |
≤ 0,1 mg/l i/ili |
|
|
|
hronična NOEC ili ECx (za rakove) |
≤ 0,1 mg/l i/ili |
|
|
|
hronična NOEC ili ECx (za alge ili druge vodene biljke) |
≤ 0,1 mg/l |
|
|
|
Kategorija hronično 2 |
||
|
|
hronična NOEC ili ECx (za ribe) |
≤ 1 mg/l i/ili |
|
|
|
hronična NOEC ili ECx (za rakove) |
≤ 1 mg/l i/ili |
|
|
|
hronična NOEC ili ECx (za alge ili druge vodene biljke) |
≤ 1 mg/l |
|
|
2) |
Brzo razgradljive supstance (napomena 3) za koje su dostupni odgovarajući podaci o hroničnoj toksičnosti |
||
|
|
Kategorija hronično 1 |
(napomena 1) |
|
|
|
hronična NOEC ili ECx (za ribe) |
≤ 0,01 mg/l i/ili |
|
|
|
hronična NOEC ili ECx (za rakove) |
≤ 0,01 mg/l i/ili |
|
|
|
hronična NOEC ili ECx (za alge ili druge vodene biljke) |
≤ 0,01 mg/l |
|
|
|
Kategorija hronično 2 |
||
|
|
hronična NOEC ili ECx (za ribe) |
≤ 0,1 mg/l i/ili |
|
|
|
hronična NOEC ili ECx (za rakove) |
≤ 0,1 mg/l i/ili |
|
|
|
hronična NOEC ili ECx (za alge ili druge vodene biljke) |
≤ 0,1 mg/l |
|
|
|
Kategorija hronično 3 |
||
|
|
hronična NOEC ili ECx (za ribe) |
≤ 1 mg/l i/ili |
|
|
|
hronična NOEC ili ECx (za rakove) |
≤ 1 mg/l i/ili |
|
|
|
hronična NOEC ili ECx (za alge ili druge vodene biljke) |
≤ 1 mg/l |
|
|
3) |
Supstance za koje nisu dostupni odgovarajući podaci o hroničnoj toksičnosti |
||
|
|
Kategorija hronično 1 |
(napomena 1) |
|
|
|
96 h LC50 (za ribe) |
≤ 1 mg/l i/ili |
|
|
|
48 h EC50 (za rakove) |
≤ 1 mg/l i/ili |
|
|
|
72 ili 96 h ErC50 (za alge ili druge vodene biljke) |
≤ 1 mg/l |
(napomena 2) |
|
|
i supstanca nije brzo razgradljiva i/ili je eksperimentalno određen BCF ≥ 500 |
||
(ili, u odsustvu BCF, log Kow ≥ 4) |
(napomena 3) |
|||
|
|
Kategorija hronično 2 |
||
|
|
96 h LC50 (za ribe) |
> 1 do ≤ 10 mg/l i/ili |
|
|
|
48 h EC50 (za rakove) |
> 1 do ≤ 10 mg/l i/ili |
|
|
|
72 ili 96 h ErC50 (za alge ili druge vodene biljke) |
> 1 do ≤ 10 mg/l |
(napomena 2) |
|
|
i supstanca nije brzo razgradljiva i/ili je eksperimentalno određen BCF ≥ 500 |
||
(ili, u odsustvu BCF, log Kow ≥ 4) |
(napomena 3) |
|||
|
|
Kategorija hronično 3 |
||
|
|
96 h LC50 (za ribe) |
> 10 do ≤ 100 mg/l i/ili |
|
|
|
48 h EC50 (za rakove) |
> 10 do ≤ 100 mg/l i/ili |
|
|
|
72 ili 96 h ErC50 (za alge ili druge vodene biljke) |
> 10 do ≤ 100 mg/l |
(napomena 2) |
|
|
i supstanca nije brzo razgradljiva i/ili je eksperimentalno određen BCF ≥ 500 |
||
(ili, u odsustvu BCF, log Kow ≥ 4) |
(napomena 3) |
|||
|
|
"Sigurnosna" klasifikacija |
||
|
|
Kategorija hronično 4 |
||
|
|
Kada na osnovu podataka nisu ispunjeni gore navedeni kriterijumi za klasifikaciju, ali ima osnova za zabrinutost. Ovo, na primer obuhvata, slabo rastvorne supstance za koje nije zabeležena akutna toksičnost do njene rastvorljivosti u vodi (napomena 4), koje nisu brzo razgradljive u skladu sa odeljkom 4.1.2.9.5. ovog pravilnika i imaju eksperimentalno određen BCF ≥ 500 (ili, u odsustvu BCF, log Kow ≥ 4) što upućuje na potencijal bioakumulacije, koje se klasifikuju u ovu kategoriju, osim ako postoje drugi naučni dokazi koji ukazuju na to da supstancu ne treba klasifikovati. Ti dokazi uključuju npr: vrednost NOEC za hroničnu toksičnost > od rastvorljivosti u vodi ili > 1 mg/l, ili druge dokaze o brzoj razgradnji u životnoj sredini pored onih koji su navedeni u odeljku 4.1.2.9.5. ovog pravilnika. |
||
Napomena 1: Ukoliko se supstanca klasifikuje u kategoriju akutno 1 i/ili hronično 1, neophodno je istovremeno navesti i odgovarajuće M-faktore (videti Tabelu 4.1.3. koja je data u ovom prilogu).
Napomena 2: Klasifikacija se zasniva na vrednosti ErC50 [= EC50 (stopa rasta)]. U slučajevima kada uslovi za utvrđivanje EC50 nisu jasno naznačeni ili nema podataka o ErC50, klasifikacija treba da se zasniva na najnižoj dostupnoj vrednosti EC50.
Napomena 3: Kada nisu dostupni upotrebljivi podaci o razgradnji, bilo da su podaci eksperimentalno određeni ili procenjeni, smatra se da supstanca nije brzo razgradiva.
Napomena 4: "Nema akutne toksičnosti" označava da je vrednost L(E)C50 veća od rastvorljivosti u vodi. Koristi se i za slabo rastvorne supstance (rastvorljivost u vodi < 1 mg/l), kada postoje dokazi da ispitivanje akutne toksičnosti nije tačno merilo suštinske toksičnosti.
4.1.2.7. Toksičnost za vodene organizme
4.1.2.7.1. Akutna toksičnost za vodene organizme određuje se na osnovu vrednosti 96h LC50 za ribe, 48h EC50 za rakove, odnosno 72h ili 96h ErC50 za alge ili druge vodene biljke. Rezultati ispitivanja na ribama, rakovima i algama ili drugim vodenim biljkama, smatraju se reprezentativnim i za ostale taksonomske grupe i trofičke nivoe u vodenoj životnoj sredini. Podaci dobijeni na drugim organizmima (npr. Lemna spp.) uzimaju se u obzir ako je metodologija ispitivanja odgovarajuća. Ispitivanje inhibicije rasta algi spada u metode ispitivanja hronične toksičnosti, ali se vrednosti EC50 koriste i u postupku klasifikacije u slučaju akutne toksičnosti (videti Napomenu 2).
4.1.2.7.2. Za određivanje hronične toksičnosti po vodene organizme u postupku klasifikacije koriste se podaci dobijeni metodama ispitivanja iz odeljka 4.1.1.2.2. ovog priloga, kao i rezultati dobijeni drugim potvrđenim i međunarodno priznatim metodama ispitivanja. Koriste se NOEC vrednosti ili druge vrednosti ekvivalentne ECx (npr. EC10).
4.1.2.8. Bioakumulacija
4.1.2.8.1. Usled bioakumulacije supstanci u vodenim organizmima može doći do pojave toksičnih efekata tokom dužeg vremenskog perioda čak i kada su stvarne koncentracije u vodi niske. Za organske supstance potencijal bioakumulacije određuje se pomoću koeficijenta raspodele oktanol/voda izraženog kao log Kow. Odnos između log Kow i biokoncentracije organske supstance izražava se pomoću faktora biokoncentracije (BCF) kod riba. Granična vrednost log Kow ≥ 4 koristi se za identifikaciju onih supstanci koje imaju stvarnu sposobnost biokoncentracije. Iako se na ovaj način može predstaviti potencijal bioakumulacije, bolje je koristiti eksperimentalno određen BCF ukoliko je dostupan. BCF ≥ 500 kod riba ukazuje na sposobnost biokoncentracije.
Uočava se povezanost hronične toksičnosti i potencijala bioakumulacije, s obzirom da toksičnost supstance zavisi od njene koncentracije u organizmu.
4.1.2.9. Brza razgradnja organskih supstanci
4.1.2.9.1. Brzo-razgradljive supstance se lako uklanjaju iz životne sredine. Iako se štetni efekti takvih supstanci mogu javiti, naročito u slučaju njihovog prosipanja ili hemijskog udesa, ovi efekti su lokalnog i kratkotrajnog karaktera. U odsustvu brze razgradnje u životnoj sredini toksičnost supstance u vodi može biti dugotrajna i dalekosežna.
4.1.2.9.2. Jedan od načina utvrđivanja brze razgradnje je korišćenje skrining testa biorazgradnje kojim se može utvrditi da je neka organska supstanca "lako biorazgradljiva". Ukoliko takvi podaci nisu dostupni, odnos BPK(5dana)/HPK ≥ 0,5 se smatra dobrim pokazateljem brze razgradnje supstance. Smatra se da supstanca verovatno nije perzistentna ukoliko se skrining testom utvrdi da je ta supstanca brzo razgradljiva u vodenoj životnoj sredini. Ukoliko se u skrining testu dobije negativan rezultat to se ne uzima kao dokaz da se supstanca ne razlaže brzo u životnoj sredini, već se razmatraju i drugi dokazi o brzoj razgradnji supstance u životnoj sredini, a naročito kada supstanca deluje inhibitorno na mikrobiološku aktivnost pri koncentracijama koje se koriste u metodama ispitivanja. Uvode se i dodatni kriterijumi za klasifikaciju koji omogućavaju korišćenje podataka koji pokazuju da se više od 70% supstance biotički ili abiotički razgradi u vodenoj sredini tokom 28 dana. Ukoliko se razgradnja supstance dokaže u uslovima koji odgovaraju stvarnim uslovima životne sredine onda je ispunjen kriterijum brze razgradljivosti.
4.1.2.9.3. Podaci o razgradnji supstanci dostupni u obliku poluvremena razgradnje mogu se koristiti za određivanje brze razgradnje, pod uslovom da je postignuta potpuna biorazgradnja supstance, tj. potpuna mineralizacija. Primarna biorazgradljivost može se koristiti za procenu brze razgradljivosti samo ako se proizvodi razgradnje ne mogu klasifikovati kao opasni po vodenu životnu sredinu.
4.1.2.9.4. Gore navedeni kriterijumi za klasifikaciju proizilaze iz činjenice da razgradnja u životnoj sredini može biti biotička i abiotička. Hidroliza se može uzeti u obzir samo ako se proizvodi hidrolize ne mogu klasifikovati kao opasni po vodenu životnu sredinu.
4.1.2.9.5. Supstance su brzo razgradljive ako je zadovoljen jedan od sledećih kriterijuma:
1) ako se u 28-dnevnom ispitivanju biorazgradljivosti postigne najmanje sledeći nivo razgradnje:
- 70% u ispitivanjima koja se zasnivaju na rastvorenom organskom ugljeniku,
- 60% od teoretskog maksimuma, u ispitivanjima koji se zasnivaju na potrošnji kiseonika ili na stvaranju ugljendioksida.
Ovi nivoi biorazgradnje postižu se u periodu od deset dana od početka razgradnje, a za početak se uzima vreme kada se razgradilo 10% supstance osim ako je supstanca identifikovana kao supstanca nepoznatog ili promenljivog sastava, složeni proizvodi reakcije ili biološki materijali (Unknown or Variable Composition, Complex reaction products or Biological materials - UVCB) ili kao složena, multikonstituentna supstanca sa strukturno sličnim sastojcima. U ovom slučaju i kada je dovoljno opravdano, uzima se da se nivoi razgradnje umesto u okviru 10-dnevnog perioda mogu postići za 28 dana; ili
2) u slučajevima kada su dostupni samo podaci o hemijskoj potrošnji kiseonika (HPK) i biološkoj potrošnji kiseonika za 5 dana (BPK5), ako je BPK5/HPK ≥ 0,5 ili
3) ako postoje drugi naučni dokazi da se više od 70% supstance može razgraditi (biotički i/ili abiotički) u vodenoj životnoj sredini tokom perioda od 28 dana.
4.1.2.10. Neorganska jedinjenja i metali
4.1.2.10.1. Koncept razgradnje koji se primenjuje na organske materije ima ograničen značaj ili nema značaja za neorganska jedinjenja i metale. Neorganska jedinjenja i metali se uobičajenim procesima u životnoj sredini mogu transformisati tako da se ili poveća ili smanji bioraspoloživost toksičnih oblika supstance. Podaci o bioakumulaciji oprezno se koriste prilikom klasifikacije neorganskih jedinjenja i metala.
4.1.2.10.2. Slabo rastvorna neorganska jedinjenja i metali mogu biti akutno ili hronično toksični u vodenoj životnoj sredini u zavisnosti od toksičnosti bioraspoloživih oblika neorganske supstance i brzine rastvaranja i količine neorganskog oblika supstance koji je prešao u rastvor. Prilikom donošenja odluke o klasifikaciji utvrđuje se kvalitet svih podataka.
4.1.3. Kriterijumi za klasifikaciju smeša
4.1.3.1. Sistem klasifikacije za smeše obuhvata sve kategorije opasnosti koje se koriste za supstance, tj. kategorije akutno 1 i hronično 1 do 4. U postupku klasifikacije smeše u odnosu na opasnost po vodenu životnu sredinu, uzimaju se u obzir svi dostupni podaci o tzv. značajnim sastojcima smeše.
Značajni sastojci smeše su:
- sastojci koji su klasifikovani u akutno 1 ili hronično 1, a koji su u smeši prisutni u koncentraciji od 0,1% (m/m) ili većoj ili
- sastojci koji su klasifikovani u hronično 2, 3 i 4, a koji su u smeši prisutni u koncentraciji od 1% (m/m) ili većoj.
U određenim slučajevima (npr. smeša sa veoma toksičnim sastojcima (videti odeljak 4.1.3.5.5.5 ovog priloga)), i sastojak smeše prisutan u nižim koncentracijama od gore navedenih može se uzeti u obzir kao značajan sastojak za klasifikaciju smeše u odnosu na opasnost po vodenu životnu sredinu. Supstance koje su klasifikovane u akutno 1 ili hronično 1, treba uzeti u obzir ako je njihova koncentracija (0,1/M)% ili veća (za objašnjenje M faktora videti odeljak 4.1.3.5.5.5. ovog priloga).
4.1.3.2. U postupku klasifikacije smeše u odnosu na opasnost za vodenu životnu sredinu koristi se višestepeni pristup koji zavisi od vrste podataka za svaku smešu i njene sastojke. Šematski prikaz procedura koje treba primeniti dat je na slici 4.1.2. koja je data u ovom prilogu.
Višestepeni pristup uključuje:
- klasifikaciju na osnovu ispitanih smeša;
- klasifikaciju na osnovu načela premošćavanja;
- korišćenje "metode sumiranja klasifikovanih sastojaka" i/ili "formule aditivnosti".
Slika 4.1.2. Višestepeni pristup klasifikaciji smeša u odnosu na kratkotrajnu (akutnu) i dugotrajnu (hroničnu) opasnost po vodenu životnu sredinu

4.1.3.3. Klasifikacija smeša kada su podaci o toksičnosti dostupni za kompletnu smešu
4.1.3.3.1. Kada je smeša ispitana radi određivanja njene toksičnosti po vodene organizme, klasifikacija se vrši na osnovu rezultata ispitivanja prema kriterijumima koji važe za supstance. Klasifikacija se obično zasniva na podacima dobijenim u ispitivanjima na ribama, rakovima i algama, odnosno vodenim biljkama (videti odeljke 4.1.2.7.1. i 4.1.2.7.2. ovog priloga). Kada nedostaju odgovarajući podaci o akutnoj ili hroničnoj toksičnosti same smeše, primenjuju se načela premošćavanja ili metoda sumiranja (videti odeljke 4.1.3.4. i 4.1.3.5. ovog priloga).
4.1.3.3.2. Klasifikacija smeše u odnosu na dugotrajnu (hroničnu) opasnost zahteva dodatne podatke o razgradljivosti i, u određenim slučajevima, bioakumulaciji. Ne vrše se ispitivanja razgradljivosti i bioakumulacije smeše, jer ih je teško tumačiti, tj. ova ispitivanja mogu biti značajna samo za pojedinačne supstance.
4.1.3.3.3. Klasifikacija smeše u kategoriju akutno 1
a) Kada su dostupni odgovarajući podaci o akutnoj toksičnosti (vrednost L(E)C50 ili EC50) iz ispitivanja smeše kao celine, koji pokazuju da je L(E)C50 ≤ 1 mg/l, smeša se klasifikuje u kategoriju akutno 1, u skladu sa Tabelom 4.1.0. tačka a).
b) Kada su dostupni podaci o akutnoj toksičnosti (vrednost(i) LC50 ili EC50) iz ispitivanja smeše kao celine, koji pokazuju da je vrednost L(E)C50 > 1 mg/l za sve trofičke nivoe, nije potrebno da se smeša klasifikuje u odnosu na kratkotrajnu (akutnu) opasnost.
4.1.3.3.4. Klasifikacija u kategorije hronično 1, 2 i 3
a) Kada su dostupni odgovarajući podaci o hroničnoj toksičnosti (ECx ili NOEC) iz ispitivanja smeše kao celine, koji pokazuju da je ECx ili NOEC ispitane smeše ≤ 1 mg/l:
1) smeša se klasifikuje u kategoriju hronično 1, 2 ili 3 u skladu sa Tabelom 4.1.0. tačka b) 2) kao brzo razgradljiva, ako se na osnovu dostupnih podataka može zaključiti da su svi značajni sastojci smeše brzo razgradljivi;
2) smeša se klasifikuje u kategoriju hronično 1 ili 2 u svim drugim slučajevima, u skladu sa Tabelom 4.1.0. tačka b) 1) kao smeša koja nije brzo razgradljiva;
b) Kada su dostupni odgovarajući podaci o hroničnoj toksičnosti (ECx ili NOEC) iz ispitivanja smeše kao celine, koji pokazuju da je ECx ili NOEC ispitane smeše > 1 mg/l za sve trofičke nivoe, nije potrebno klasifikovati smešu u odnosu na dugotrajnu (hroničnu) opasnost u kategorije hronično 1, 2 ili 3.
4.1.3.3.5. Klasifikacija smeše u kategoriju hronično 4
Ako postoje razlozi za zabrinutost, smeša se klasifikuje u kategoriju Hronično 4 ("sigurnosna" klasifikacija) u skladu sa Tabelom 4.1.0. ovog priloga.
4.1.3.4. Klasifikacija smeša kada podaci o toksičnosti nisu dostupni za kompletnu smešu: Načela premošćavanja
4.1.3.4.1. Kada sama smeša nije ispitana u odnosu na opasnosti po vodenu životnu sredinu, ali postoji dovoljno podataka o pojedinačnim sastojcima i sličnim ispitanim smešama, ovi podaci se koriste u postupku klasifikacije u skladu sa načelima premošćavanja datim u odeljku 1.1.3. ovog priloga. U slučaju primene načela premošćavanja za razblaživanje postupa se u skladu sa odeljcima 4.1.3.4.2. i 4.1.3.4.3. ovog priloga.
4.1.3.4.2. Razblaživanje: Ukoliko je smeša dobijena razblaživanjem neke druge ispitane smeše ili supstance, klasifikovane u odnosu na opasnost za vodenu životnu sredinu, rastvaračem koji je klasifikovan u istu ili nižu kategoriju opasnosti u odnosu na najmanje toksičan početni sastojak smeše i za koji se ne očekuje da utiče na stepen opasnosti ostalih sastojaka, tada se smeša dobijena razblaživanjem može klasifikovati isto kao i originalna ispitana smeša ili supstanca. Alternativno, može se primeniti metoda objašnjena u odeljku 4.1.3.5. ovog priloga.
4.1.3.4.3. Ako je smeša dobijena razblaživanjem druge ispitane smeše ili supstance vodom ili drugim potpuno netoksičnim materijalom, toksičnost smeše može se izračunati na osnovu podataka o originalnoj smeši ili supstanci.
4.1.3.5. Klasifikacija smeša kada su podaci o toksičnosti dostupni za pojedine ili za sve sastojke smeše
4.1.3.5.1. Klasifikacija smeše zasniva se na sumiranju koncentracija njenih klasifikovanih sastojaka. Procenat sastojaka klasifikovanih u "akutno" ili "hronično" primenjuje se direktno u metodi sumiranja. Primena ove metode detaljno je objašnjena u odeljku 4.1.3.5.5. ovog priloga.
4.1.3.5.2. Smeše se mogu sastojati od kombinacije sastojaka koji su klasifikovani (kao akutno 1 i/ili aronično 1, 2, 3 ili 4) i drugih za koje su dostupni odgovarajući podaci o toksičnosti dobijeni ispitivanjima. Kada su odgovarajući podaci o toksičnosti dostupni za više od jednog sastojka smeše, kombinovana toksičnost tih sastojaka izračunava se pomoću formula aditivnosti datih u ovom odeljku pod tač. a) ili b), u zavisnosti od prirode dostupnih podataka:
a) na osnovu akutne toksičnosti po vodenu životnu sredinu:

pri čemu je:
Ci - koncentracija i-tog sastojka (maseni procenat);
L(E)C50i - LC50 ili EC50 za sastojak i u mg/l;
h - broj sastojaka, ide od 1 do n;
L(E)C50m - LC50 ili EC50 dela smeše za koji su dostupni podaci dobijeni ispitivanjima.
Izračunata toksičnost može se iskoristiti da se ovom delu smeše dodeli kategorija kratkotrajne (akutne) opasnosti, koja se zatim koristi prilikom primene metode sumiranja;
b) na osnovu hronične toksičnosti po vodenu životnu sredinu:

pri čemu je:
Ci - koncentracija i-tog sastojka (maseni procenat) koja obuhvata brzo razgradljive sastojke;
Cj - koncentracija j-tog sastojka (maseni procenat) koja obuhvata sastojke koji nisu brzo razgradljivi;
NOECi - NOEC (ili druge priznate mere za hroničnu toksičnost) za sastojak i koja obuhvata brzo razgradljive sastojke, u mg/l;
NOECj - NOEC (ili druge priznate mere za hroničnu toksičnost) za sastojak j koja obuhvata sastojke koji nisu brzo razgradljivi, u mg/l;
n - broj sastojaka, i i j idu od 1 do n;
EqNOECm - ekvivalentna NOEC dela smeše za koji su dostupni podaci dobijeni ispitivanjima.
Ekvivalentna toksičnost odražava činjenicu da su supstance koje nisu brzo razgradljive klasifikovane u kategoriju opasnosti koja je za jedan nivo viša u odnosu na klasifikaciju brzo razgradljivih supstanci.
Izračunata ekvivalentna toksičnost može se iskoristiti da se ovom delu smeše dodeli, kategorija dugotrajne (hronične) opasnosti, u skladu sa kriterijumima za brzo razgradljive supstance (videti Tabelu 4.1.0. tačka b) 2)), koja se zatim koristi prilikom primene metode sumiranja.
4.1.3.5.3. Kada se primenjuje formula aditivnosti za deo smeše, toksičnost tog dela smeše izračunava se korišćenjem, za svaku supstancu, vrednosti toksičnosti koje se odnose na istu taksonomsku grupu (tj. ribe, rakove, alge ili ekvivalentnu), a zatim se koristi najviša dobijena toksičnost (najniža koncetracija), tj. koristi se najosetljivija od tri taksonomske grupe. U slučaju da podaci o toksičnosti nisu dostupni za sve sastojke u okviru iste taksonomske grupe, vrednost toksičnosti svakog od sastojaka koja se koristi bira se na isti način na koji se vrednosti toksičnosti biraju radi klasifikacije supstanci, tj. koristi se viša toksičnost (dobijena za najosetljiviji ispitivani organizam). Izračunata akutna i hronična toksičnost se zatim koriste radi procene da li će ovaj deo smeše biti klasifikovan kao akutno 1 i/ili hronično 1, 2 ili 3, primenom istih kriterijuma propisanih za supstance.
4.1.3.5.4. Ukoliko je smeša klasifikovana na više od jednog načina, koristiti se onaj način koji daje najstrožiji rezultat.
4.1.3.5.5. Metoda sumiranja
4.1.3.5.5.1. Obrazloženje
4.1.3.5.5.1.1. U slučaju klasifikacionih kategorija za supstance hronično 1, 2 i 3, osnovni kriterijumi toksičnosti razlikuju se pri prelasku iz jedne kategorije opasnosti u drugu za faktor 10. Supstance klasifikovane na osnovu visoke vrednosti LC50 ili EC50 doprinose klasifikaciji smeše u nižu kategoriju opasnosti. Prilikom izračunavanja ovih klasifikacionih kategorija zajedno se razmatra doprinos svih supstanci klasifikovanih u hronično 1, 2 ili 3.
4.1.3.5.5.1.2. Kada smeša sadrži sastojke klasifikovane u kategoriju akutno 1 ili hronično 1, čija je akutna toksičnost ispod 1mg/l i/ili hronična toksičnost ispod 0,1 mg/l (ako nisu brzo razgradljivi) i 0,01 mg/l (ako jesu brzo razgradljivi), ovi sastojci doprinose toksičnosti smeše čak i u niskim koncentracijama. Aktivne supstance u pesticidima često imaju visoku toksičnost za vodene organizme, kao i neke druge supstance, npr. organometalna jedinjenja. U takvim slučajevima primena opštih graničnih koncentracija dovodi do neodgovarajuće, odnosno podcenjene klasifikacije smeše. Zbog toga se koriste M faktori za visoko toksične sastojke, kao što je dato u odeljku 4.1.3.5.5.5. ovog priloga.
4.1.3.5.5.2. Postupak klasifikacije
4.1.3.5.5.2.1. Klasifikacija smeše u višu kategoriju opasnosti nadjačava klasifikaciju u nižu kategoriju opasnosti, npr. klasifikacija u hronično 1 nadjačava klasifikaciju u hronično 2. Postupak klasifikacije je završen ako je kao rezultat klasifikacije dobijena kategorija hronično 1. hronično 1 je najviša moguća kategorija opasnosti, zato nije potrebno nastaviti sa daljim postupkom klasifikacije.
4.1.3.5.5.3. Klasifikacija u kategoriju akutno 1
4.1.3.5.5.3.1. Prvo se razmatraju sve komponente klasifikovane u kategoriju akutno 1. Ukoliko je suma procentualnih koncentracija ovih komponenti pomnoženih njihovim odgovarajućim M-faktorima veća ili jednaka 25%, cela smeša se klasifikuje kao akutno 1.
4.1.3.5.5.3.2. Klasifikacija smeša na osnovu kratkotrajne (akutne) opasnosti, primenom metode sumiranja klasifikovanih sastojaka, data je u Tabeli 4.1.1. ovog priloga.
Tabela 4.1.1. Klasifikacija smeše u odnosu na kratkotrajnu (akutnu) opasnost primenom metode sumiranja koncentracija klasifikovanih sastojaka
Suma sastojaka klasifikovanih kao |
Smeša je klasifikovana kao |
Akutno 1 ´ M ≥ 25% |
Akutno 1 |
Napomena: Za objašnjenje M-faktora videti odeljak 4.1.3.5.5.5. ovog priloga.
4.1.3.5.5.4. Klasifikacija u kategorije hronično 1, 2, 3 i 4
4.1.3.5.5.4.1. Prvo se razmatraju svi sastojci klasifikovani u kategoriju hronično 1. Ukoliko je zbir procentualnih koncentracija ovih sastojaka pomnoženih njihovim odgovarajućim M-faktorima jednak ili veći od 25% smeša se klasifikuje u kategoriju hronično 1. Ukoliko je rezultat izračunavanja klasifikacija smeše u kategoriju hronično 1, postupak klasifikacije je završen.
4.1.3.5.5.4.2. U slučajevima kada smeša nije klasifikovana u kategoriju hronično 1, razmatra se klasifikacija smeše u kategoriju hronično 2. Smeša se klasifikuje u kategoriju hronično 2, ukoliko je zbir procentualnih koncentracija svih sastojaka klasifikovanih u kategoriju hronično 1, pomnoženih njihovim odgovarajućim M-faktorima pomnožen brojem 10, sabran sa zbirom procentualnih koncentracija svih sastojaka koji su klasifikovani u kategoriju hronično 2, jednak ili veći od 25%. Ukoliko je rezultat izračunavanja klasifikacija smeše u kategoriju hronično 2, postupak klasifikacije je završen.
4.1.3.5.5.4.3. U slučajevima kada smeša nije klasifikovana ni u kategoriju hronično 1, ni u kategoriju hronično 2, razmatra se njena klasifikacija u kategoriju hronično 3. Smeša se klasifikuje u kategoriju hronično 3, ukoliko je zbir procentualnih koncentracija svih sastojaka klasifikovanih u kategoriju hronično 1, pomnoženih njihovim odgovarajućim M-faktorima, pomnožen brojem 100, sabran, sa zbirom procentualnih koncentracija sastojaka klasifikovanih u kategoriju hronično 2 pomnoženim sa brojem 10 i sabran sa zbirom procentualnih koncentracija sastojaka klasifikovanih u kategoriju hronično 3, jednak ili veći od 25%.
4.1.3.5.5.4.4. U slučaju kada smeša nije klasifikovana u kategoriju hronično 1, 2 ili 3, razmatra se klasifikacija u kategoriju hronično 4. Smeša se klasifikuje u kategoriju hronično 4, ukoliko je zbir procentualnih koncentracija svih sastojaka klasifikovanih u kategoriju hronično 1, 2, 3 i 4, jednak ili veći od 25%.
4.1.3.5.5.4.5. Klasifikacija smeša na osnovu dugotrajne (hronične) opasnosti, primenom metode sumiranja klasifikovanih sastojaka, data je u Tabeli 4.1.2. ovog priloga.
Tabela 4.1.2. Klasifikacija smeše u odnosu na dugotrajnu (hroničnu) opasnost po životnu sredinu primenom metode sumiranja koncentracija klasifikovanih sastojaka
Suma sastojaka klasifikovanih kao |
Smeša se klasifikuje kao |
Hronično 1 × M(*) ≥ 25% |
Hronično 1 |
(M × 10 × Hronično 1) + Hronično 2 ≥ 25% |
Hronično 2 |
(M × 100 × Hronično 1) + (10 × Hronično 2) + Hronično 3 ≥ 25% |
Hronično 3 |
Hronično 1 + Hronično 2 + Hronično 3 + Hronično 4 ≥ 25% |
Hronično 4 |
Napomena (*): Za objašnjenje M-faktora videti odeljak 4.1.3.5.5.5. ovog priloga. |
|
4.1.3.5.5.5. Smeše sa visoko toksičnim sastojcima
4.1.3.5.5.5.1. Sastojci klasifikovani u kategoriju akutno 1 i kategoriju hronično 1, sa toksičnošću ispod 1mg/l i/ili hroničnom toksičnošću ispod 0,1 mg/l (ako nisu brzo razgradljive) i 0,01 mg/l (ako su brzo razgradljive) doprinose toksičnosti smeše čak i u niskoj koncentraciji i daje im se veći značaj pri primeni metode sumiranja klasifikacija. Kada smeša sadrži sastojke klasifikovane u kategoriju akutno 1 ili kategoriju hronično 1, primenjuje se jedno od sledećeg:
- višestepeni pristup opisan u odeljcima 4.1.3.5.5.3 i 4.1.3.5.5.4 ovog priloga, tako što se sabiraju koncentracije sastojaka klasifikovanih u kategoriju akutno 1 i kategoriju hronično 1 pomnožene faktorom, umesto prostog sabiranja procenata. Ovo znači da se koncentracija sastojaka klasifikovanih u kategoriju akutno 1, iz leve kolone Tabele 4.1.1. i koncentracija sastojaka klasifikovanih u kategoriju hronično 1 iz leve kolone Tabele 4.1.2. množe odgovarajućim M-faktorom. M-faktori za ove sastojke se određuju na osnovu vrednosti LC50 ili EC50, kao što je dato u Tabeli 4.1.3. koja je data u ovom prilogu. U postupku klasifikacije smeša koje sadrže sastojke klasifikovane u kategoriju akutno 1, ili kategoriju hronično 1 moraju biti poznate vrednosti M-faktora da bi se primenila metoda sumiranja;
- formula aditivnosti (videti odeljak 4.1.3.5.2. ovog priloga), pod uslovom da su podaci o toksičnosti dostupni za sve visoko toksične sastojke smeše i da postoje pouzdani dokazi da svi drugi sastojci, uključujući i one za koje podaci o specifičnoj akutnoj i/ili hroničnoj toksičnosti nisu dostupni, imaju nižu toksičnost ili uopšte nisu toksični i ne doprinose opasnosti smeše po životnu sredinu.
Tabela 4.1.3. M-faktori za veoma toksične sastojke smeše
Akutna toksičnost |
M-faktor |
Hronična toksičnost |
M-faktor |
|
L(E)C50 vrednost u mg/l |
|
NOEC vrednost u mg/l |
NRD(1) sastojci |
RD(2) sastojci |
0,1 < L(E)C50 ≤ 1 |
1 |
0,01 < NOEC ≤ 0,1 |
1 |
- |
0,01 < L(E)C50 ≤ 0,1 |
10 |
0,001 < NOEC ≤ 0,01 |
10 |
1 |
0,001 < L(E)C50 ≤ 0,01 |
100 |
0,0001 < NOEC ≤ 0,001 |
100 |
10 |
0,0001 < L(E)C50 ≤ 0,001 |
1000 |
0,00001 < NOEC ≤ 0,0001 |
1000 |
100 |
0,00001< L(E)C50 ≤ 0,0001 |
10000 |
0,000001 < NOEC ≤ 0,00001 |
10000 |
1000 |
(progresija se nastavlja za faktor 10) |
(progresija se nastavlja za faktor 10) |
|||
(1) nije brzo razgradljivo (non-rapidly degradable - NRD) |
||||
4.1.3.6. Klasifikacija smeša sa sastojcima o kojima nema podataka koji se mogu upotrebiti u postupku klasifikacije
4.1.3.6.1. U slučaju kada za jedan ili više relevantnih sastojaka nema korisnih informacija o kratkotrajnoj (akutnoj) i/ili dugotrajnoj (hroničnoj) opasnosti za vodenu životnu sredinu, smeša se ne može trajno svrstati u jednu ili više kategorija opasnosti. U tom slučaju smeša se klasifikuje samo na osnovu sastojaka sa poznatom toksičnošću, i dodaje se obaveštenje na etiketi i u bezbednosnom listu: "Sadrži x% sastojaka nepoznate opasnosti za vodenu životnu sredinu."
4.1.4. Elementi obeležavanja
4.1.4.1. Elementi obeležavanja za supstance ili smeše koje ispunjavaju kriterijume za klasifikaciju u ovu klasu opasnosti dati su u Tabeli 4.1.4. koja je data u ovom prilogu.
Tabela 4.1.4. Elementi obeležavanja za opasno po vodenu životnu sredinu
KRATKOTRAJNA (AKUTNA) OPASNOST PO VODENU ŽIVOTNU SREDINU |
|
Akutno 1 |
|
GHS piktogram opasnosti |
|
Reč upozorenja |
Pažnja |
Obaveštenje o opasnosti: |
H400: |
Obaveštenja o merama predostrožnosti |
P273 |
Obaveštenja o merama predostrožnosti |
P391 |
Obaveštenja o merama predostrožnosti |
|
Obaveštenja o merama predostrožnosti |
P501 |
DUGOTRAJNA (HRONIČNA) OPASNOST PO VODENU ŽIVOTNU SREDINU |
||||
Hronično 1 |
Hronično 2 |
Hronično 3 |
Hronično 4 |
|
GHS piktogram opasnosti |
|
|
Ne koristi se GHS piktogram opasnosti |
Ne koristi se GHS piktogram opasnosti |
Reč upozorenja |
Pažnja |
Nema reči upozorenja |
Nema reči upozorenja |
Nema reči upozorenja |
Obaveštenje o opasnosti |
H410: |
H411: |
H412: |
H413: |
Obaveštenja o merama predostrožnosti |
P273 |
P273 |
P273 |
P273 |
Obaveštenja o merama predostrožnosti |
P391 |
P391 |
||
Obaveštenja o merama predostrožnosti - skladištenje |
||||
Obaveštenja o merama predostrožnosti - odlaganje |
P501 |
P501 |
P501 |
P501 |
4.2. Endokrini poremećaj - životna sredina
4.2.1. Definicije i opšta uputstva
4.2.1.1. Definicije
Endokrini disruptor jeste supstanca ili smeša koja menja jednu ili više funkcija endokrinog sistema i posledično izaziva štetne efekte u intaktnom organizmu, njegovom potomstvu, populacijama ili subpopulacijama.
Endokrini poremećaj jeste promena jedne ili više funkcija endokrinog sistema izazvana endokrinim disruptorom.
Endokrina aktivnost jeste interakcija sa endokrinim sistemom koja može rezultirati odgovorom tog sistema, ciljnih organa ili ciljnih tkiva, i koja supstanci ili smeši daje potencijal da promeni jednu ili više funkcija tog endokrinog sistema.
Štetni efekat jeste promena u morfologiji, fiziologiji, rastu, razvoju, reprodukciji ili životnom veku organizma, sistema, populacije ili subpopulacije koja rezultira narušavanjem funkcionalnog kapaciteta, narušavanjem sposobnosti da kompenzuje dodatni stres, ili povećanjem podložnosti drugim uticajima.
Biološki verodostojna veza jeste korelacija između endokrine aktivnosti i štetnog efekta, zasnovana na biološkim procesima, gde je korelacija u skladu sa postojećim naučnim saznanjima.
4.2.1.2. Opšta razmatranja
4.2.1.2.1. Supstance i smeše koje ispunjavaju kriterijume za endokrine disruptore za životnu sredinu na osnovu dokaza koji su navedeni u Tabeli 4.2.1. smatraju se poznatim, pretpostavljenim ili sumnjivim endokrinim disruptorima za životnu sredinu, osim ako postoji dokaz koji definitivno pokazuje da identifikovani štetni efekti nisu relevantni na nivou populacije ili subpopulacije.
4.2.1.2.2. Dokaz koji treba razmotriti za klasifikaciju supstanci u skladu sa drugim odeljcima ovog priloga može se takođe koristiti za klasifikaciju supstanci kao endokrinih disruptora za životnu sredinu ako su ispunjeni kriterijumi predviđeni u ovom odeljku.
4.2.2. Kriterijumi za klasifikaciju supstanci
4.2.2.1. Kategorije opasnosti
Za potrebe klasifikacije u endokrine disruptore za životnu sredinu, supstance se svrstavaju u jednu od dve kategorije.
Tabela 4.2.1. Kategorije opasnosti za endokrine disruptore za životnu sredinu
Kategorija |
Kriterijumi |
Kategorija 1 |
Poznati ili pretpostavljeni endokrini disruptori za životnu sredinu Klasifikacija u kategoriju 1 se u velikoj meri zasniva na dokazima iz najmanje jednog od sledećeg: |
Kategorija 2 |
Sumnja se da je endokrini disruptor za životnu sredinu |
Kada postoji dokaz koji definitivno pokazuje da identifikovani štetni efekti nisu relevantni na nivou populacije ili subpopulacije, supstanca se ne smatra endokrinim disruptorom za životnu sredinu.
4.2.2.2. Osnove klasifikacije
4.2.2.2.1. Klasifikacija se vrši na osnovu gore navedenih kriterijuma i utvrđivanja kvaliteta podataka za svaki od kriterijuma (videti odeljak 4.2.2.3.) i utvrđivanja ukupnog kvaliteta podataka (videti odeljak 1.1.1.) Klasifikacija kao endokrini disruptor za životnu sredinu je namenjena da se koristi za supstance koje izazivaju ili mogu izazvati štetan efekat u vezi sa endokrinim sistemom na nivou populacije ili subpopulacije.
4.2.2.2.2. Štetni efekti koji su isključivo nespecifične posledice drugih toksičnih efekata ne uzimaju se u obzir za identifikaciju supstance kao endokrinog disruptora za životnu sredinu.
4.2.2.3 Utvrđivanje kvaliteta podataka i stručna procena
4.2.2.3.1. Klasifikacija u endokrine disruptore za životnu sredinu vrši se na osnovu procene ukupnog kvaliteta podataka primenom stručne procene (videti odeljak 1.1.1). To znači da se razmatraju zajedno sve dostupne informacije koje su u vezi sa utvrđivanjem endokrinog poremećaja za životnu sredinu, kao što su:
a) in vivo studije ili druge studije (npr. in vitro, in silico studije) koje predviđaju štetne efekte, endokrinu aktivnost ili biološki verodostojnu vezu kod životinja;
b) podaci o analognim supstancama koristeći odnose strukture i aktivnosti (SAR);
v) procena supstanci koje su hemijski srodne supstanci koja se proučava takođe može biti uključena (grupisanje, unakrsno čitanje (eng. read-across)), naročito kada su informacije o supstanci oskudne;
g) svi dodatni relevantni i prihvatljivi naučni podaci.
4.2.2.3.2. Pri primeni utvrđivanja kvaliteta podataka i stručnoj proceni, procena naučnih dokaza navedenih u odeljku 4.2.2.3.1. naročito uzima u obzir svaki od sledećih faktora:
a) i pozitivne i negativne rezultate;
b) relevantnost dizajna studije za procenu štetnih efekata na nivou populacije ili subpopulacije i za procenu endokrine aktivnosti;
v) štetne efekte na razmnožavanje, rast, razvoj i druge relevantne štetne efekte za koje je verovatno da će uticati na populacije i subpopulacije;
g) kvalitet i konzistentnost podataka, uzimajući u obzir obrazac i koherentnost rezultata unutar i između studija sličnog dizajna, i između različitih vrsta;
d) put izlaganja, studije toksikokinetike i metabolizma;
đ) koncept granične doze (koncentracije) i međunarodne smernice o maksimalnim preporučenim dozama (koncentracijama) i za procenu zbunjujućih efekata prekomerne toksičnosti.
e) ako su dostupni, odgovarajuće, pouzdane i reprezentativne podatke sa terena, ili podatke dobijene monitoringom, ili rezultate iz ispitivanja modela populacije.
4.2.2.3.3. Pri utvrđivanju kvaliteta podataka, veza između endokrine aktivnosti i štetnih efekata uspostavlja se na osnovu biološke verodostojnosti koja se utvrđuje na osnovu dostupnog naučnog znanja. Biološki verodostojna veza ne mora se dokazati podacima specifičnim za supstancu.
4.2.2.3.4. Pri utvrđivanju kvaliteta podataka, dokazi uzeti u obzir za klasifikaciju supstance kao endokrinog disruptora za zdravlje ljudi iz odeljka 3.11. uzimaju se u obzir pri proceni klasifikacije supstance kao endokrinog disruptora za životnu sredinu prema odeljku 4.2.
4.2.3. Kriterijumi za klasifikaciju smeša
4.2.3.1. Klasifikacija smeša kada su dostupni podaci za sve sastojke ili samo za neke sastojke smeše
4.2.3.1.1. Smeša se klasifikuje kao endokrini disruptor za životnu sredinu kada je najmanje jedna komponenta klasifkovana kao endokrini disruptor za životnu sredinu, kategorija 1 ili kategorija 2, i prisutna je u koncentraciji jednakoj ili većoj od odgovarajuće opšte granične koncentracije prikazane u Tabeli 4.2.2. ovog priloga za kategoriju 1 i kategoriju 2, respektivno.
Tabela 4.2.2. Opšte granične koncentracije za komponenete smeše klasifikovane kao endokrini disruptor za životnu sredinu koje aktiviraju klasifikaciju smeše
Komponeneta klasifikovana kao |
Opšte granične koncentracije koje aktiviraju klasifikaciju smeše kao: |
|
Endokrini disruptor za životnu sredinu, kategorija 1 |
Endokrini disruptor za životnu sredinu, kategorija 2 |
|
Endokrini disruptor za životnu sredinu, kategorija 1 |
≥ 0,1% |
|
Endokrini disruptor za životnu sredinu, kategorija 2 |
|
≥ 1% |
Napomena: Granične koncentracije navedene u Tabeli 4.2.2. ovog priloga primenjuju se za čvrste i tečne smeše (m/m), kao i za gasove (v/v).
Napomena 1: Ukoliko je endokrini disruptor za životnu sredinu kategorija 2 prisutan u smeši kao sastojak u koncentraciji ≥ 0,1%, bezbednosni list za smešu mora biti dostupan na zahtev.
4.2.3.2. Klasifikacija smeša kada su dostupni podaci za kompletnu smešu
4.2.3.2.1. Klasifikacija smeša se zasniva na dostupnim podacima iz ispitivanja za pojedinačne kompnente smeše i primeni graničnih koncentracija za komponente klasifikovane kao endokrini disruptor za životnu sredinu. U pojedinačnim slučajevima za klasifikaciju se mogu koristiti podaci iz ispitivanja smeše kao celine kada pokazuju endokrini poremećaj za životnu sredinu koji nije bio ustanovljen na osnovu procene zasnovane na individualnim komponenetama. U takvim slučajevima mora se dokazati da su rezultati ispitivanja smeše kao celine konačni uzimajući u obzir dozu (koncentraciju) i druge faktore kao što su trajanje, zapažanja, osetljivost i statistička analiza sistema za ispitivanje. Odgovarajuća dokumentacija koja podržava klasifikaciju mora se čuvati i učiniti dostupnom za pregled, na zahtev.
4.2.3.3. Klasifikacija smeša kada nisu dostupni podaci za kompletnu smešu: Načela premošćavanja
4.2.3.3.1. Kada sama smeša nije ispitivana radi određivanja endokrinog poremećaja za životnu sredinu, ali postoji dovoljno podataka o pojedinačnim komponentama i sličnim ispitanim smešama (uz poštovanje odredbi pododeljka 4.2.3.2.1.) da se odgovarajuće okarakterišu opasnosti smeše, ti podaci se koriste u skladu sa primenljivim načelima premošćavanja utvrđenim u odeljku 1.1.3.
4.2.4. Elementi obeležavanja
4.2.4.1. Elementi obeležavanja za supstance ili smeše koje ispunjavaju kriterijume za klasifikaciju u ovu klasu opasnosti dati su u Tabeli 4.2.3. koja je data u ovom prilogu.
Tabela 4.2.3. Elementi obeležavanja za endokrini poremećaj - životna sredina
Klasifikacija |
Kategorija 1 |
Kategorija 2 |
GHS piktogram opasnosti |
|
|
Reč upozorenja |
Opasnost |
Pažnja |
Obaveštenje o opasnosti |
EUH430: Može izazvati endokrini poremećaj u životnoj sredini |
EUH431: Sumnja se da izaziva endokrini poremećaj u životnoj sredini |
Obaveštenja o merama predostrožnosti |
P201 |
P201 |
Obaveštenja o merama predostrožnosti |
P391 |
P391 |
Obaveštenja o merama predostrožnosti |
P405 |
P405 |
Obaveštenja o merama predostrožnosti |
P501 |
P501 |
4.3. Svojstva perzistentnosti, bioakumulativnosti i toksičnosti ili velike perzistentnosti i velike bioakumulativnosti
4.3.1. Definicije i opšta uputstva
4.3.1.1. Za potrebe ovog odeljka primenjuju se sledeće definicije:
"PBT" jeste perzistentna, bioakumulativna i toksična supstanca ili smeša koja ispunjava kriterijume utvrđene u odeljku 4.3.2.1.
"vPvB" jeste veoma perzistentna i veoma bioakumulativna supstanca ili smeša koja ispunjava kriterijume za klasifikaciju utvrđene u odeljku 4.3.2.2.
4.3.1.2. Klasa opasnosti "Svojstva perzistentnosti, bioakumulativnosti i toksičnosti ili velike perzistentnosti i velike bioakumulativnosti" deli se na:
- PBT svojstva, i
- vPvB svojstva.
4.3.2. Kriterijumi za klasifikaciju supstanci
4.3.2.1. Kriterijumi za klasifikaciju kao PBT
Supstanca se klasifikuje kao PBT kada ispunjava kriterijume za perzistentnost, bioakumulativnost i toksičnost utvrđene u odeljcima 4.3.2.1.1. do 4.3.2.1.3. i procenjena je prema odeljku 4.3.2.3.
4.3.2.1.1. Perzistentnost
Supstanca ispunjava kterijume za perzistentnost (P) kada je ispunjen bilo koji od sledećih uslova:
a) poluvreme razgradnje u morskoj vodi je duže od 60 dana;
b) poluvreme razgradnje u slatkoj ili estuarskoj vodi je duže od 40 dana;
v) poluvreme razgradnje u morskom sedimentu je duže od 180 dana;
g) poluvreme razgradnje u sedimentu slatke ili estuarske vode je duže od 120 dana;
d) poluvreme razgradnje u zemljištu je duže od 120 dana.
4.3.2.1.2. Bioakumulativnost
Supstanca ispunjava kriterijume za bioakumulativnost (B) kada je faktor biokoncentracije u vodenima vrstama veći od 2000.
4.3.2.1.3. Toksičnost
Supstanca ispunjava kriterijume za toksičnost (T) u svim sledećim situacijama:
a) dugoročna koncentracija bez zapaženog efekta (NOEC) ili ECx (npr. EC10) za morske ili slatkovodne organizme je manja od 0,01 mg/l;
b) supstanca ispunjava kriterijume za klasifikaciju kao karcinogena, (kategorija 1A ili 1B), mutagena za germinativne ćelije (kategorija 1A ili 1B), ili toksična po reprodukciju (kategorija 1A, 1B ili 2) prema odeljku 3.5, 3.6. ili 3.7;
v) postoji drugi dokaz hronične toksičnosti, kao što je identifikacija da supstanca ispunjava kriterijume za klasifikaciju u klasu specifična toksičnost za ciljni organ, višekratna izloženost, kategorija 1 ili 2, prema odeljku 3.9;
g) susptanca ispunjava kriterijume za klasifikaciju kao endokrini disruptor za zdravlje ljudi, kategorija 1, ili endokrini disruptor za životnu sredinu, kategorija 1, prema odeljcima 3.11. ili 4.2.
4.3.2.2. Kriterijumi za klasifikaciju kao vPvB
Supstanca se klasifikuje kao vPvB kada ispunjava kriterijume za perzistentnost i bioakumulativnost utvrđene u odeljcima 4.3.2.2.1. i 4.3.2.2.2. i procenjena je prema odeljku 4.3.2.3.
4.3.2.2.1. Perzistentnost
Supstanca ispunjava kterijume za veliku perzistentnost (vP) kada je ispunjen bilo koji od sledećih uslova:
a) poluvreme razgradnje u morskoj, slatkoj ili estuarskoj vodi je duže od 60 dana;
b) poluvreme razgradnje u sedimentu morske, slatke ili estuarske vode je duže od 180 dana;
v) poluvreme razgradnje u zemljištu je duže od 180 dana.
4.3.2.2.2. Bioakumulativnost
Supstanca ispunjava kriterijume za veliku bioakumulativnost (vB) kada je faktor biokoncentracije u vodenima vrstama veći od 5000.
4.3.2.3. Osnove klasifikacije
Za klasifikaciju PBT supstanci i vPvB supstanci primenjuje se utvrđivanje kvaliteta podataka i stručna procena upoređivanjem svih relevantnih i dostupnih podataka navedenih u odeljku 4.3.2.3. sa kriterijumima utvrđenim u odeljku 4.3.2.1. i 4.3.2.2. Utvrđivanje kvaliteta podatka primenjuje se naročito kada se kriterijumi utvrđeni u odeljcima 4.3.2.1. i 4.3.2.2. ne mogu direktno primeniti na dostupne podatke.
Informacije koje se koriste za procenu PBT/vPvB svojstava zasnivaju se na podacima dobijenim pri relevantnim uslovima.
Identifikacija takođe uzima u obzir PBT/vPvB svojstva relevantnih sastojaka, aditiva ili nečistoća supstance i relevantnih proizvoda transformacije ili razgradnje.
Ova klasa opasnosti (svojstva perzistentnosti, bioakumulativnosti i toksičnosti (PBT) ili velike perzistentnosti, velike bioakumulativnosti (vPvB)) primenjuje se na sve organske supstance, uključujući organo-metale.
Podaci utvrđeni u odeljcima 4.3.2.3.1, 4.3.2.3.2. i 4.3.2.3.3. uzimaju se u obzir za procenu P, vP, B, vB i T svojstava.
4.3.2.3.1. Procena P ili vP svojstava
Za procenu P ili vP svojstava uzimaju se u obzir sledeći podaci:
a) rezultati simulacionog ispitivanja razgradnje u površinskoj vodi;
b) rezultati simulacionog ispitivanja razgradnje u zemljištu;
v) rezultati simulacionog ispitivanja razgradnje u sedimentu;
g) druge informacije, kao što su podaci iz terenskih studija ili studija monitoringa, pod uslovom da se njihova prikladnost i pouzdanost može razumno dokazati.
4.3.2.3.2. Procena B ili vB svojstava
Za procenu B ili vB svojstava uzimaju se u obzir sledeći podaci:
a) rezultati studija biokoncentracije ili bioakumulacije u vodenim vrstama;
b) druge informacije o potencijalu bioakumulacije, pod uslovom da se njihova prikladnost i pouzdanost može razumno dokazati, kao što su:
- rezultati studije bioakumuacije u kopnenim vrstama;
- podaci iz naučnih analiza ljudskih telesnih tečnosti ili tkiva, npr. krvi, mleka ili masnog tkiva;
- detekcija povišenih nivoa u bioti, naročito kod ugroženih vrsta ili ranjivih populacija ili subpopulacija, u poređenju sa nivoima u životnoj sredini koja ih okružuje;
- rezultati studija hronične toksičnosti na životinjama;
- procena toksikokinetičkog ponašanja supstance.
v) informacije o sposobnosti supstance za biomagnifikaciju u lancu ishrane, ako je moguće izraženoj pomoću faktora biomagnifikacije ili faktora trofične magnifikacije.
4.3.2.3.3. Procena T svojstava
Za procenu T svojstava uzimaju se u obzir sledeći podaci:
a) rezultati ispitivanja dugoročne toksičnosti na vodenim beskičmenjacima;
b) rezultati ispitivanja dugoročne toksičnosti na ribama;
v) rezultati studije inhibicije rasta algi ili vodenih biljaka;
g) informacija da supstanca ispunjava kriterijume za klasifikaciju kao karcinogena, kategorija 1A ili 1B (dodeljeno joj je obaveštenje o opasnosti H350 ili H350i), mutagena za germinativne ćelije, kategorija 1A ili 1B (dodeljeno joj je obaveštenje o opasnosti H340), toksična po reprodukciju kategorija 1A, 1B ili 2 (dodeljeno joj je obaveštenja o opasnosti H360, H360F, H360D, H360FD, H360Fd, H360fD, H361, H361f, H361d ili H361fd), ili toksična za specifičan ciljni organ nakon ponovljene doze, kategorija 1 ili 2 (dodeljeno joj je obaveštenja o opasnosti H372 ili H373);
d) informacija da susptanca ispunjava kriterijum za klasifikaciju kao endokrini disruptor za zdravlje ljudi, kategorija 1, ili endokrini disruptor za životnu sredinu, kategorija 1 (dodeljeno joj je obaveštenja o opasnosti EUH380 ili EUH430);
đ) rezultati ispitivanja dugoročne toksičnosti na kopnenim organizmima, beskičmenjacima i biljkama;
e) rezultati ispitivanja dugoročne toksičnosti na organizmima koji žive u sedimentu;
ž) rezultati ispitivanja dugoročne toksičnosti ili reproduktivne toksičnosti na pticama;
z) druge informacije, pod uslovom da se njihova prikladnost i pouzdanost može razumno dokazati.
4.3.2.4. Utvrđivanje kvaliteta podataka i stručna procena
4.3.2.4.1. U primeni utvrđivanja kvaliteta podataka korišćenjem stručne procene kako je navedeno u Odeljku 1.1.1, uzimaju se u obzir svi relevantni naučni dokazi, kao što su:
a) in vivo studije ili druge studije (npr. in vitro, insilico studije);
b) informacije iz primene kategorijskog pristupa (grupisanje, read-across);
v) podaci o analognim susptancama na osnovu odnosa strukture i aktivnosti (SAR), koji pružaju informaciju o P, vP, B, vB i T svojstvima;
g) rezultati monitoringa i modeliranja;
d) iskustva ljudi, kao što su podaci u vezi sa radnim mestom i podaci iz baza podataka o udesima;
đ) epidemiološke i kliničke studije;
e) dobro dokumentovani izveštaji o slučaju, objavljene studije i zapažanja koje su prošle stručnu recenziju;
ž) bilo koji dodatni prihvatljivi podaci.
Kvalitetu i doslednosti podataka dodeljuje se odgovarajuća težina. Dostupni podaci, bez obzira na njihove pojedinačne zaključke, sakupljaju se zajedno i vrši se jedinstveno utvrđivanje kvaliteta podataka.
4.3.2.4.2. U primeni utvrđivanja kvaliteta podataka, pored informacija iz odeljaka 4.3.2.3.1, 4.3.2.3.2. i 4.3.2.3.3, kao deo naučne procene informacija relevantnih za P, vP, B, vB i T svojstva, uzimaju se u obzir i sledeće informacije:
a) indicija P ili vP svojstava:
1) rezultati ispitivanja brze biorazgradljivosti;
2) rezultati drugih skrining testova razgradljivosti (npr. poboljšano ispitivanje brze biorazgradljivosti, ispitivanja inherentne biorazgradljivosti);
3) rezultati dobijeni pomoću dobro razvijenih i pouzdanih (Q)SAR modela biorazgradljivosti;
4) druge informacije, pod uslovom da se njihova prikladnost i pouzdanost može razumno dokazati;
b) indicija B ili vB svojstava:
1) koeficijent raspodele oktanol/voda određen eksperimentalno ili procenjen pomoću dobro razvijenih i pouzdanih (Q)SAR modela;
2) druge informacije, pod uslovom da se njihova prikladnost i pouzdanost može razumno dokazati;
v) indicija T svojstava:
1) kratkoročna toksičnost za vodene organizme (npr. rezultati ispitivanja akutne toksičnosti na beskičmenjacima, algama ili vodenim biljkama ili ribama, in vitro ispitivanje akutne toksičnosti na liniji ribljih ćelija);
2) druge informacije, pod uslovom da se njihova prikladnost i pouzdanost može razumno dokazati.
4.3.3. Kriterijumi za klasifikaciju smeša
4.3.3.1. Smeša se klasifikuje kao PBT ili vPvB ako je najmanje jedan sastojak smeše klasifikovan kao PBT odnosno vPvB i prisutan je u koncentraciji jednakoj ili većoj od 0,1% (maseni udeo).
4.3.4. Elementi obeležavanja
4.3.4.1. Elementi obeležavanja za supstance ili smeše koje ispunjavaju kriterijume za klasifikaciju u ovu klasu opasnosti dati su u Tabeli 4.3.1. koja je data u ovom prilogu.
Tabela 4.3.1. Elementi obeležavanja za PBTi vPvB svojstva
Klasifikacija |
PBT |
vPvB |
GHS piktogram opasnosti |
|
|
Reč upozorenja |
Opasnost |
Opasnost |
Obaveštenje o opasnosti |
EUH440: Akumulira se u životnoj sredini i živim organizmima, uključujući ljude |
EUH441: Veoma se akumulira u životnoj sredini i živim organizmima, uključujući ljude |
Obaveštenja o merama predostrožnosti |
P201 |
P201 |
Obaveštenja o merama predostrožnosti |
P391 |
P391 |
Obaveštenja o merama predostrožnosti |
P501 |
P501 |
4.4. Svojstva perzistentnosti, mobilnosti i toksičnosti ili velike perzistentnosti i velike mobilnosti
4.4.1. Definicije i opšta uputstva
4.4.1.1. Za potrebe ovog odeljka primenjuju se sledeće definicije:
"PMT" jeste perzistentna, mobilna i toksična supstanca ili smeša koja ispunjava kriterijume utvrđene u odeljku 4.4.2.1.
"vPvM" jeste veoma perzistentna i veoma mobilna supstanca ili smeša koja ispunjava kriterijume za klasifikaciju utvrđene u odeljku 4.4.2.2.
"log Koc" jeste dekadni logaritam koeficijenta raspodele u sistemu organski ugljenik/ voda (Koc).
4.4.1.2. Klasa opasnosti "Svojstva perzistentnosti, mobilnosti i toksičnosti ili velike perzistentnosti i velike mobilnosti" deli se na:
- PMT svojstva; i
- vPvM svojstva.
4.4.2. Kriterijumi za klasifikaciju supstanci
4.4.2.1. Kriterijumi za klasifikaciju kao PMT
Supstanca se klasifikuje kao PMT kada ispunjava kriterijume za perzistentnost, mobilnost i toksičnost utvrđene u odeljcima 4.4.2.1.1, 4.4.2.1.2. i 4.4.2.1.3 i procenjena je prema odeljku 4.4.2.3.
4.4.2.1.1. Perzistentnost
Supstanca ispunjava kterijume za perzistentnost (P) kada je ispunjen bilo koji od sledećih uslova:
a) poluvreme razgradnje u morskoj vodi je duže od 60 dana;
b) poluvreme razgradnje u slatkoj ili estuarskoj vodi je duže od 40 dana;
v) poluvreme razgradnje u morskom sedimentu je duže od 180 dana;
g) poluvreme razgradnje u sedimentu slatke ili estuarske vode je duže od 120 dana;
d) poluvreme razgradnje u zemljištu je duže od 120 dana.
4.4.2.1.2. Mobilnost
Supstanca ispunjava kriterijume za mobilnost (M) kada je log Koc manji od 3. Za supstance koje jonizuju, kriterijum za mobilnost je ispunjen kada je najniža vrednost log Koc pri pH između 4 i 9, manja od 3.
4.4.2.1.3. Toksičnost
Supstanca ispunjava kriterijume za toksičnost u svim sledećim situacijama:
a) dugoročna koncentracija bez zapaženog efekta (NOEC) ili ECx (npr. EC10) za morske ili slatkovodne organizme je manja od 0,01 mg/l;
b) supstanca ispunjava kriterijume za klasifikaciju kao karcinogena, (kategorija 1A ili 1B), mutagena za germinativne ćelije (kategorija 1A ili 1B) ili toksična po reprodukciju (kategorija 1A, 1B ili 2) prema odeljku 3.5, 3.6. ili 3.7;
v) postoje drugi dokazi o hroničnoj toksičnosti, kao što je identifikacija da supstanca ispunjava kriterijume za klasifikaciju u klasu specifična toksičnost za ciljni organ, višekratna izloženost, kategorija 1 ili 2, prema odeljku 3.9;
g) supstanca ispunjava kriterijume za klasifikaciju kao endokrini disruptor za zdravlje ljudi, kategorija 1, ili endokrini disruptor za životnu sredinu, kategorija 1, prema odeljcima 3.11. ili 4.2.
4.4.2.2. Kriterijumi za klasifikaciju kao vPvM
Supstanca se klasifikuje kao vPvM kada ispunjava kriterijume za perzistentnost i mobilnost utvrđene u odeljcima 4.4.2.2.1 i 4.4.2.2.2 i procenjena je prema odeljku 4.4.2.3.
4.4.2.2.1. Perzistentnost
Supstanca ispunjava kterijume za veliku perzistentnost (vP) kada je ispunjen bilo koji od sledećih uslova:
a) poluvreme razgradnje u morskoj, slatkoj ili estuarskoj vodi je duže od 60 dana;
b) poluvreme razgradnje u sedimentu morske, slatke ili estuarske vode je duže od 180 dana;
v) poluvreme razgradnje u zemljištu je duže od 180 dana.
4.4.2.2.2. Mobilnost
Supstanca ispunjava kriterijume za veliku mobilnost (vM) kada je log Koc manji od 2. Za supstance koje jonizuju, kriterijum za veliku mobilnost je ispunjen kada je najniža vrednost log Koc pri pH između 4 i 9, manja od 2.
4.4.2.3. Osnove klasifikacije
Za klasifikaciju PMT supstanci i vPvM supstanci primenjuje se utvrđivanje kvaliteta podataka i stručna procena upoređivanjem svih relevantnih i dostupnih podataka navedenih u odeljku 4.4.2.3. sa kriterijumima utvrđenim u odeljcima 4.4.2.1. i 4.4.2.2. Utvrđivanje kvaliteta podatka primenjuje se naročito kada se kriterijumi utvrđeni u odeljcima 4.4.2.1. i 4.4.2.2. ne mogu direktno primeniti na dostupne podatke.
Informacije koje se koriste za procenu PMT/vPvM svojstava zasnivaju se na podacima dobijenim pri relevantnim uslovima.
Identifikacija takođe uzima u obzir PMT/vPvM svojstva relevantnih sastojaka, aditiva ili nečistoća supstance i relevantnih proizvoda transformacije ili razgradnje.
Ova klasa opasnosti (svojstva perzistentnosti, mobilnosti i toksičnosti (PMT) ili velike perzistentnosti i velike mobilnosti (vPvM)) primenjuje se na sve organske supstance, uključujući organo-metale.
Podaci utvrđeni u odeljcima 4.4.2.3.1, 4.4.2.3.2 i 4.4.2.3.3 uzimaju se u obzir za procenu P, vP, M, vM i T svojstava.
4.4.2.3.1. Procena P ili vP svojstava
Za procenu P ili vP svojstava uzimaju se u obzir sledeći podaci:
a) rezultati simulacionog ispitivanja razgradnje u površinskoj vodi;
b) rezultati simulacionog ispitivanja razgradnje u zemljištu;
v) rezultati simulacionog ispitivanja razgradnje u sedimentu;
g) druge informacije, kao što su podaci iz terenskih studija ili studija monitoringa, pod uslovom da se njihova prikladnost i pouzdanost može razumno dokazati.
4.3.2.3.2. Procena M ili vM svojstava
Za procenu M ili vM svojstava uzimaju se u obzir sledeći podaci:
a) rezultati ispitivanja adsorpcije/desorpcije;
b) druge informacije, kao što su podaci dobijeni izluživanjem, modeliranjem ili iz studija monitoringa, pod uslovom da se njihova prikladnost i pouzdanost može razumno dokazati.
4.4.2.3.3. Procena T svojstava
Za procenu T svojstava uzimaju se u obzir sledeći podaci:
a) rezultati ispitivanja dugoročne toksičnosti na vodenim beskičmenjacima;
b) rezultati ispitivanja dugoročne toksičnosti na ribama;
v) rezultati studije inhibicije rasta algi ili vodenih biljaka;
g) informacija da supstanca ispunjava kriterijume za klasifikaciju kao karcinogena, kategorija 1A ili 1B (dodeljeno joj je obaveštenje o opasnosti H350 ili H350i), mutagena za germinativne ćelije, kategorija 1A ili 1B (dodeljeno joj je obaveštenje o opasnosti H340), toksična po reprodukciju kategorija 1A, 1B ili 2 (dodeljeno joj je obaveštenje o opasnosti H360, H360F, H360D, H360FD, H360Fd, H360fD, H361, H361f, H361d ili H361fd), ili toksična za specifičan ciljni organ nakon ponovljene doze, kategorija 1 ili 2 (dodeljeno joj je obaveštenje o opasnosti H372 ili H373);
d) informacija da susptanca ispunjava kriterijum za klasifikaciju kao endokrini disruptor za zdravlje ljudi, kategorija 1, ili endokrini disruptor za životnu sredinu, kategorija 1 (dodeljeno joj je obaveštenje o opasnosti EUH380 ili EUH430);
đ) rezultati ispitivanja dugoročne toksičnosti na kopnenim organizmima; beskičmenjacima i biljkama;
e) rezultati ispitivanja dugoročne toksičnosti na organizmima koji žive u sedimentu;
ž) rezultati ispitivanja dugoročne toksičnosti ili reproduktivne toksičnosti na pticama;
z) druge informacije, pod uslovom da se njihova prikladnost i pouzdanost može razumno dokazati.
4.4.2.4. Utvrđivanje kvaliteta podataka i stručna procena
4.3.2.4.1. U primeni utvrđivanja kvaliteta podataka korišćenjem stručne procene kako je navedeno u odeljku 1.1.1, uzimaju se u obzir zajedno svi relevantni naučni dokazi, kao što su:
a) in vivo studije ili druge studije (npr. in vitro, insilico studije);
b) informacije iz primene kategorijskog pristupa (grupisanje, read-across);
v) podaci o analognim susptancama na osnovu odnosa strukture i aktivnosti (SAR), koji pružaju informaciju o P, vP, M, vM i T svojstvima;
g) rezultati monitoringa i modeliranja;
d) iskustva ljudi, kao što su podaci u vezi sa radnim mestom i podaci iz baza podataka o udesima;
đ) epidemiološke i kliničke studije;
e) dobro dokumentovani izveštaji o slučaju, objavljene studije i zapažanja koje su prošle stručnu recenziju;
ž) bilo koji dodatni prihvatljivi podaci.
Kvalitetu i doslednosti podataka dodeljuje se odgovarajuća težina. Dostupni podaci, bez obzira na njihove pojedinačne zaključke, sakupljaju se zajedno i vrši se jedinstveno utvrđivanje kvaliteta podataka.
4.4.2.4.2. U primeni utvrđivanja kvaliteta podataka, pored informacija iz odeljaka 4.4.2.3.1, 4.4.2.3.2 i 4.4.2.3.3, kao deo naučne procene informacija relevantnih za P, vP, M, vM i T svojstva, uzimaju se u obzir i sledeće informacije:
a) indicija P ili vP svojstava:
1) rezultati ispitivanja brze biorazgradljivosti;
2) rezultati drugih skrining testova razgradljivosti (npr. poboljšano ispitivanje brze biorazgradljivosti, ispitivanja inherentne biorazgradljivosti);
3) rezultati dobijeni pomoću dobro razvijenih i pouzdanih (Q)SAR modela biorazgradljivosti;
4) druge informacije, pod uslovom da se njihova prikladnost i pouzdanost može razumno dokazati;
b) informacije relevantne za M ili vM svojstva:
1) koeficijent raspodele u sistemu organski ugljenik/voda (Koc) procenjen pomoću dobro razvijenih i pouzdanih (Q)SAR modela;
2) druge informacije, pod uslovom da se njihova prikladnost i pouzdanost može razumno dokazati;
v) informacije relevantne za T svojstva:
1) kratkoročna toksičnost za vodene organizme (npr. rezultati ispitivanja akutne toksičnosti na beskičmenjacima, algama ili vodenim biljkama ili ribama, in vitro ispitivanje akutne toksičnosti na liniji ribljih ćelija);
2) druge informacije, pod uslovom da se njihova prikladnost i pouzdanost može razumno dokazati.
4.4.3. Kriterijumi za klasifikaciju smeša
4.4.3.1. Smeša se klasifikuje kao PMT ili vPvM ako je najmanje jedan sastojak smeše klasifikovan kao PMT odnosno vPvM i prisutan je u koncentraciji jednakoj ili većoj od 0,1% (maseni udeo).
4.4.4. Elementi obeležavanja
4.4.4.1. Elementi obeležavanja za supstance ili smeše koje ispunjavaju kriterijume za klasifikaciju u ovu klasu opasnosti dati su u Tabeli 4.4.1. koja je data u ovom prilogu.
Tabela 4.4.1. Elementi obeležavanja za klasu opasnosti PMT i vPvM svojstva
Klasifikacija |
PMT |
vPvM |
GHS piktogram opasnosti |
|
|
Reč upozorenja |
Opasnost |
Opasnost |
Obaveštenje o opasnosti |
EUH450: Može izazvati dugotrajnu i difuznu kontaminaciju vodnih resursa |
EUH451: Može izazvati veoma dugotrajnu i difuznu kontaminaciju vodnih resursa |
Obaveštenja o merama predostrožnosti |
P201 |
P201 |
Obaveštenja o merama predostrožnosti |
P391 |
P391 |
Obaveštenja o merama predostrožnosti |
P501 |
P501 |
DODATNE OPASNOSTI
5.1.1. Definicije i opšta uputstva
5.1.1.1. Potencijal oštećenja ozonskog omotača (ODP) je integrativna veličina, različita za svaku vrstu izvora halogenovanih ugljovodonika, koja predstavlja očekivani stepen oštećenja ozona u stratosferi od strane određenog halogenovanog ugljovodonika u odnosu na istu masu trihlorofluorometana (CFC-11). Po zvaničnoj definiciji, ODP jeste odnos integrisanog poremećaja ukupnog ozona za diferencijalne masene emisije određenog jedinjenja i jednake emisije CFC-11.
5.1.1.2. Supstanca opasna po ozonski omotač jeste supstanca koja na osnovu raspoloživih dokaza o njenim svojstvima i pretpostavljenoj ili uočenoj sudbini i ponašanju u životnoj sredini može predstavljati opasnost za strukturu i/ili funkcionisanje ozonskog omotača u stratosferi. Ovo uključuje supstance koje su navedene u propisima kojima se uređuju supstance koje oštećuju ozonski omotač.
5.1.2. Kriterijumi za klasifikaciju supstanci
Supstanca se klasifikuje kao opasna za ozonski omotač (kategorija 1) kada dostupni podaci o svojstvima supstance i pretpostavljenoj ili uočenoj sudbini i ponašanju u životnoj sredini ukazuju da supstanca može predstavljati opasnost za strukturu, odnosno ulogu ozonskog omotača u stratosferi.
5.1.3. Kriterijumi za klasifikaciju smeša
Smeša se klasifikuje kao opasna po ozonski omotač (kategorija 1) na osnovu pojedinačnih koncentracija supstanci koje ulaze u sastav smeše, a koje su klasifikovane kao opasne po ozonski omotač i u skladu sa Tabelom 5.1. koja je data u ovom prilogu.
Tabela 5.1. Opšte granične koncentracije za supstance (u smeši) klasifikovane kao opasne po ozonski omotač (kategorija 1), koje aktiviraju klasifikaciju smeše kao opasne po ozonski omotač
Klasifikacija supstance |
Klasifikacija smeše |
Opasno po ozonski omotač (kategorija 1) |
C ≥ 0,1% |
5.1.4. Elementi obeležavanja
5.1.4.1. Elementi obeležavanja za supstance ili smeše koje ispunjavaju kriterijume za klasifikaciju u ovu klasu opasnosti dati su u Tabeli 5.2. koja je data u ovom prilogu.
Tabela 5.2. Elementi obeležavanja za opasno po ozonski omotač
GHS piktogram opasnosti |
|
Reč upozorenja |
Pažnja |
Obaveštenje o opasnosti |
H420: |
Obaveštenja o merama predostrožnosti |
P502 |



















































































